作为国家经济命脉,交通运输领域生成和储存的公共数据内容丰富,应用面广,开放交通运输领域的公共数据对助推数字经济和数字社会发展具有重要意义。交通运输部在《“数字交通”十四五发展规划》中提出要“研究制定交通运输公共数据开放和有效流动的制度规范,推动条件成熟的公共数据资源依法依规开放和政企共同开发利用”。
2021年起,“中国开放数林指数”系列报告定期发布交通运输公共数据开放利用报告,对交通运输领域公共数据开放利用的现状和水平进行评测,这是“中国开放数林指数”系列报告下首个持续发布的行业领域类报告。
哪些地方的交通运输数据开放和利用水平最高?
2023交通运输领域开放数林省域指数如下表所示:浙江省与山东省的综合表现最优,进入A+等级;广东省与贵州省也表现优异,进入A等级;
在单项维度上,浙江省在数据层上表现最优,山东省在利用层上表现最优,均进入A+等级。
2023交通运输领域开放数林城市指数如下表所示:
德州市与杭州市的综合表现最优,进入A+等级;
日照市、青岛市、上海市、金华市、烟台市与深圳市也表现优异,进入A等级;
在单项维度上,德州市在数据层上表现最优,青岛市与杭州市在利用层上表现最优,均进入A+等级。
全国已开放交通运输领域数据集10000余个
目前,国家交通运输部官网数据开放栏目与交通运输部综合交通出行大数据开放云平台都已开放了来自交通运输领域的数据集。两个平台共无条件开放数据集754个,数据容量近9000万,数据内容主要涉及国内部分省市的交通线路站点、客运站班次、线路、货运车辆、运输与维修经营业务等方面。同时,还开放了来自航空公司和OpenITS联盟的研究数据。
其中,“出行云”平台上还开放了153个有条件开放的数据集,主要涉及国内部分省市的地面公交、出租车、运输车的定位数据,轨道桥梁隧道数据,公交、出租车的线路、站点站台与票价数据,公路高速路路线与收费数据,百度地图路况数据以及与人口、房价、气象等方面。
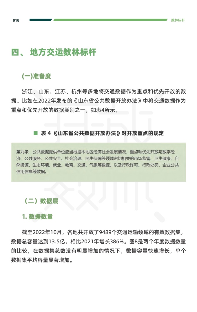
截至2022年10月,我国已有208个省级和城市的地方政府上线了数据开放平台,共开放了283413个有效数据集。其中,有11个省级和96个城市平台共开放了9489个交通运输领域数据集。北京市、台州市等7个城市还制定了专门针对交通运输领域数据开放的法规政策。
交通运输领域开放数据的主要提供机构包含交通运输部门、公安部门、地铁/轨道集团、公交公司等。与其他条线部门相比,交通运输行业开放的数据集总数仅次于教育部门。
无条件开放数据容量比2021年增长386%
2022年全国开放的交通运输领域有效数据集总数比2021年增长约6%,无条件开放的总数据容量同比增长386%,呈现爆发式增长态势,单个数据集平均容量也有显著提升,交通运输领域的数据主要由各地政府部门提供,少部分地方能够开放来自国企、事业单位的交通数据。
开放的数据集仍以静态数据为主
各地开放的交通运输领域数据集仍以静态数据为主,只有个别地方在数据开放平台上提供了少数实时动态数据。相比2021年,2022年各地开放的交通数据容量增长比例中位数为10%,存量数据更新比例的中位数仅为18%,各地持续开放与更新数据集的程度仍然不足,多数数据停止更新或更新频率低,甚至存在碎片化与低容量等质量问题。
各地开放的数据在标准规范上也不一致,缺少详细的数据字典描述说明,各地数据接口调用方式各不相同,复杂度较高,接口不能用、不易用的问题普遍存在。同时,各地开放的交通运输领域数据集在总量与容量上仍存在显著的地区间差距。
各地开放了哪些高容量数据?
下表分别展示了省本级与城市开放的数据容量最高的前10个交通运输领域数据集。省本级开放的高容量数据集主要集中于企业经营许可、运输证、车辆船舶道路桥梁基本信息等方面,城市开放的高容量数据集主要集中于公交出租车实时位置、公交线路站点、违章案件等方面。
报告还重点分析了当前国内各地方开放的新能源汽车相关数据集,主要以新能源公交车的车辆与运营数据、充电桩数据、车辆保险出险三种类型为主。这类数据既有利于新能源汽车产业的发展,也有利于保险行业针对新能源汽车发展开发适合的保险产品。然而,目前新能源汽车相关的开放数据集呈现为静态低频、数据容量整体较低的特征,还无法满足相关产业发展的需求。
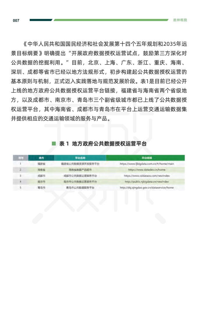
部分地方开始探索授权运营
目前,北京、上海、广东、浙江、重庆、海南、深圳、成都等省市已经以地方法规形式,初步构建起公共数据授权运营的基本原则与机制。其中,海南省、成都市与青岛市在平台上运营交通运输数据集并提供相应的交通运输领域的服务与产品。
开放数据的利用尚处于起步阶段
在数据利用方面,少数地方在交通运输领域已开展了诸如开放数据创新利用比赛、项目案例试点等利用促进活动,产出了部分有效成果。但各地的利用促进活动类型仍较为单一,且利用主体主要为企业,而个人、社会组织、高校等其他社会主体参与利用的程度不足,交通运输领域的开放数据利用尚处于起步阶段。
最后,报告还进一步展示了准备度、数据层和利用层三个维度的地方交通运输领域数林标杆和交通运输领域数据开放利用的国外案例,最后还对提升交通运输领域公共数据开放利用水平提出了一系列对策建议。
开放数据,蔚然成林,期待交通运输领域的开放“数木”由最初的丛然并生、成荫如盖,直至枝繁叶茂、花开结果,终将成长为一片繁盛多样、枝杈相连、持续循环的交通运输领域“开放数林”。
更多阅读:








































