免疫系统宛如人体的壁垒,阻挡着所有病毒侵袭和健康威胁的入侵。然而,新冠肺炎疫情的肆虐给免疫功能带来了前所未有的挑战。随着疫情反复,许多人可能陷入了反复的“阳性”“康复”“再阳性”循环中,在与病毒的持续对抗中,身体似乎经历了无数轮战斗,感觉大不如前了。心慌、气短、浑身乏力、嗜睡、四肢酸痛无力,似乎每个细胞都在不舒服的哀鸣……
与此同时,研究人员们正竭力深入探索人体免疫系统与这一病毒之间错综复杂的相互作用。2023年8月18日,在线发表在Cell期刊上的研究论文“Epigenetic memory of coronavirus infection in innate immune cells and their progenitors”显示,重症新冠肺炎可能引发先天性免疫系统长期性变化,而先天性免疫系统是身体对抗病原体的初始屏障。这些变化或许能够解释为何此疾病会导致多个器官受损,以及为何一些长期新冠肺炎患者的全身炎症水平持续升高。
图片来自Cell, 2023, doi:10.1016/j.cell.2023.07.019。
该研究的共同通讯作者是威尔康奈尔医学院的Steven Z. Josefowicz博士及其研究团队。他们分析了38名重症COVID-19患者和其他重症病患者,以及19名健康人的血液样本中的免疫细胞和分子。值得注意的是,他们还开发了一项新技术,能够在血液中捕获、浓缩和鉴定罕见的造血干细胞,而不需要从骨髓中提取。
在从COVID-19康复者身上获得的这些稀有干细胞中,研究发现了对基因开关的指令发生了变化。这些变化被传递给它们的后代细胞,导致这些细胞促进了称为单核细胞的免疫细胞的生成。在重症COVID-19康复者的单核细胞中,基因表达的这种变化导致这些细胞释放出比健康人或未感染COVID-19者更多的炎症细胞因子。

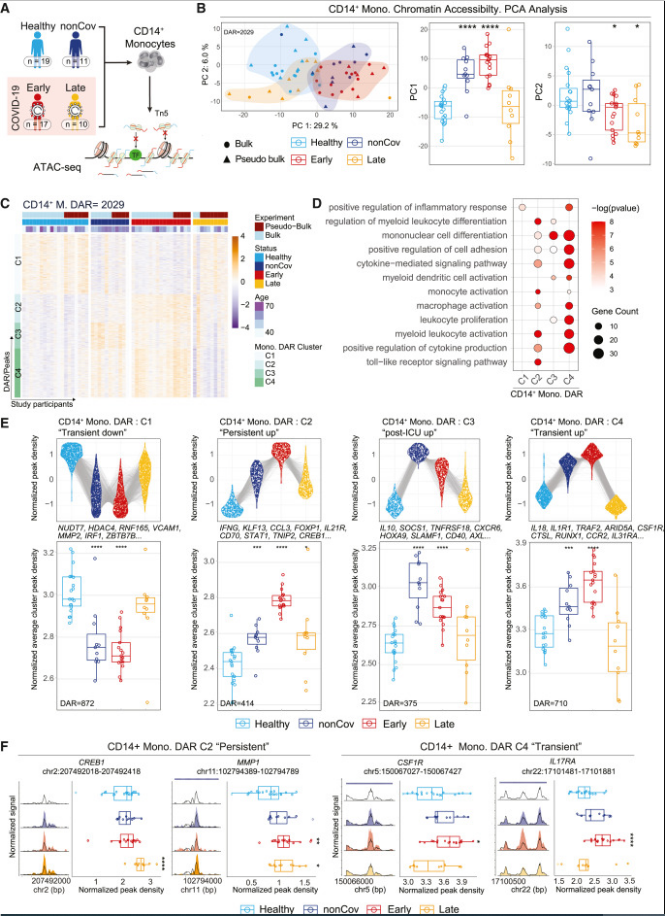
重症 COVID-19 后单核细胞的持久表观遗传改变
图片来自Cell, 2023, doi:10.1016/j.cell.2023.07.019。
这些变化是在这些参与者感染SARS-CoV-2冠状病毒一年后被观察到的。尽管由于研究参与者数量有限,无法直接确定这些细胞和分子变化与健康结果之间的关系,但研究人员假设一种名为IL-6的炎症细胞因子可能在这些基因表达指令的变化中发挥了作用。
他们在类似COVID-19的小鼠模型和COVID-19患者中进行了实验来验证这一假设。在这些实验中,一些实验对象在发病初期接受了抗体治疗,这些抗体可以阻止IL-6与细胞结合。在康复期间,这些小鼠和患者的造血干细胞的基因表达指令变化、单核细胞生成和炎症细胞因子生成水平都较未接受抗体治疗者低。此外,接受这些抗体治疗的小鼠肺部和大脑中的单核细胞数量较少,器官受损较轻。
图片来自Cell, 2023, doi:10.1016/j.cell.2023.07.019。
这些研究结果表明,SARS-CoV-2感染可以引发基因表达的变化,最终导致炎症细胞因子的产生,其中某些因子甚至在疾病结束后仍能引导造血干细胞发生这些变化,从而延续了这一过程。此外,这些研究结果还表明,早期起作用的IL-6可能是重症COVID-19患者长期炎症的主要驱动因素。
总之,本研究探讨了新冠肺炎与免疫功能之间的关系,这些发现揭示了SARS-CoV-2感染的发病机制,并可能为治疗提供新的线索。这些研究结果还突显了及时接种推荐的COVID-19疫苗的重要性,这些疫苗已被证明可以预防严重疾病、住院和死亡。通过揭示免疫系统在抗击新冠肺炎中的作用,我们或许能够为今后的医学干预和疫苗研发提供更为深刻的洞察,以更好地保障全球公共卫生安全。
参考资料:
1. Jin-Gyu Cheong et al. Epigenetic memory of coronavirus infection in innate immune cells and their progenitors. Cell, 2023, doi:10.1016/j.cell.2023.07.019.
来自: 生物谷
更多阅读:

