美食可以让你暂时忘记很多不开心,也可以给你的开心锦上添花,尤其是那些高脂饮食。工作不顺心、压力山大的时候,亦或是努力终于得到了丰收的时候,来上一点酥脆多汁的炸鸡、滋滋冒着油光的烤肉以及充盈着黄油浓香的烘焙糕点,顿时觉得自己又活力满满了!
正所谓是越吃越香,越香越想吃,这些高脂饮食仿佛有一种魔力,美味到让人忽略了它带来的危害性,尤其是它很可能会明显增加患结直肠癌的风险。
2019年,美国霍华德休斯医学研究所研究团队在cell上发表了研究成果[1],表明了高脂饮食(HFD)会促进结直肠癌发生发展,且这主要与BA-FXR轴结相关,采用FXR激动剂可以延缓结直肠癌进展。
DOI:10.1016/j.cell.2019.01.036
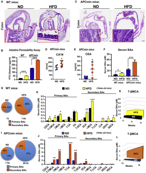
HFD推动APCmin/+小鼠结肠癌进展
为了解饮食对肿瘤进展的作用,作者探讨了WT小鼠和APCmin/+小鼠喂养正常(ND)饮食或高脂(HFD)饮食后的变化,发现四组小鼠中,经过HFD喂养的APCmin/+小鼠发生的改变最为显著,包括肠腔和邻近组织的增加,小肠和结肠中粪便BA,甘油三酯(TG)和游离脂肪酸(FFA)水平显着增加,肠道形态学发生改变(绒毛长度减少和隐窝变深、内陷,伴随着肠道通透性增加)。此外,CRC恶性肿瘤生物标志物癌胚抗原(CEA)和癌抗原19-9(CA-19)的血清水平显著升高。以上结果表明HFD促进APCmin/+小鼠从腺瘤—腺癌进展的观点。
DOI:10.1016/j.cell.2019.01.036
T-βMCA驱动APCmin/+小鼠CRC进展
进一步,作者观察了BA的变化,发现APCmin/+小鼠体内BA水平显著升高,尤其是HFD喂养的APCmin/+小鼠。其中增加最多的BA种类是T-βMCA。作者探究了T-βMCA与肠癌之间的关系,通过提高APCmin/+小鼠体内T-βMCA水平观察小鼠体内肿瘤标志物表达,发现CEA和CA-19的水平均增加。除此之外,作者还观察到,肠癌细胞和肠道干细胞的相关标志物的水平也有增加。经过探索,发现T-βMCA是通过抑制下游FXR受体功能来发挥作用的。
综上所述:一种名为T-βMCA的胆汁酸可以通过抑制FXR受体表达来促进结直肠癌发展。
DOI:10.1016/j.cell.2019.01.036
FXR调节Lgr5+癌症干细胞扩增和肿瘤进展
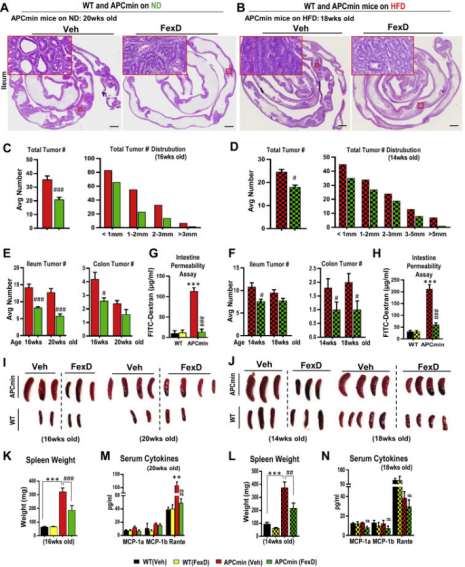
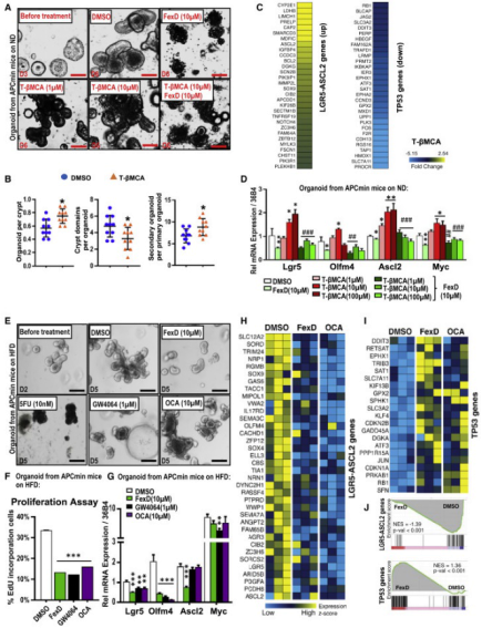
作者观察到FXR受体受到抑制后,肠癌细胞和肠道干细胞的相关标志物的水平也有增加,猜测FXR激活后可能抑制癌症细胞的增殖并采用多种结肠癌细胞进行猜想验证。研究发现FXR的激活剂FexD激活FXR之后,肠道干细胞的分裂增殖节奏恢复,肿瘤的生长被大幅限制。对此,作者开展了动物实验来验证细胞实验结果,发现当给予APCmin/+小鼠FexD后显著延长了小鼠生存时间,且T-βMCA表达水平下降,表明FXR激活可以抵消T-βMCA带来的患癌负面影响。
DOI:10.1016/j.cell.2019.01.036
DOI:10.1016/j.cell.2019.01.036
而随着科学技术的不断发展,近来,该研究团队在cell Reports上发表了进一步研究成果[2],表明了高脂饮食可能是通过影响肠道微生物组和粪便代谢组组成影响结肠癌发展。
Doi:org/10.1016/j.celrep.2023.112997
遗传和饮食影响肠道微生物组和粪便代谢组
为了了解遗传学和饮食对结肠癌(CRC)进展的影响,作者比较了野生型(WT)小鼠和APCmin/+小鼠(APCmin/+小鼠容易发生多发性肠道肿瘤,但这些病变很少超过腺瘤阶段。)维持正常饮食(ND)或HFD饮食后的肠道微生物组学以及粪便代谢组学,结果发现遗传与饮食会影响肠道微生物组学以及粪便代谢组学,其中,HFD饮食带来的影响最为显著。
Doi:org/10.1016/j.celrep.2023.112997
饮食变化反映在粪便胆汁酸中
之前研究发现在APCmin/+CRC小鼠中,HFD诱导的继发性胆汁酸(BA)(包括DCA和TβMCA)的增加足以驱动腺瘤进展为腺癌。为进一步了解饮食和遗传因素对微生物衍生的继发性BA的影响,作者检测了WT小鼠和APCmin/+小鼠中的粪便BA。发现HFD和APC突变独立且合作地增加了粪便BA含量。进一步,作者发现在肿瘤负荷增加时,DCA和TβMCA水平降低,而粪便细菌负荷没有重大变化,暗示肠道微生物组的组成变化在继发性BA中产生。
FXR作为BA稳态的主要调节因子,FXR的激活可以降低HFD喂养的WT和APCmin/+中的血清BA水平。对此,作者探索了FXR对粪便BA池的影响,发现肠道FXR活化降低了WT和APCmin/+中的粪便总BA,而相比于NC喂养的小鼠,HFD喂养小鼠的粪便总BA显著升高。表明了HFD饮食可以消除部分FXR活化带来的积极影响,从而加剧结直肠癌进展。
Doi:org/10.1016/j.celrep.2023.112997
以上研究结果表明了HFD饮食会通过肠道微生物组和粪便微生物组来影响结肠癌进展,且这一环节是通过影响粪便胆汁酸带来的,而胆汁酸又会进一步抑制FXR受体激活,环环相扣,导致一系列蝴蝶效应。
小结
病从口入不是空穴来风,是一代一代经验所总结出来的。高脂饮食给你带来的不仅仅是发胖,还可能是癌症。有人可能会说:吃的开心就好,长点肉,到时候运动运动就没了。那增加患癌风险这个负面影响怎么消除呢?
为了我们的健康,还是让我们先学会管住嘴,减少高脂肪的摄入吧!
参考文献:
[1] Fu T, Coulter S, Yoshihara E, et al. FXR Regulates Intestinal Cancer Stem Cell Proliferation. Cell. 2019;176(5):1098-1112.e18. doi:10.1016/j.cell.2019.01.036
[2] Fu, Ting et al. Paired microbiome and metabolome analyses associate bile acid changes with colorectal cancer progression. Cell Reports. doi:org/10.1016/j.celrep.2023.112997
来自: 生物谷
更多阅读:






