成年大脑中的一些区域含有静止或休眠的神经干细胞,其可能会被潜在重新激活从而形成新的神经元,然而,目前研究人员并不清楚其是如何从静止状态过渡到增殖状态的。
近日,一篇发表在国际杂志Science Advances上题为“Mitochondrial pyruvate metabolism regulates the activation of quiescent adult neural stem cells”的研究报告中,来自瑞士洛桑大学等机构的科学家们通过研究揭示了细胞代谢在上述过程中的重要性,同时他们还识别出了如何唤醒这些神经干细胞并对其再度激活。
如今生物学家能成功增加成年个体甚至是老年小鼠大脑中新生神经元的数量,这些结果对于开发治疗人类神经退行性疾病的新型疗法至关重要。干细胞拥有特殊的能力能持续产生细胞复制品以及具有特殊功能的分化细胞,神经干细胞(NSCs)则主要负责在胚胎发育期间负责构建大脑,并产生中枢神经系统中的所有细胞,包括神经元等。
让研究人员惊讶的是,即使在大脑完全形成后,神经干细胞依然能在特定的大脑区域中持续存在,并能在一生中制造新的神经元,这种称之为成体神经发生(adult neurogenesis)的生物学现象对于机体诸如学习和记忆过程等特定功能非常重要,然而在成体大脑中,这些干细胞会变得更加沉默或处于“休眠状态”,并能减少其再生和分化的能力。
科学家揭示大脑中产生新生神经元的特殊分子机制。
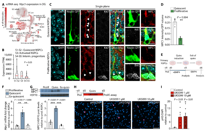
图片来源:Science Advances (2023). DOI:10.1126/sciadv.add5220.
因此,随着机体年龄的增长,神经发生就会明显减少,研究者表示,如今他们已经揭示了一种特殊的代谢机制,即成体机体大脑中的神经干细胞是如何从休眠状态中苏醒并变得活跃起来的。研究者Francesco Petrelli说道,我们发现,细胞中产生能量的细胞器—线粒体主要涉及调节成体神经干细胞的激活水平。
早在11年前研究人员发现的一种名为线粒体丙酮酸转运蛋白(MPC,mitochondrial pyruvate transporter)或许就在这一调节过程中扮演着特殊角色,其激活会影响细胞所使用的代谢选择,而通过知晓能区分激活细胞和休眠细胞的代谢通路,科学家们就能通过修饰细胞中线粒体的代谢来促使休眠的细胞苏醒。
目前生物学家能通过利用化学抑制剂或产生Mpc1基因突变的小鼠来阻断MPC的活性,而利用这些药理学手段和遗传学手段,研究人员就能激活休眠中的神经干细胞从而在成体大脑甚至是老年小鼠的大脑中产生新的神经元;基于本文研究结果,研究者发现,重新定向代谢通路或许就能直接影响成体神经干细胞的活性状态,从而影响新生神经元的数量。
综上,本文研究结果揭示了细胞代谢过程在调节机体神经发生过程中所扮演的关键角色,从长远角度来讲,这些研究结果或有望帮助科学家们开发治疗人类抑郁症或神经退行性疾病等状况的新型潜在疗法。
原始出处:
FRANCESCO PETRELLI,VALENTINA SCANDELLA,SYLVIE MONTESSUIT, et al. Mitochondrial pyruvate metabolism regulates the activation of quiescent adult neural stem cells, Science Advances (2023). DOI: 10.1126/sciadv.add5220
来自: 生物谷
更多阅读:

