• 简洁版
  • 交流群
  • 搜索
  • 大数据导航
  • 企业数据
  • 投稿与合作
  • 项目需求
  • 会议

互联网数据资讯网-199IT

菜单Menu

  • 首页
  • 报告
  • 新兴产业
    • 5G产业
    • 人工智能
      • 机器学习
      • 知识图谱
    • 医疗健康
    • 商业地产
    • 新基建
    • 新能源产业
    • 新一代信息技术
    • 智能汽车
    • 高端装备制造
    • 物联网
    • 新材料产业
    • 工业4.0
    • 新能源汽车
    • 节能环保产业
    • 数字创意
  • 金融科技
    • 互联网金融
    • 区块链
  • 共享经济
    • 网约车
    • 共享汽车
    • 共享办公
    • 共享单车
    • 共享充电宝
    • 共享奢侈品
  • 移动
    • 电信产业
    • 移动设备
    • 移动互联网广告
    • 二维码
    • 手机浏览器
    • 手机邮箱
    • 移动地理位置服务
    • 移动增值
    • 移动应用
    • 移动搜索
    • 移动支付
  • 电商
    • 网络购物
    • 移动电子商务
    • B2B
    • 团购
    • 网上支付
  • 社交
    • 网络交友
    • 即时通讯
    • 微博
    • SNS
    • 图片分享
    • 问答类网站
    • 电子邮件
  • 营销
    • EDM营销
    • 社会化网络营销
    • 搜索营销
    • 移动营销
    • 口碑营销
    • 视频广告营销
    • 展示广告
    • 整合营销
    • 品牌网络广告
    • 营销服务
    • 广告联盟
    • 技术营销
  • 投资
    • 创业投资
    • 企业财务报告
  • 服务
    • 媒体
      • 新闻门户
      • IT垂直网站
      • 垂直财经网站
      • 网络招聘
      • 旅行预订
      • 时尚网站
      • 文学网站
      • 汽车网站
    • 娱乐
      • 网络视频
      • 网络游戏
        • 社交游戏
        • 网页游戏
      • 在线音乐
      • 无线音乐
      • 手机视频
      • 移动游戏
    • 硬件设备业
    • 云计算
    • 分类信息
    • 搜索引擎
    • 网络安全
    • 在线地图
  • 行业
    • 大数据
    • 行业资讯
    • Web分析
    • 数据挖掘
  • 用研
    • 信息图
    • 数局

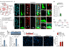
新生神经元

1679246581-5735-nXia9XOlD4dzhg2AhJHyt83geOkA.png
  • 生活数据

Science子刊:科学家揭示大脑中产生新生神经元的特殊分子机制

  • 互联网数据资讯网-199IT
  • 2023年03月22日
  • 作者 DinK

微信公众账号

#

官方小程序


欢迎大家微信扫码查阅更多数据

#

近期文章

  • Omdia:2025年Q4全球智能手机出货量同比增长4%
  • Counterpoint:2026年1月中国智能手机市场下滑23%,苹果逆势增长8%
  • Shift Up:2025年Shift Up营收2942亿韩元增31.3%
  • SMMT:2025年英国汽车产量717,371辆,创1956年来新低
  • 奔驰集团:2025年营收1322亿欧元,息税前利润降57%
  • 乘联会:2026年1月中国乘用车批发销量197.3万辆,同比下降6.2%
  • Counterpoint:2026年1月中国智能手机销量同比下降23%
  • 特斯拉:2026年1月中国零售销量18485辆,同比暴跌45%
  • IDC:2025年平板电脑出货量涨13.1%
  • Counterpoint:2026年Q1全球内存价格同比暴涨80%-90%

标签

-数据信息图 Android Canalys ComScore CounterPoint eMarketer Facebook Gartner Google IDC iPhone Nielsen Omdia Sensor Tower Strategy Analytics Trendforce Twitter 三星 中国 中国汽车工业协会 中国汽车流通协会 乘联会 人工智能 信息图 全球 出货量 国家统计局 大数据 小米 工信部 市场规模 平板电脑 投资 新能源汽车 智能手机 智能手机厂商出货量 特斯拉 电子商务 社交媒体 社交网络 移动互联网 移动游戏 网络购物 美国 苹果
© 2011-2022 199IT.COM  京ICP备14049259号-1

京公网安备 11010802026978号

法律顾问:合博律师事务所 如有侵权请联系我们admin@199it.com 本站版权说明
感谢支持199IT
我们致力为中国互联网研究和咨询及IT行业数据专业人员和决策者提供一个数据共享平台。

要继续访问我们的网站,只需关闭您的广告拦截器并刷新页面。
滚动到顶部