提到热量限制(Caloric Restriction, CR),人们常常将其与“减肥”挂钩。但眼光不要这么局限嘛,CR带来的好处可远不只减重!
大量研究证实,在充分保证营养成分(如必需氨基酸、维生素等)的情况下,限制每日摄取的总能量,真的能改善健康状况,甚至达到“续命”目的。
不过,关注CR研究的人都有这样的感受,先前的实验大多基于动物而非人类。啮齿类动物实验证明,40%的CR模型能诱导负能量平衡,以抑制炎症、减轻疾病负担,从而达到延长小鼠寿命的作用。
但这样的CR模型真的能类推到人类吗?40%的热量限制,续不续命倒不重要,可能先“饿不活”了!
为了测试CR在人类身上的可行性、揭示其带来健康好处的背后机制,来自耶鲁大学的研究团队对CR的参与者进行了基因分析,并与正常进食组进行了比对。结果发现,CR能减少人体内一种名为SPARC的基质细胞蛋白的产生,从而抑制有害炎症、改善代谢功能,延长老年时的健康寿命。该研究是首个在健康人类中开展的CR随机对照研究,于8月12日发表在Cell子刊Immunity上。
https://doi.org/10.1016/j.immuni.2022.07.007
在开展试验前,研究者首先思考的问题是:若将小鼠中的40%CR模型推广到人类,岂不是太极端了?对人类的热量限制要控制在多少,是可接受且最可控的?
基于先前长达2年的大型热量限制RCT临床试验(Comprehensive Assessment of Long-term Effects of Reducing Intake of Energy, CALERIE-II),研究者发现,在自由生活的条件下,14%的CR是人类可接受的,且能有效降低血液中的炎性标志物。
以一个正常人为例,如果这个人每日摄入的能量为1800kcal,14%的CR即252kcal,约等于一只冰淇淋、1/2个巧克力牛角面包、50g薯片、一个小奶油蛋糕等等。也就相当于砍掉每日零食,还是很好接受的。
为进一步评估CR的长期影响及内部机制,研究者将参与者分为两组:试验组在2年内每天减少14%能量摄入,而对照组每日正常进食。在基线、试验进行了1年和2年的时间点,提取参与者的腹部皮下脂肪组织进行RNA测序,来探究CR引起的基因变化。
结果显示,①在经过1-2年的CR后,试验组的脂肪组织中SPARC显著下降,且与BMI、体脂率、瘦素、C反应蛋白(CRP)、肿瘤坏死因子-α(TNFα)、整合蛋白ICAM-1的降低有关。②相反,与相对苗条的相比,肥胖个体中SPARC蛋白的含量更高。
综合上述两个结果,研究者推测,SPARC很可能是“损害人体健康”的幕后BOSS蛋白,会导致与肥胖相关的炎症增加。
人体内SPARC蛋白途径
SPARC,何许蛋白也?SPARC是Secreted protein acidic and rich in cysteine的缩写,即一种富含半胱氨酸的酸性分泌糖蛋白,与肥胖、糖尿病、炎症的发生有关。
“充分的研究证明,炎症在年龄相关的衰退中起到了重要作用。但像CR这样的干预措施,是如何通过SPARC来发挥控制炎症的作用呢?”为进一步弄清楚背后的机制,耶鲁大学Vishwa Deep Dixit教授团队建立了小鼠模型。
不出所料,小鼠体内的SPARC蛋白通过糖酵解和IRF7诱导巨噬细胞中的干扰素反应,并通过激活TLR4将原本抗炎的M2巨噬细胞转化为促炎表型M1巨噬细胞,从而促进了炎症的发生,造成健康损害。
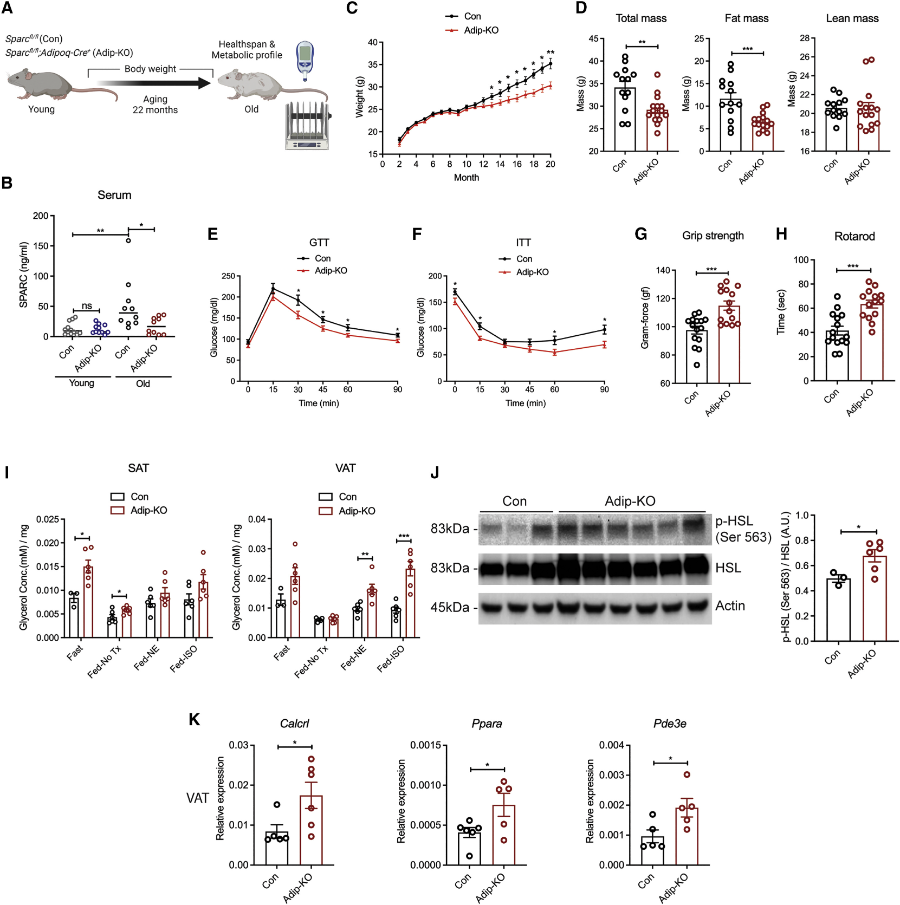
当研究者对比SPARC脂肪细胞缺陷小鼠与正常对照组时发现,降低小鼠脂肪细胞产生的SPARC蛋白,不仅改善了其葡萄糖耐量和胰岛素敏感性,更重要的是,实验组老年小鼠的虚弱程度明显降低(体现在老年小鼠焕发生命活力,不仅握力增强,还能在旋转杆上狂奔,堪称医学奇迹啊)。
很显然,在限制SPARC产生的情况下,老年小鼠体内由衰老引起的代谢失调得到了缓解,使其健康寿命得到了延长!
抑制SPARC可减少年龄相关的炎症增加
欸,换句话说,限制能量摄入是为了减少SPARC蛋白的产生,从而抑制有害炎症,延长老年健康寿命。整个过程中,SPARC才是那个诱发炎症“罪魁祸首”。
那么,在实际运用中,可不可以在不改变卡路里摄入量的情况下,仅诱导SPARC降低而实现续命呢?这也是研究人员下一步的研究重点。如果真能实现“不用挨饿也能长寿”,岂不美哉?
不过,在现阶段(在研究没有进展到下一步之前),我们只能每天少吃一口零食,在享“瘦”的同时,也为自己的老年续上“高质量”命吧~
参考文献:
[1]Seungjin Ryu, Sviatoslav Sidorov, Eric Ravussin, Maxim Artyomov, Akiko Iwasaki, Andrew Wang, Vishwa Deep Dixit, The matricellular protein SPARC induces inflammatory interferon-response in macrophages during aging, Immunity, 2022, ,ISSN 1074-7613, https://doi.org/10.1016/j.immuni.2022.07.007.
[2]Ravussin E, Redman LM, Rochon J, Das SK, Fontana L, Kraus WE, Romashkan S, Williamson DA, Meydani SN, Villareal DT, Smith SR, Stein RI, Scott TM, Stewart TM, Saltzman E, Klein S, Bhapkar M, Martin CK, Gilhooly CH, Holloszy JO, Hadley EC, Roberts SB; CALERIE Study Group. A 2-Year Randomized Controlled Trial of Human Caloric Restriction: Feasibility and Effects on Predictors of Health Span and Longevity. J Gerontol A Biol Sci Med Sci. 2015 Sep;70(9):1097-104. doi: 10.1093/gerona/glv057. Epub 2015 Jul 17. Erratum in: J Gerontol A Biol Sci Med Sci. 2016 Jun;71(6):839-40. PMID: 26187233; PMCID: PMC4841173.
来自: 生物谷
更多阅读:



