越来越多的研究表明各种饮食干预措施(即卡路里限制、间歇性禁食、禁食模拟和饮食限制)可改善健康和延长寿命。流行病学数据表明,降低饮食蛋白质含量有助于新陈代谢的改善和恢复能力,而蛋白质摄入量过高则与死亡率增加相关。
蛋白质限制(PR)是在没有能量限制的情况下的一种饮食限制形式,它延长了各种生物体的寿命并改善了一般健康措施,包括啮齿动物、果蝇和酵母。限制蛋白质而不是限制脂肪或碳水化合物可以延长果蝇的寿命。在啮齿动物中,PR也延长了寿命,有证据表明,降低蛋白质摄入量对健康产生了有利的结果,这与能量摄入量无关。
作为总PR的替代,限制某些氨基酸,包括蛋氨酸限制、苏氨酸和/或色氨酸限制以及支链氨基酸(BCAA)限制,也可以延长各种生物体的寿命。
PR引起的健康改善引起了人们对潜在的细胞机制的兴趣。大多数研究都强调了蛋白质或氨基酸限制的能力,以参与细胞内营养感应途径,包括mTOR、GCN2、AMPK、自噬等。然而,几年前我们实验室假设可能存在蛋白质限制的内分泌效应信号。
近日,彭宁顿生物医学研究中心的研究者们在“Nature communication”杂志上发表了题为“FGF21 is required for protein restriction to extend lifespan and improve metabolic health in male mice”的文章,该研究表明,限制衰老雄性小鼠的蛋白质对寿命和代谢健康有显著的有益影响,而且单一的代谢激素FGF21对于这种饮食干预的抗衰老效果至关重要。
图片来源: https://doi.org/10.1038/s41467-022-29499-8
限制饮食蛋白质越来越被认为是改善代谢健康的一种独特方法,人们对这种有益效果背后的机制越来越感兴趣。FGF21于2000年被发现,在之后的20年中,越来越多的研究揭示了FGF21作为一种重要的信号因子,在调控机体代谢中的多种关键作用和机制。
FGF21对饮食蛋白限制期间增加寿命至关重要
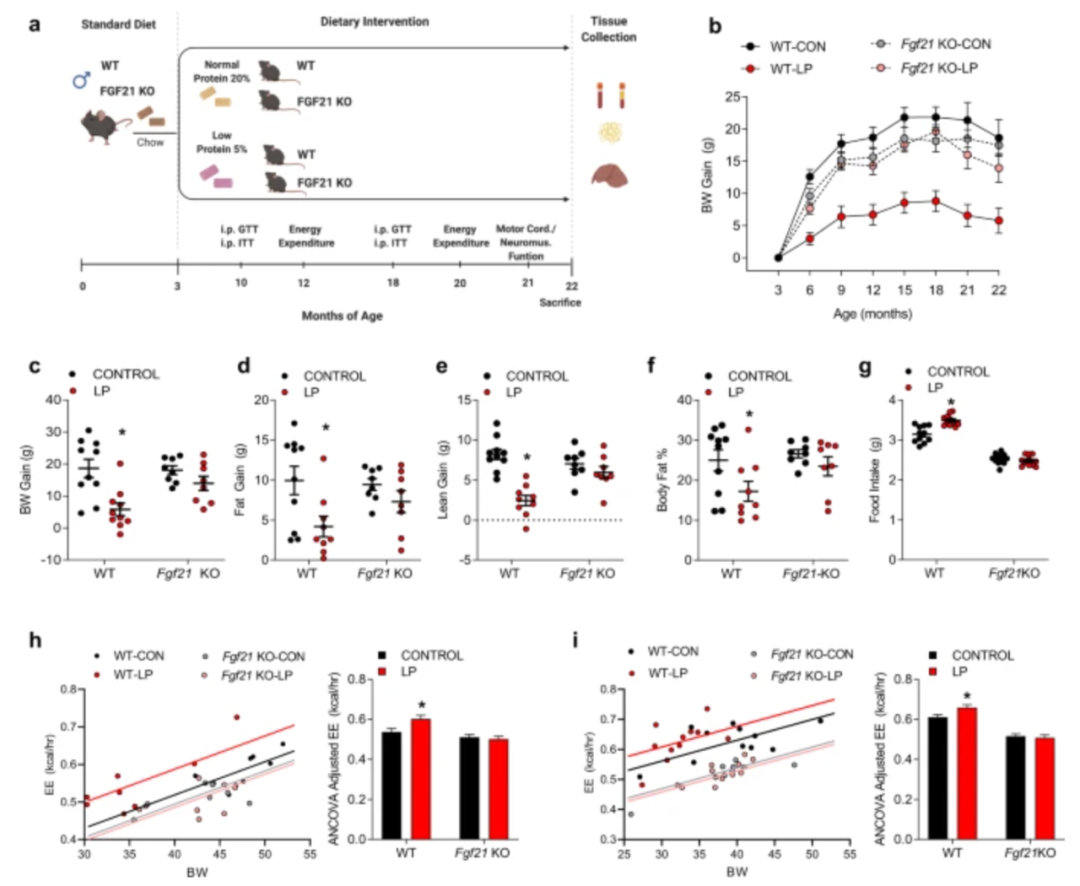
为了测试FGF21在介导长期饮食PR的长寿效应中的作用,研究人员分别将60只雄性C57BL/6 J(对照野生型)小鼠、60只雄性Fgf21 KO小鼠置于对照(CON)或低蛋白(LP)饮食中,共分成四组,每组30只(见下图)。小鼠从3个月大开始随意食用这些食物,直到自然死亡。
代谢性衰老研究示意图
图片来源: https://doi.org/10.1038/s41467-022-29499-8
研究人员观察到LP饮食延长了野生型(WT)小鼠的寿命。然而,将FGF21 KO小鼠暴露在LP饮食中会减少其寿命。
上述研究数据表明,PR导致的寿命延长需要FGF21。为了测试FGF21是否有助于长期PR对老年小鼠健康跨度的影响,从3个月到22个月大时,研究人员分别给WT和Fgf21 KO小鼠喂食对照组或LP饮食(每个饮食/基因型共4组,n = 12只小鼠)。
结果表明,LP饮食减少了WT小鼠的体重增加,而Fgf21 KO小鼠则没有这种效果。通过方差分析对体重进行调整的能量消耗(EE),在WT小鼠12和20月龄时都因LP饮食而增加;相反,Fgf21 KO小鼠在LP中的EE没有增加。这些数据表明,饮食中的蛋白质限制会持续降低体重,但会增加衰老小鼠的食物摄入和能量消耗,这些影响取决于循环中FGF21的增加。
FGF21 介导低蛋白诱导的老年小鼠体重增加、食物摄入和身体成分的变化
蛋白质限制通过FGF21保护与年龄有关的功能衰退
蛋白质摄入不足,特别是当被诊断为老年人营养不良时,可能导致不良的功能和结构事件,如肌肉萎缩和增加骨折的风险。研究人员发现,观察到显著的基因型*饮食的相互作用。LP饮食增加了WT小鼠的跌倒潜伏期,但这种影响在Fgf21 KO小鼠中基本上被取消。WT小鼠的原始握力不受LP饮食的影响,但当归一化为体重时,握力明显增加。同样,Fgf21 KO小鼠的原始握力和归一化握力都因LP而明显下降。最后,20个月大时代谢室内的移动和运动活动表明基因型或饮食没有影响。这些数据表明,蛋白质限制增加了功能表现,这些有益的影响取决于FGF21。
总而言之,该研究工作共同证明了多个重要结论。首先,在雄性C57BL/6J小鼠中,限制饮食蛋白质摄入量对体重增加、肥胖、葡萄糖稳态、体能和代谢健康产生有益的影响,这些影响最终降低虚弱和延长寿命。
其次,如果在中年开始饮食,这些有益的影响可以重现,在中年,PR还可以防止老年期间饮食诱导的肥胖的有害影响。最后,几乎所有这些PR诱导的有益作用都依赖于肝脏衍生激素FGF21。在FGF21-KO小鼠中检测不到蛋白质限制最初是良性的,但最终会导致晚年的负面结果,比如LP组的FGF21-KO小鼠比他们的对照组更早死亡。
总之,这些数据表明,在限制饮食蛋白质的过程中,循环中FGF21的增加介导了寿命的延长和健康寿命的改善,从而确定了一种新的机制,推动哺乳动物在限制饮食蛋白质的情况下延长寿命。
参考文献
Cristal M. Hill et al. FGF21 is required for protein restriction to extend lifespan and improve metabolic health in male mice. Nat Commun. 2022 Apr 7;13(1):1897. doi: 10.1038/s41467-022-29499-8.
来自: 生物谷
更多阅读:




