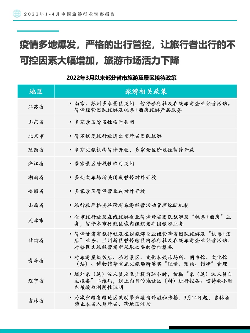
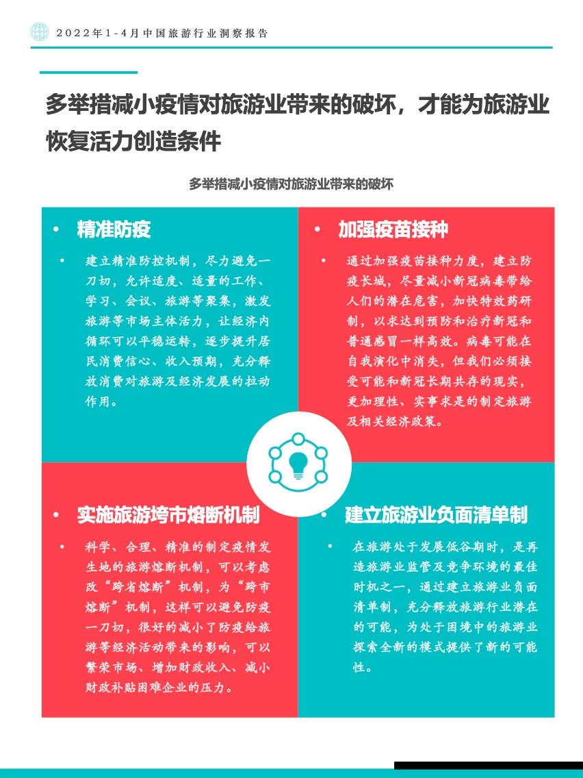
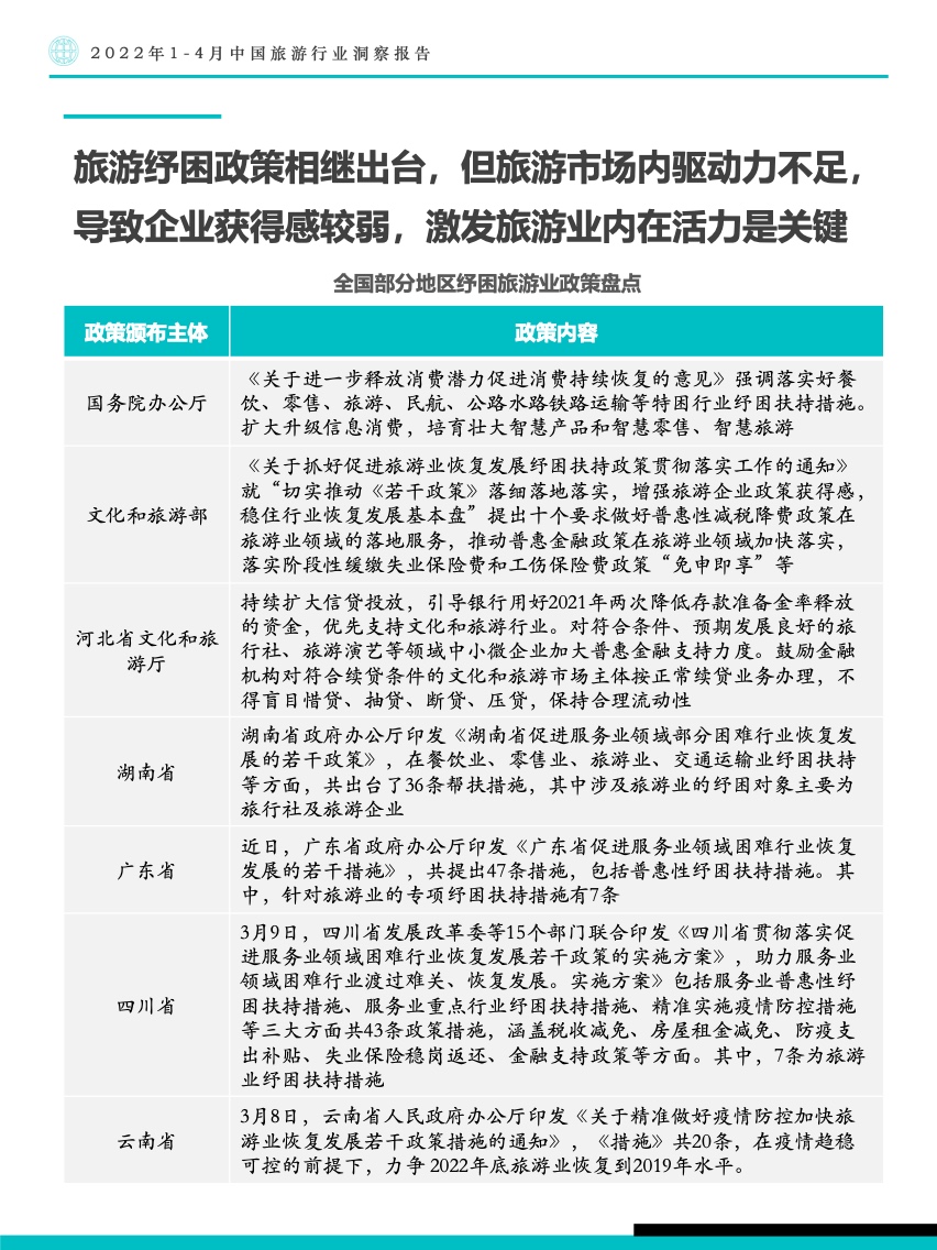
Fastdata极数:2022年1-4月中国旅游行业洞察报告 PDF版本将分享到199IT知识星球,扫描下面二维码即可! 更多阅读:Fastdata极数:2019年上半年中国在线旅游(OTA)行业分析报告Fastdata极数:2019年中国在线民宿预订行业发展分析报告Fastdata极数:2019年中国在线酒店预订行业发展分析报告2020航空计划:未来几个月内旅游行业的8大变化趋势报告GBTA:2022年全球商务旅游行业可持续发展现况报告Dratio:2012年9月旅游行业网站传播效果研究微热点:2018年度全国旅游行业传播热度分析报告微热点:2018年10月湖南省旅游行业数据报告微热点:2018年7月全国旅游行业数据报告及旅游行业排行榜2013年整个中国旅游行业市场总额近4000亿元eMarketer:2014年美国旅游行业数字广告开支的预测与趋势百度研究中心:2013年度旅游行业搜索研究旅游行业应如何利用图片吸引消费者?一图看尽旅游行业与互联网的结合模式eMarketer:旅游搜索引擎正处于十字路口