关键发现:
寻找机遇之城:城市人才争夺战中部输给西部 ,长三角珠三角多中心化
- 杭州进入人才流动第一阵营,人才供需两旺,吸引力已超过广州。中部三城(武汉、长沙、郑州)的人才吸引力逊于东部沿海城市,也弱于西部城市成都及西安。
- 长三角与珠三角已形成多中心吸纳人才格局。
- 职场年龄焦虑成普遍现象,35岁以后去哪里?成都比杭州更受中年职场人的青睐。
寻找机遇之业:互联网人转向生活服务业 ,房地产与通信电子冷热两重天
- 2019年,生活服务业取代金融行业,成为IT互联网人才离职后的首要去处,且多选择自由职业或创业。金融业和房产建筑业分别位列二三位。保险类金融公司成为互联网人转型金融领域的首选。
- 2019年,房地产成为就业压力最大行业。通信电子行业一直处于低就业竞争度情况。
- 疫情下备受关注的医疗医药行业,2019年转行的前三大去处为生活服务业、IT互联网与金融业。预计未来国家将出台更多政策,吸引更多优质人才加入医疗医药行业。
寻找机遇之所:互联网人才形成新BAT格局 ,拼多多崛起成新黑马
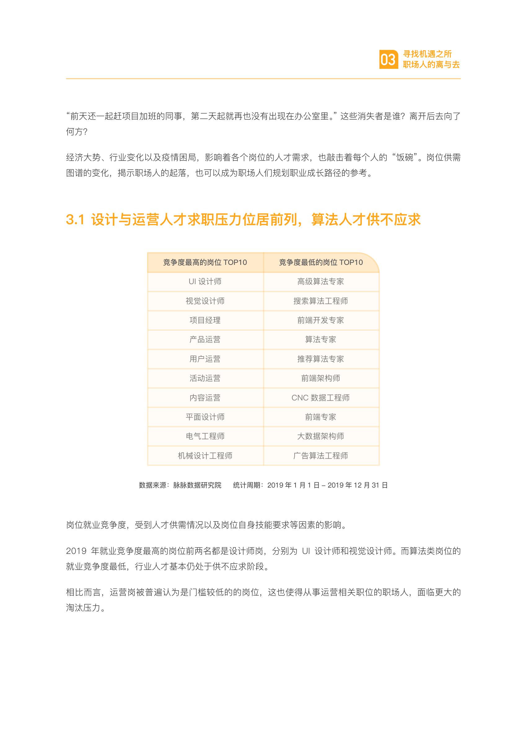
- 设计与运营人才求职压力位居前列,算法人才供不应求。
- 字节跳动强势崛起,取代百度成为互联网人才流动的新“BAT” 。
- 2019年,拼多多成为吸纳人才的黑马。这个曾经被称为面向五环外人群的App,却吸引了大量五环内人才加盟。
“职场免疫力”受关注:成为“待机青年” ,伺机而动
- 在“人口红利”向“人才红利”转型的时代,职场人正多方打造自身职业竞争力。疫情的发生,进一步强化了职场人的“职场免疫力”意识。职场人开始明白,建立良好人脉,持续而有效的互动,塑造个人职业品牌,让好机遇主动上门,成为应对不确定性的长效法则。
PDF版本将分享到199IT交流群,支持我们发展可加入!

更多阅读:

































