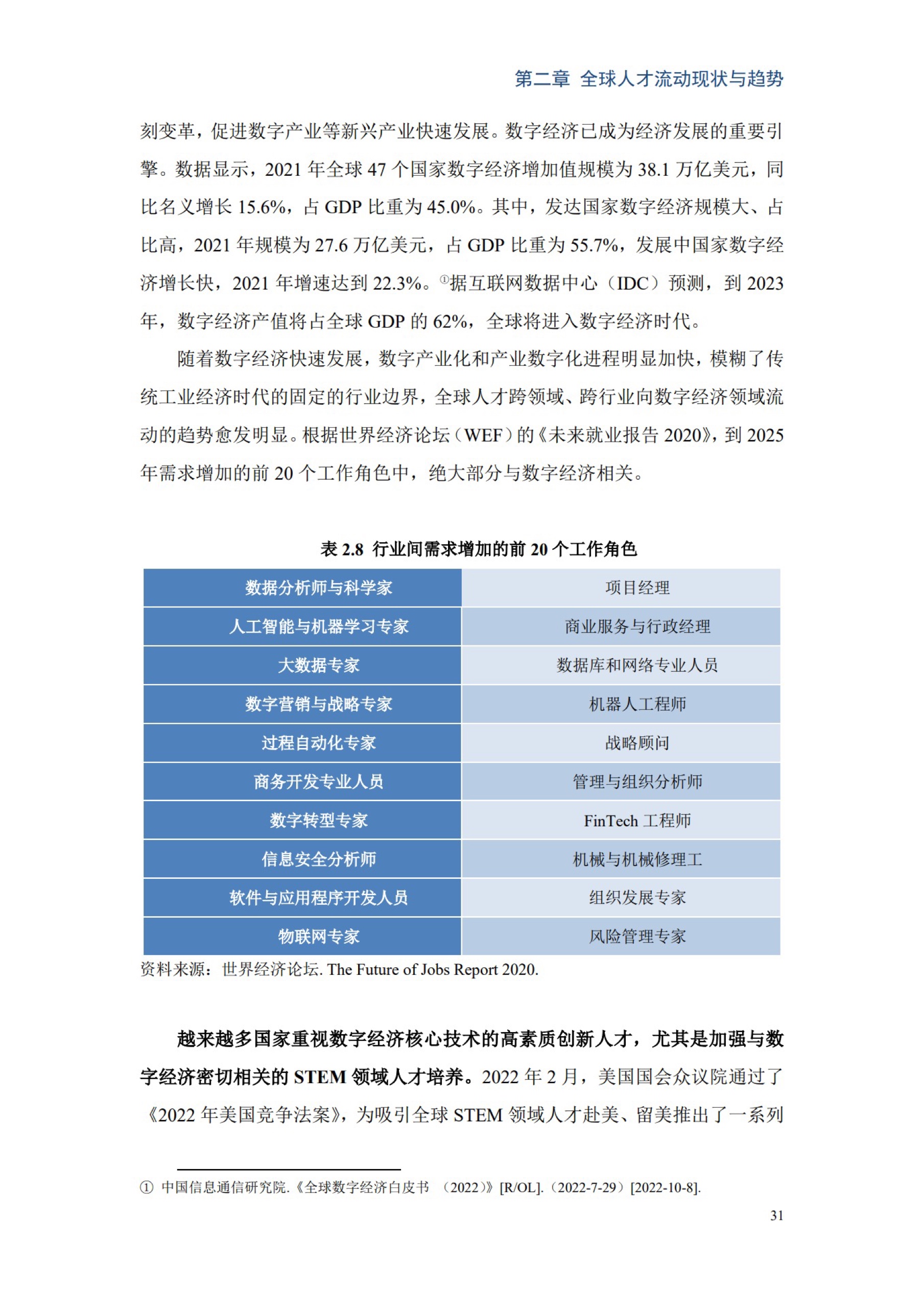
《报告》显示,世界主要国家的人才竞争力指数旗鼓相当。第1至第5名为美国、韩国、丹麦、新加坡、日本;第6至9名为英国、以色列、中国、瑞典,指数分值均在45分以上。与多年前不同,前十名中欧美国家5个,亚洲国家5个,世界人才中心从欧美向亚洲扩散的趋势较为明显。
《报告》显示,中国和美国具有明显的竞争优势。人才规模指标反映不同类型高层次人才资源的绝对数量,包括“受过高等教育的适龄劳动力人口数”和“科学研究人员数”两个指标方面,中国和美国遥遥领先,远超第三、第四、第五的印度、日本、俄罗斯。中国的人才规模指数是名列第七、第八、第十的三个工业大国(德、英、法)之和的2倍多。
《报告》表明,在人才环境指标方面,美国和中国具有明显的优势,美国第一,中国紧跟其后。英国、日本、法国等6国为第二梯次,瑞典、西班牙、印度尼西亚等9国为第三梯次,新西兰、智利、挪威等14国为第四梯次。

更多阅读:
