该报告宏观地探讨了数字化时代的网络状况,从商业、技术和社会等角度分享了当下的全球网络发展趋势,并进一步从 “技术”、“运营” 和 “人才” 三个角度开展了深度分析。
网络技术趋势
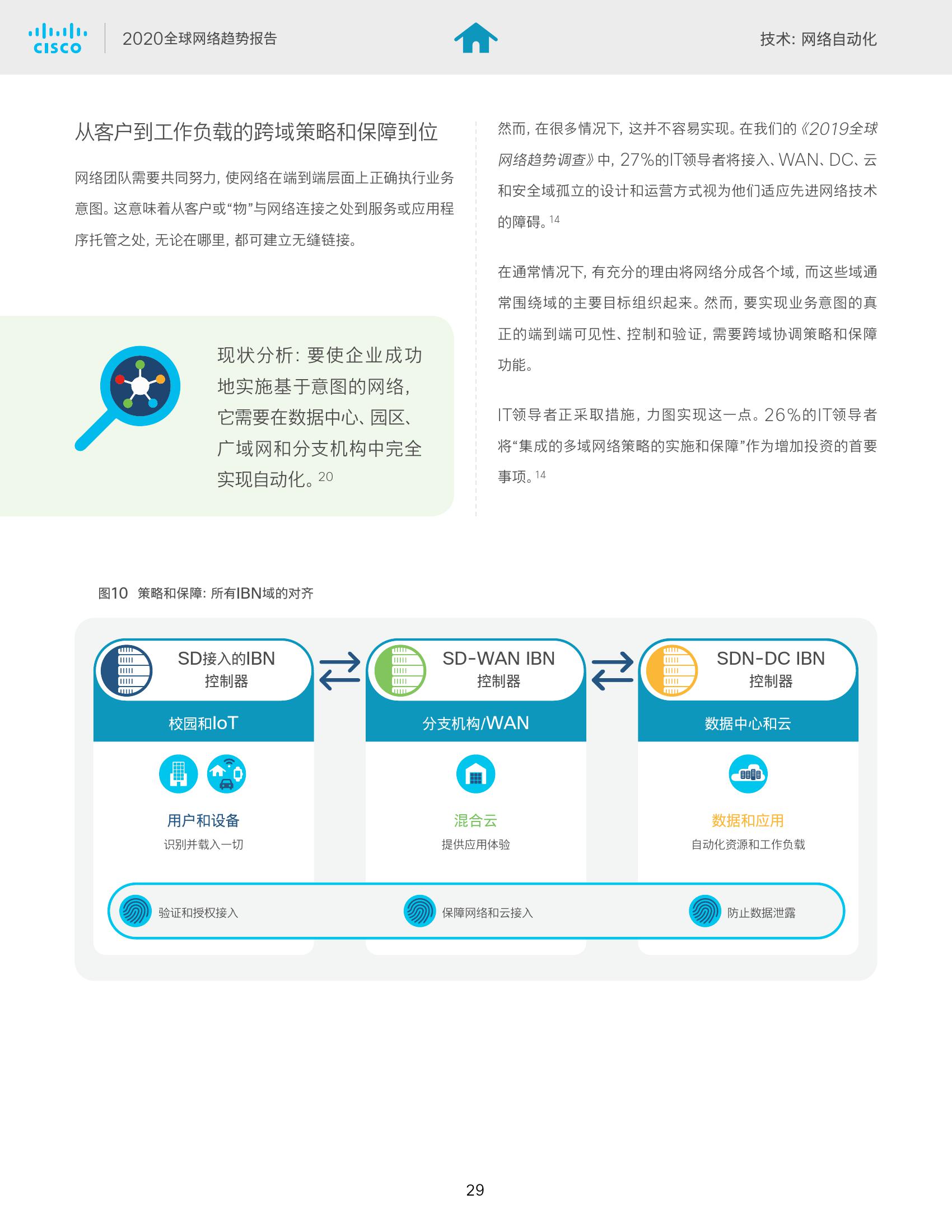
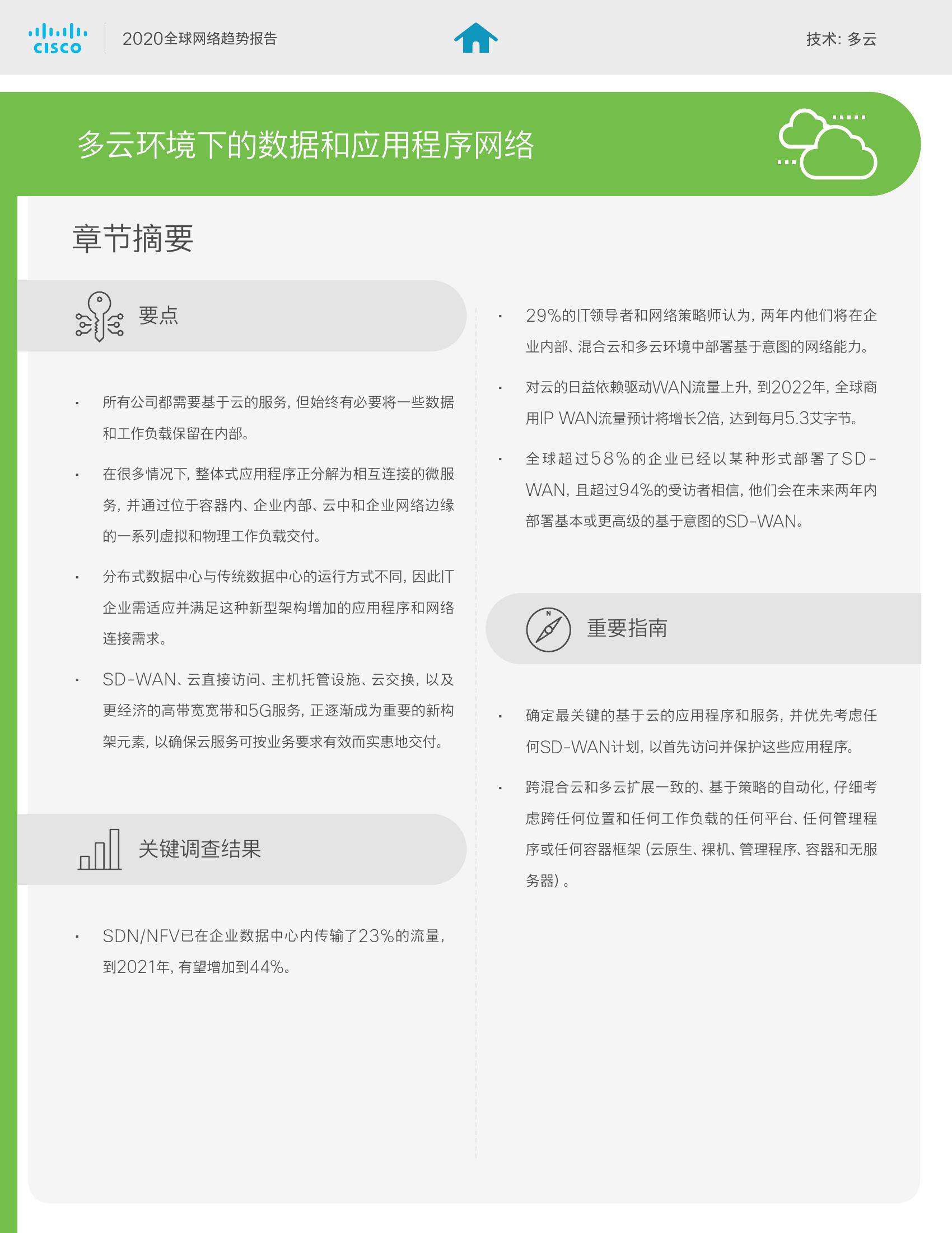
据IT领导者称,网络自动化(25%)、SDN(23%)和IBN(16%)是未来五年内对网络影响最大的技术。27%的IT领导者认为跨访问、WAN、数据中心(DC)、云和安全性的孤立设计和运营方法对采用高级网络技术造成了障碍。
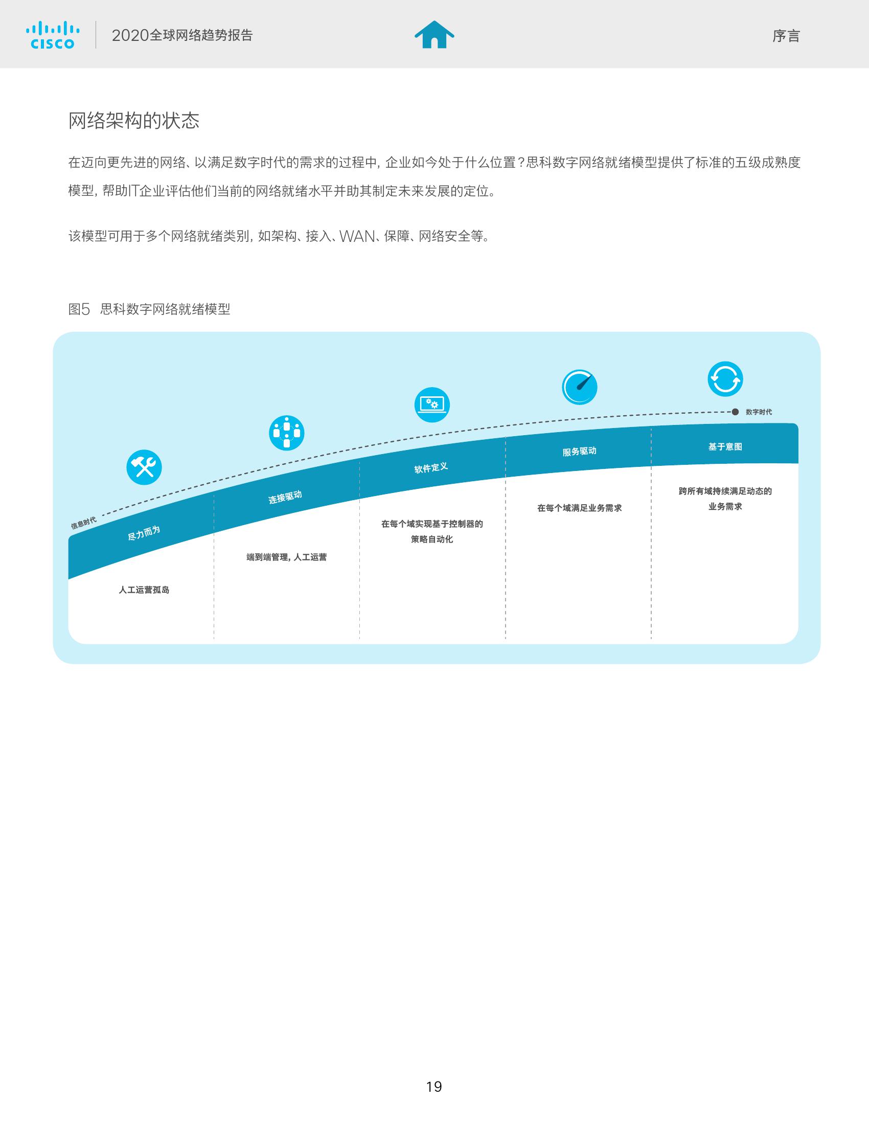
34%的IT领导者认为更好的网络协调和与其他IT团队的集成是最需要改进的重要领域。虽然只有4%的IT领导者和网络策略师将其网络归类为基于意图的网络,35%的受访者计划在两年内实现基于意图的网络。
网络运营趋势
73%的团队花了一半以上的时间来维护网络。IT领导者将优先考虑其网络团队的资源,以专注于多云,加速应用程序部署,并更好地保护网络、应用程序和数据。
超过1/3的IT领导者优先考虑实现更好的网络协调,以及与其他IT团队和业务线集成。
网络人才趋势
目前,网络维护任务平均占据网络团队时间和资源的55%。27%的IT领导者认为缺乏必要的技能是过渡到高级网络的主要障碍。
22%的IT领导者倾向于通过培训、继续教育和认证方面的投资来提高人才技能。网络策略师将AI、IT/OT集成、自动化和网络DevOps确定为技能增强的首要领域。
PDF版本将分享到199IT交流群,支持我们发展可加入!

更多阅读:









































