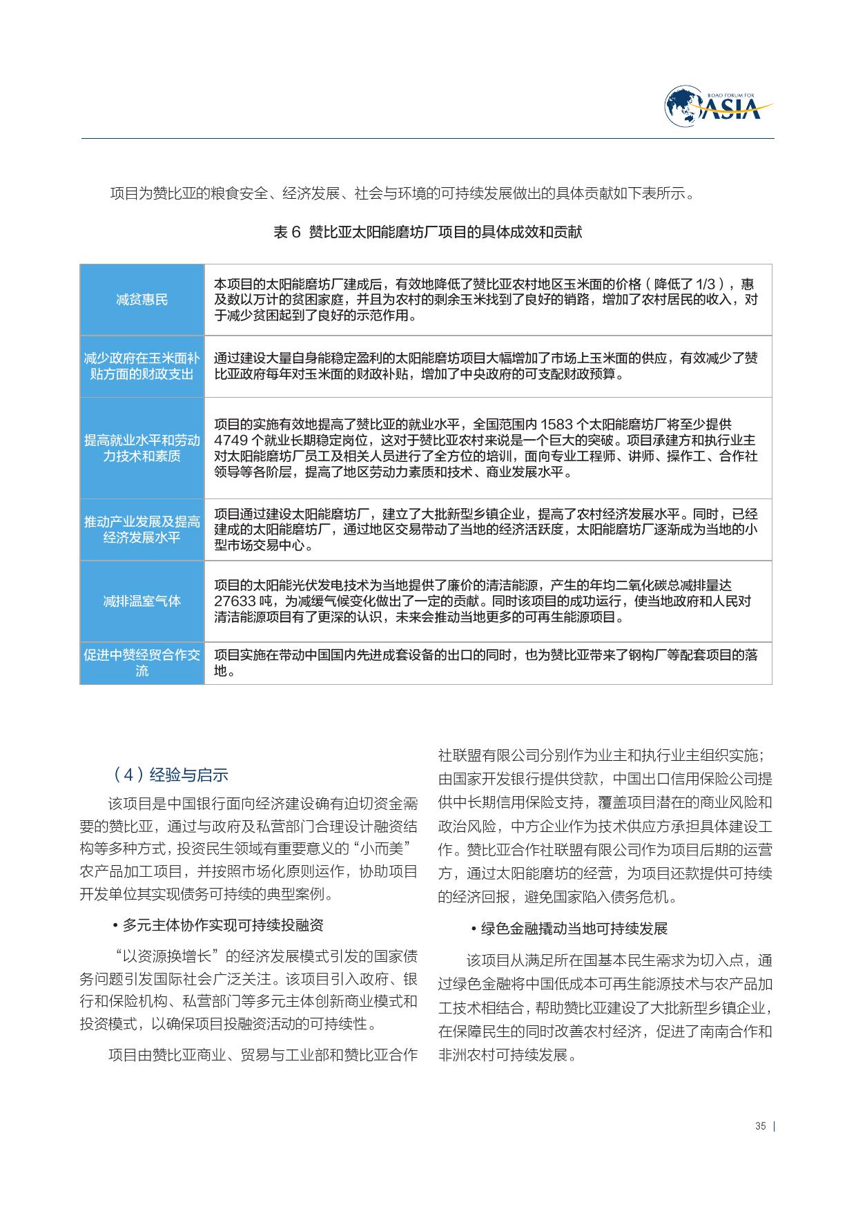
这份报告是首份从中国企业角度分析“一带一路”可再生能源合作的机遇和挑战的报告。自然资源保护协会(NRDC)高级顾问杨富强表示,“一带一路”沿线国家可再生能源发展潜力巨大,中国政府及企业应发挥其在新能源制造业、项目设计施工等方面的优势,积极帮助沿线国家发展可再生能源。在这些国家推动可再生能源的发展将不仅有利于减少气候变化带来的不利影响,保护环境和民众身体健康,加速能源结构转型,还有利于中国打造“一带一路”良好的国际形象。
此外,报告还分析了中国参与“一带一路”可再生能源合作面临的诸多问题,主要障碍包括项目融资成本过高、中国标准的国际认可度不高、沿线国家可再生能源扶持力度不足及存在相关法律和政策风险等。
以中国风电企业海外投资为例,中国企业的设备相比美国通用电气公司具有一定的价格优势,但后者在海外项目的融资利率约为3%,而中国企业普遍高达6%-7%,中国企业设备成本低的优势被融资成本高的劣势所抵消。另外,中国企业之间恶性竞争,在多种形式的国际联合体项目竞标中,相互压低价格的行为损害了中方利益,困扰中国参与“一带一路”可再生能源国际项目的开拓。
PDF版本将分享到199IT交流群,支持我们发展可加入!

更多阅读:











































