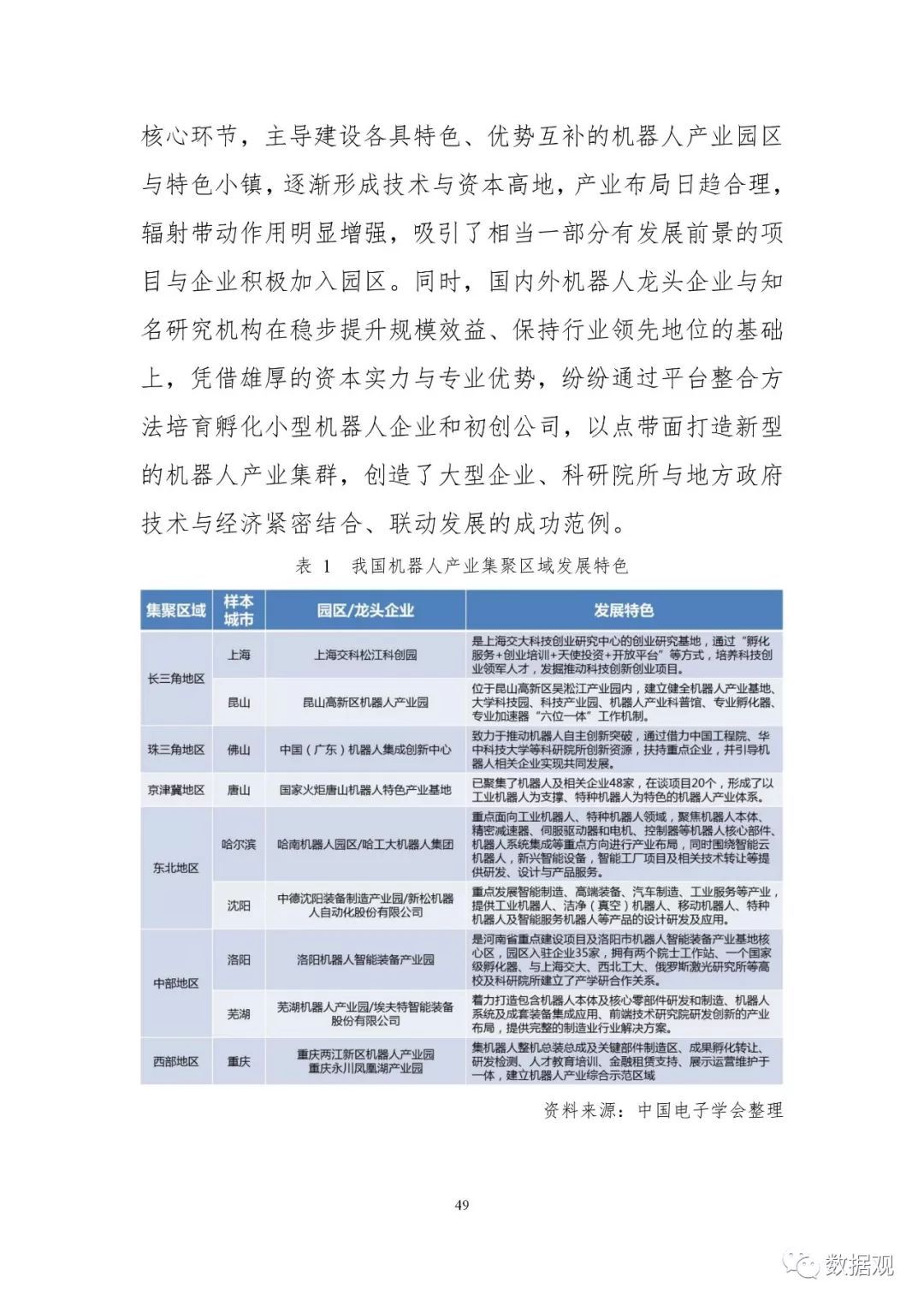
中国电子学会:2018年中国机器人产业发展报告 近日,2018世界机器人大会在北京亦创国际会展中心举行。会上,中国电子学会发布《中国机器人产业发展报告(2018年)》,综合分析了全球和我国机器人产业发展趋势及特征,围绕产业规模效益、结构水平、创新能力、集聚情况和发展环境等方面,分析了我国长三角、珠三角、京津冀、东北、中部和西部六大区域的机器人产业发展现状及水平。 更多阅读:中国电子学会:2017年中国机器人产业发展报告中国机器人产业发展报告(2019)中国电子学会:预计2017年全球机器人市场规模达232亿美元中国产机器人三年后将占据全球市场半壁江山花旗银行&牛津大学:机器人对穷国威胁最大全球机器人产业规模越来越大 但谷歌把机器人弄糟了调查显示34%工作比重可被机器人替代预计2017年全球服务机器人市场规模达到450亿美元极客爸爸:2017全球教育机器人行业研究报告CondorCapital:2025年第二季度机器人顾问排名国际机器人联合会:2017年每1万名制造业员工拥有74台机器人BackendBenchmarking:2020年第四季机器人报告IFR:2022年每1万名中国员工对应392台机器人中国企业综合调查报告显示:预计2025年机器人将取代中国4.7%的工人IFR:一文了解全球工业和服务机器人现状和趋势