2018年5月16日-18日,第二届世界智能大会在天津举办。作为世界智能大会专题论坛之一的大数据产业发展高峰论坛,16日下午在天津梅江会展中心举办,聚焦大数据产业的新时代应用。
会上,由国家工信部指导,中国经济信息社、京津冀大数据联盟及荣程祥泰集团对京津冀大数据产业发展分析报告进行了权威发布。
党中央、国务院高度重视大数据在经济社会发展中的作用,党的十八届五中全会提出“实施国家大数据战略”,国务院印发《促进大数据发展行动纲要》,工信部发布了《2016年-2020年中国大数据产业发展规划》,全面推进大数据发展,加快建设数据强国。
新华社中国经济信息社智库副总经理申清表示,大数据是信息化发展的新阶段。随着信息技术和人类生产生活交汇融合,互联网快速普及,全球数据呈现爆发增长、海量集聚的特点,对经济发展、社会治理、国家管理、人民生活都产生了重大影响。世界各国都把推进经济数字化作为实现创新发展的重要动能
申清说,京津冀大数据产业发展分析报告对我国大数据产业现状、未来前景、对我国经济生产的深远影响等问题进行了全面阐述。并对京津冀大数据综合试验区的战略定位、整体布局、优势与特点进行了详细分析,为政府、企业更好地了解我国大数据产业提供了独特的视角。
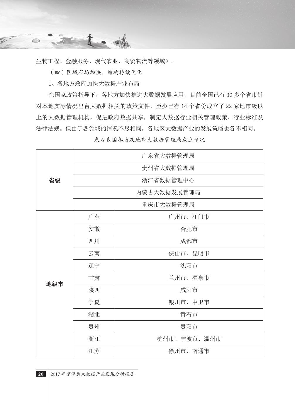
报告介绍了大数据技术在全球与全国范围内的发展演进,京津冀大数据综合试验区的独特优势,以及大数据在京津冀三地相关产业内的错位应用与协同发展,同时对大数据在京津冀的应用前景,对国民经济相关领域带来的拉动作用等热点问题进行了详细的论述。报告对相关方洞悉大数据产业生态规律,制订大数据发展战略,利用大数据创造更大价值,都具有较好的参考借鉴作用。
PDF版本将分享到199IT交流群,支持我们发展可加入!

更多阅读:

























































































