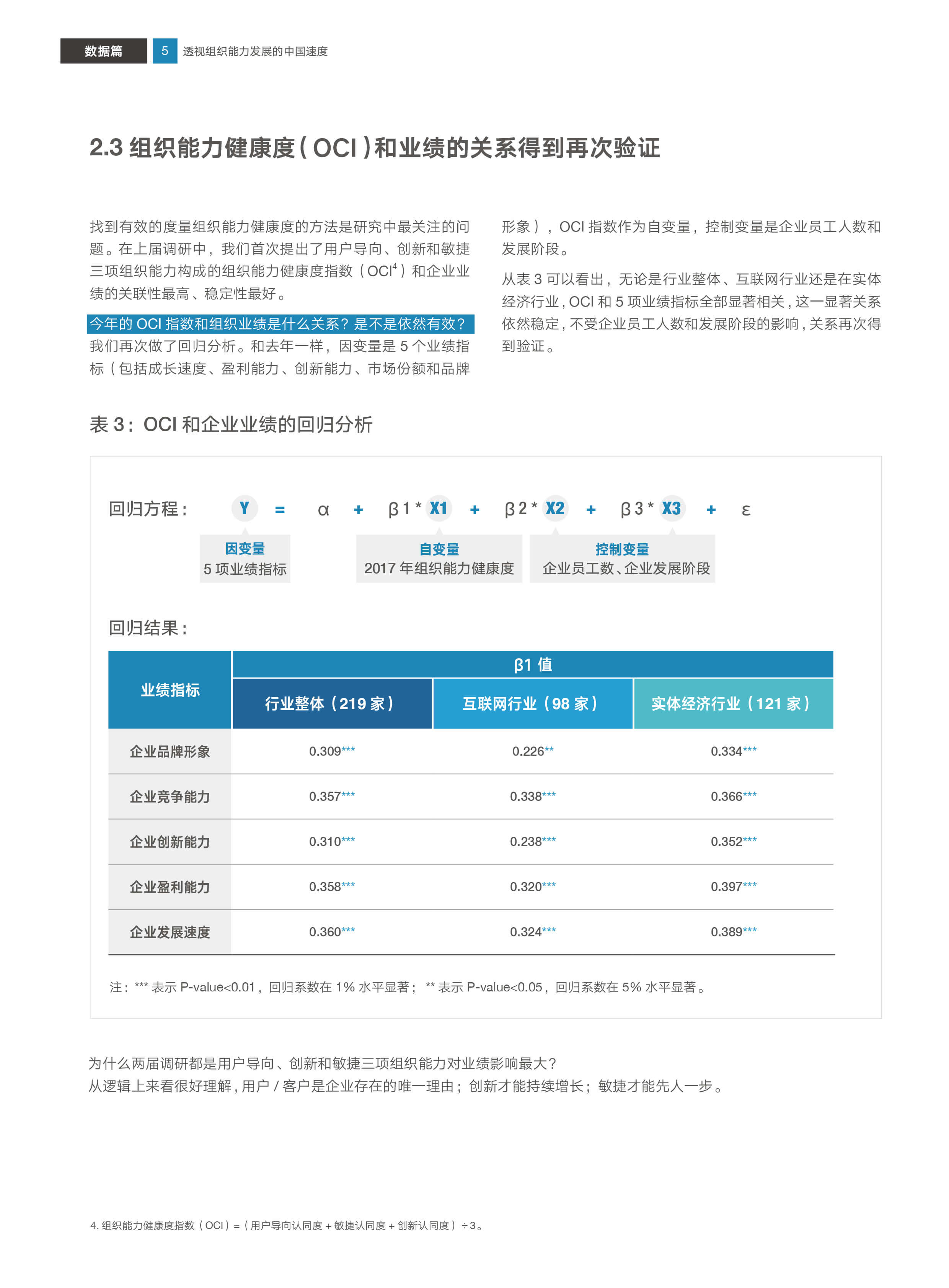
KNX:2017年中国企业组织能力调研白皮书 由腾讯咨询、肯耐珂萨、杨三角学习联盟共同主办的第二届“2017中国企业组织能力调研”,旨在帮助中国企业深刻剖析当下组织的能力,并针对性地制定改善的行动计划,助推企业变革落地。2017年10月,调研组委会正式发布了“2017年中国企业组织能力调研”白皮书,研究的主题“透视组织能力发展的中国速度”比往届更加深刻。 更多阅读:语音交互的前世今生中国翻译协会:2022中国翻译及语言服务行业发展Stack Overflow:2020 年开发人员调查Airbnb数据团队主管:如何将数据科学家的工作一分为三?中国翻译协会:2022中国翻译人才发展企业数字化转型报告:四种类型企业与它们的数据运用现状爱卡数智&百度指数:2019年上海车展大数据埃森哲是如何系统化做好数据分析ICML:2019论文接收结果可视化数据科学中各职业都在做什么?有什么区别?8种数据分析师必备方法增长实战:破解获取、激活、留存的数据思维信息图:网页加载速度到底对你的品牌有多大影响?定价策略和价格研究方法阿里巴巴数据中台实践分享