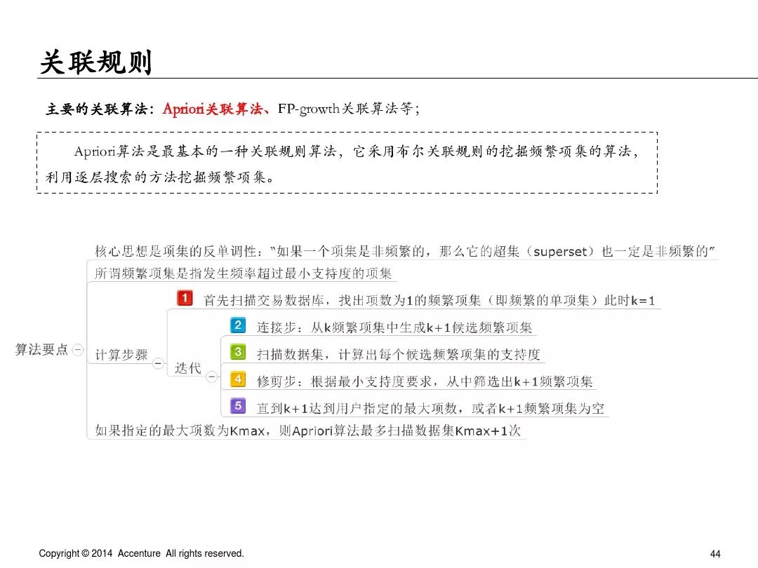
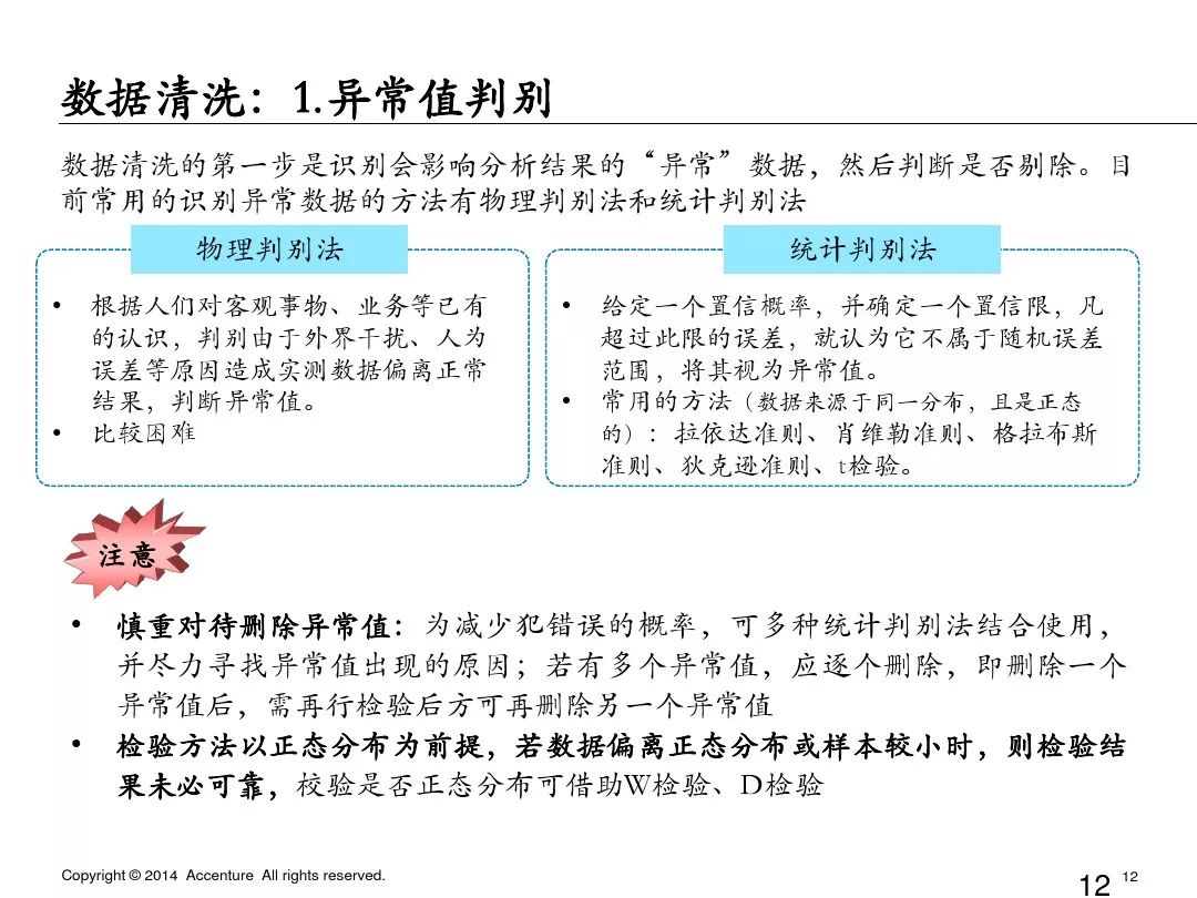
埃森哲是如何系统化做好数据分析 全文以 PPT 的形式展开,并围绕着四个模块进行: 目录 1 概述 2 数据分析框架 3 数据分析方法 3.1 数据理解 & 数据准备 3.2 分类与回归 3.3 聚类分析 3.4 关联分析 3.5 时序模型 3.6 结构优化 4 数据分析支撑工具 以下是 PPT 全文 ▼ 更多阅读:埃森哲:数据分析实战-实现高投资回报的突破与阻碍百度内部PPT: 数据分析的道与术中美企业在数据分析上的最大差异:增长黑客的实践2017年数据分析行业发展趋势老用户召回套路这么多,为什么留存率这么差在活动效果评估时防止掉入对照组不具代表性的陷阱四年不间断数据分析告诉我们的四个经验教训从零开始数据分析:一个数据分析师的数据分析流程一份优秀的数据分析报告应该这样写数据分析中6个常规的错误详解数据分析的一般步骤及业务分析方法埃森哲:2022年资本市场技术展望有了数据分析,餐饮行业会有哪些不一样?数据分析公司ClearStory获2100万美元融资美国大数据产业–信息图