2023年中国民用无人机产业规模已经超过 1200 亿元,居全球首位,而通用航空产业预计到 2025 年规模将突破万亿。随着技术的不断进步和应用场景的拓展,低空经济正逐步形成一个庞大的市场生态,带动了无人机、eVTOL(电动垂直起降飞行器)、空中物流、智慧农业等相关行业的快速发展。国家将低空经济定位为“新质生产力”,意在通过技术迭代与场景创新,推动经济高质量发展。通过推动低空经济的发展,不仅可以推动传统产业转型升级,还能够为国家创造新的经济增长点,提升整体经济结构的效率和可持续性。
低空经济的发展需要大量的高端制造技术、新材料、人工智能、大数据等先进技术的支持,尤其是在无人机和 eVTOL 等飞行器的研发需求上,推动了航空材料、精密制造、飞行控制、动力系统等领域的技术突破和产业革新。以无人机为例,其精密的飞行控制技术和高效的能源管理系统要求制造商在材料科学、动力学、导航系统等方面不断创新,倒逼相关产业向高附加值方向升级。同时,低空经济还促进了人工智能、大数据、5G 通信等技术的应用,在推动技术创新的同时,激发了智能制造、新材料等产业的跨界融合,成为高新技术产业发展的重要驱动力。
低空经济不仅是国内技术创新的关键领域,也是全球科技竞争的新赛道。我国在低空经济领域已经取得了领先优势,特别是在无人机和 eVTOL 等新型飞行器的研发和应用方面取得了一系列突破。以 EH216-S 无人驾驶载人航空器为例,这一自主研发的飞行器标志着我国在低空交通领域已经具备了较强的技术实力,并在全球低空经济中占据了先发优势。此外,低空经济还在智能交通、智慧城市、航空制造等领域展现了巨大的国际影响力,进一步推动了我国在全球科技竞争中的地位提升。

文档链接将分享到199IT知识星球,扫描下面二维码即可查阅!
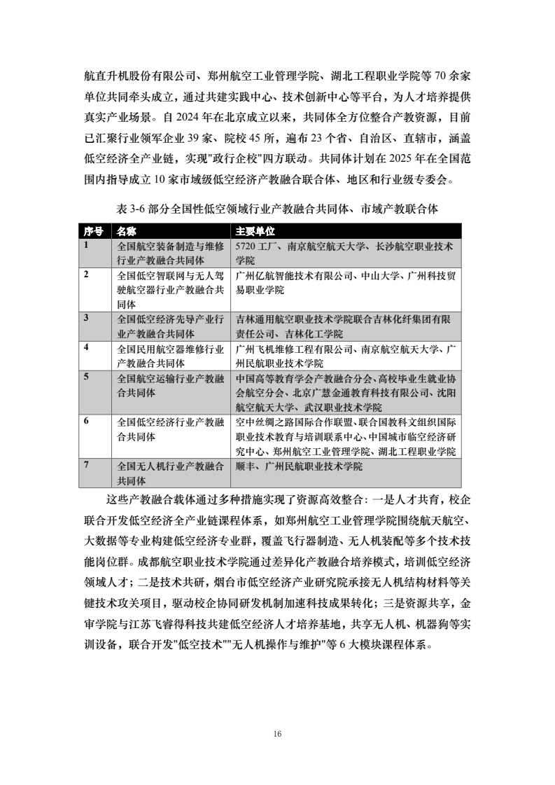
更多阅读:
