本文所编制的财富管理指数涵盖了全球财富管理发展宏观指数、中国财富管理行业发展指数、区域财富管理指数以及财富管理前瞻性指数四大类。通过规范的数据处理和科学的编制方法,在区域、全国、全球三个层次上对财富管理发展进行多维度、综合性的测评。
一、全球财富管理发展宏观指数
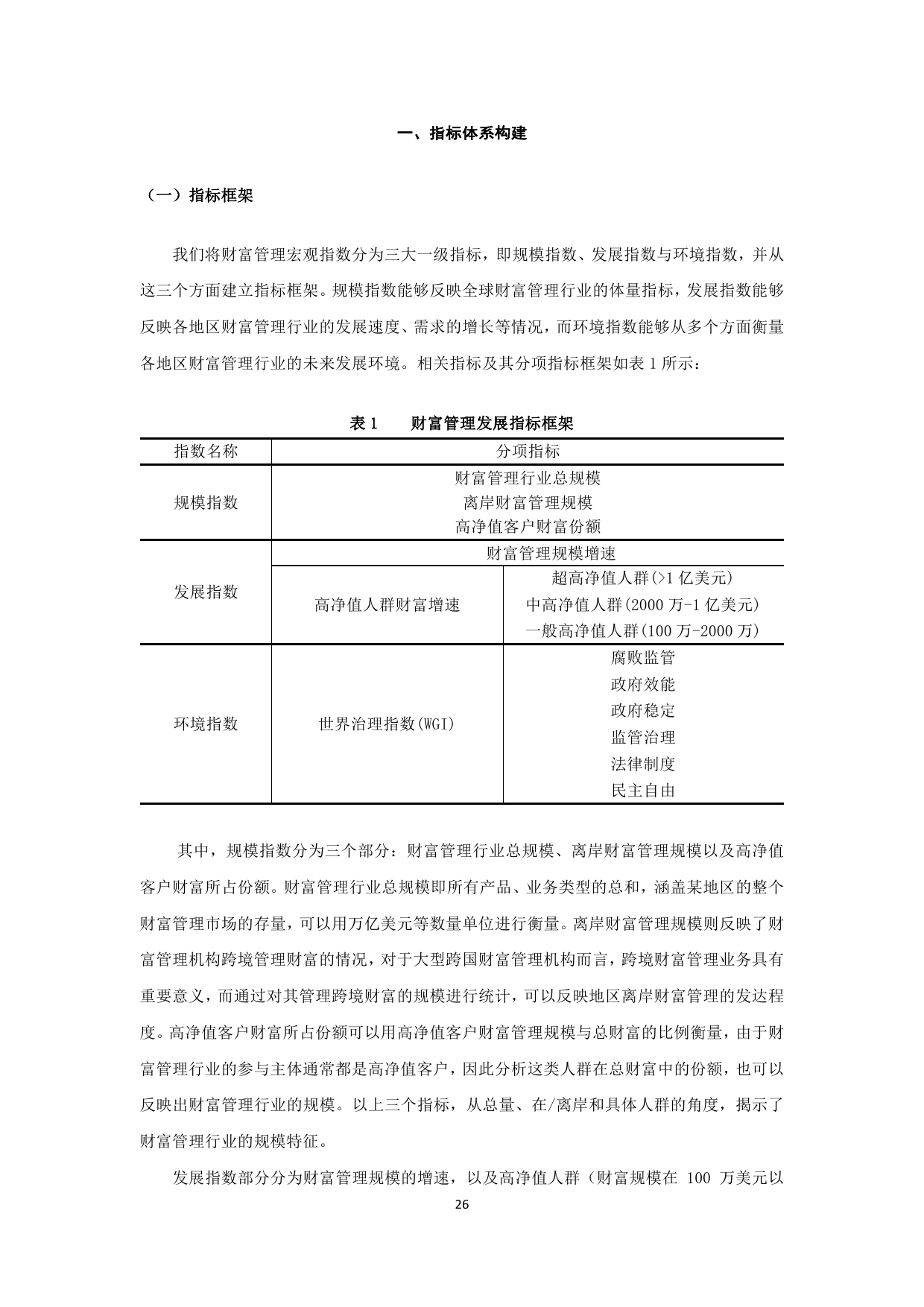
财富管理发展宏观指数分为规模、发展与环境三个一级指标,一级指标内划分若干二级分项指标。评价对象根据财富管理行业发达程度与地理位置分为全球六大地区,参考国内外相关研究中关于指数编制的一些处理方法,对所有指标值均通过计算z分数(z-score)进行了去量纲化,最终计算出各大地区的得分值。权重确定方面,先在三大一级指标内部分别取平均,再对三个指标取平均,得到最终的财富管理宏观指数。
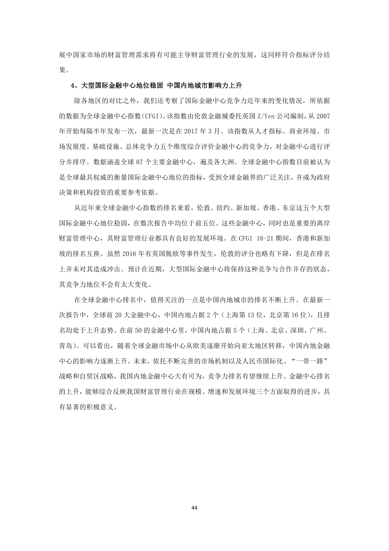
结果分析:全球的私人财富管理规模在持续上升,其中,北美、西欧等发达地区的财富管理不仅规模大,并且相对而言行业发展环境较好。亚非、中东等地区由于经济的高速增长和私人财富的持续积累,其财富管理规模的增速已经超过了发达地区,但行业发展环境有待提升。
二、中国财富管理行业发展指数
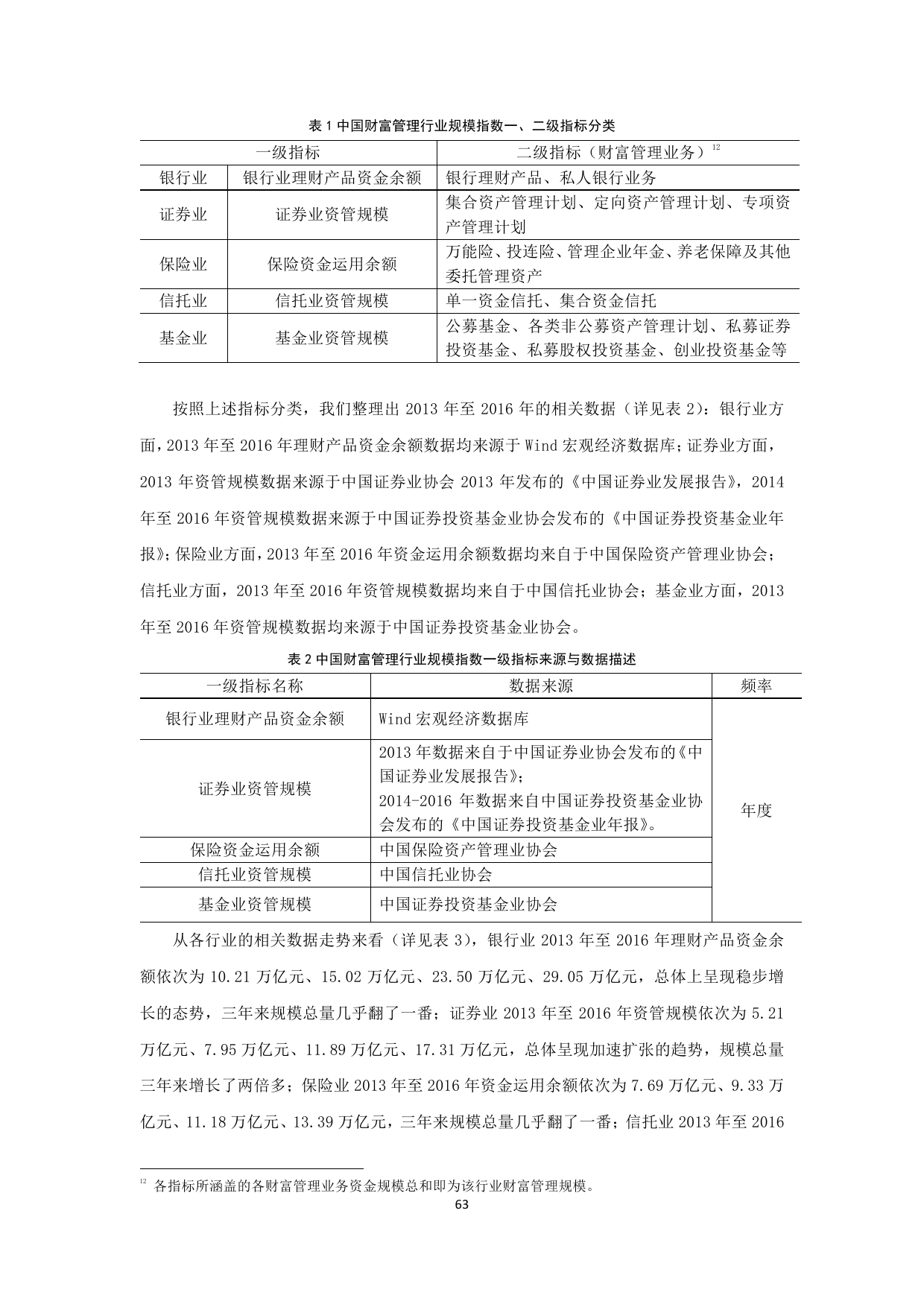
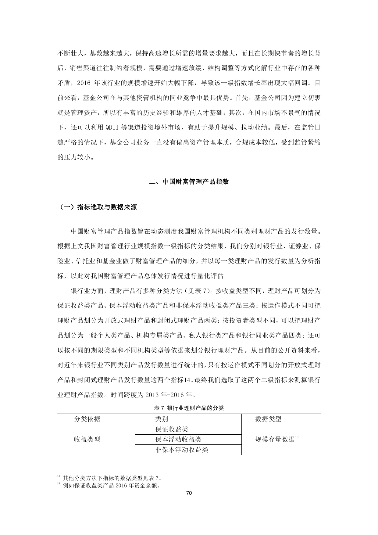
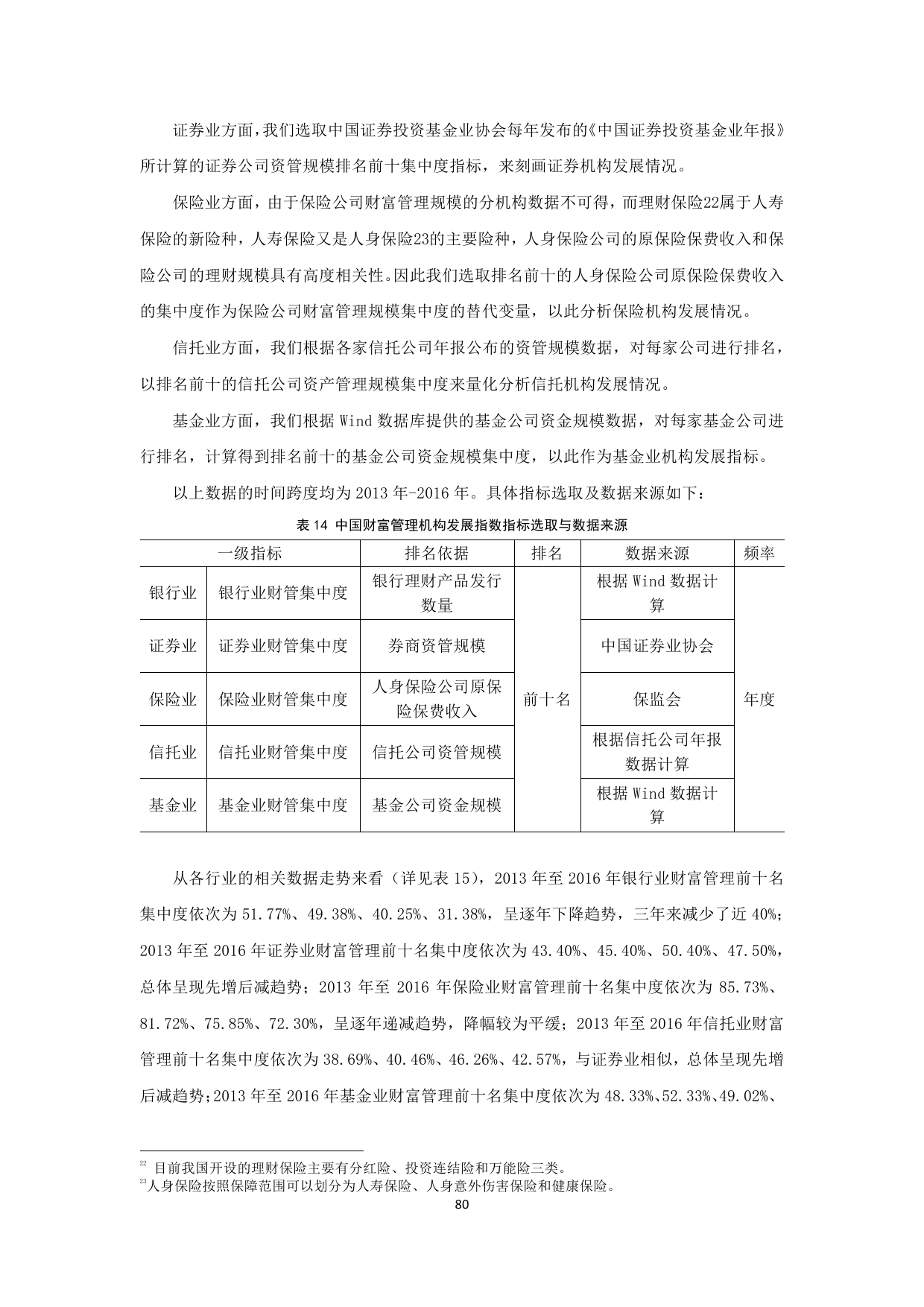
财富管理行业发展指数主要从中国财富管理行业规模指数、中国财富管理产品指数、中国财富管理机构发展指数、中国财富管理机构声誉指数和财富管理人才队伍指数五个维度对财富管理行业发展情况进行测度。选取银行业、证券业、保险业、信托业和基金业等五个行业的财富管理规模作为一级指标,并以此来构建2013年-2016年我国财富管理行业发展指数。
结果分析:第一,中国财富管理行业规模和产品数量在过去三年间整体呈现出快速增长的趋势,但是各行业的趋势分化明显。从行业规模来看,基金业增长最快、增幅最大,信托业和保险业的增长相对缓慢。从产品数量来看,证券业和基金业逐年上升,银行业则缓慢下跌。由于同业竞争环境的明显改善和我国金融行业间混业经营的深入,中国财富管理机构集中度在过去三年间整体上略有下降。
第二,财富管理机构的社会声誉在逐年提升,但从横截面数据的比较看,传统的商业银行、保险公司等机构的社会认知度和声誉度较高,而新兴的私募基金、第三方财富管理机构的声誉还相对较低。
第三,财富管理行业专业人才队伍稳步增长,但高端人才数量匮乏的局面并没有得到根本的缓解,人才队伍建设的任务依旧艰巨。
三、区域财富管理指数
财富指数由地区经济市场化程度、地区金融发展政策支持程度、地区金融规划重视程度、地区财富管理需求状况、地区财富管理规模和地区理财师数量六个方面一级指标构成。
通过对全国4个直辖市和15个副省级城市的区域财富管理行业发展的比较可以看出,上海、深圳、北京、青岛、杭州在样本城市中排名居前。但是,各城市在细分指标方面侧重点不同,差异化竞争的态势逐渐形成。
四、财富管理前瞻性指数
财富管理前瞻指数分为三大类,一是财富管理规模动态演进指数,该指数以全国为测算范围,计算财富管理规模的动态变化规律;二是财富管理行业发展前瞻指数,对财富管理主要行业的发展状况进行测算;三是财富管理区域发展前瞻指数,对目标区域财富管理的动态发展规律进行测算。前瞻指数计算中,除利用已有指数值外,其他情况将计算每一个二级指标的环比发展速度,并通过因子分析法,计算得到每个指标所占的权重,计算出最终指数值。
由前瞻性指数的分析可以看出,全国的财富管理发展潜力仍然巨大,银行和信托业的增速将相对放缓,而证券、基金与保险三类财富管理公司未来发展前景向好。从区域角度看,虽然部分二线城市近年发展势头良好,但是,受经济基础和外部环境的制约,未来相当长一段时间内,北京、上海、深圳三大一线城市的财富管理仍然会处于领先地位。
PDF版本将分享到199IT交流群,199IT感谢您的支持!
更多阅读:



















































































