脂肪组织在控制机体代谢稳态中发挥着核心作用,而机体中脂肪组织保存的失败与年龄相关的代谢性障碍直接相关,成熟脂肪组织在这种现象中所扮演的关键角色,目前研究人员并不清楚。近日,一篇发表在国际杂志Nature Aging上题为“Impaired BCAA catabolism in adipose tissues promotes age-associated metabolic derangement”的研究报告中,来自韩国高丽大学等机构的科学家们通过研究解开了一种能促进年龄相关慢性代谢性疾病发生的新型信号通路。
文章中,研究者发现,BCAA代谢通路会因机体衰老而受损,从而导致脂肪细胞功能功能失调以及慢性代谢性疾病的发生。脂肪细胞在控制能量代谢稳态中扮演着关键角色,这些细胞与前脂肪细胞和组成脂肪组织的多种免疫细胞一起都会经历细胞衰老,这些细胞所释放的衰老相关分泌表型(SASP,senescence associated secretory phenotype)会加速机体衰老并降低脂肪组织的功能。因此,肝脏和肌肉细胞中所发生的脂肪积累就会导致代谢性疾病开端并最终减少机体的健康寿命。
科学家揭开加速机体脂肪组织衰老的新型机制。
图片来源:Nature Aging (2023). DOI:10.1038/s43587-023-00460-8
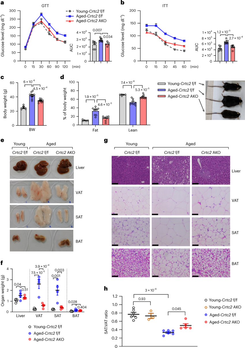
此前发表的研究报告中,研究人员发现,CRTC2的过度激活会导致胰岛素抵抗、脂肪肝和肥胖的发生,然而,截止到目前为止,并没有研究发现探讨脂肪组织中CRTC2在机体衰老和相关机体障碍中的影响。而本文研究则首次证实,因衰老所导致的脂肪组织中CRTC2水平的增加会加速细胞衰老,并导致脂肪细胞功能丧失以及衰老相关慢性代谢性疾病的发生;CRTC2能减少脂肪组织中PPARγ的表达,并损伤支链脂肪酸(BCAA,branched-chain amino acid)的分解代谢。因此,通过代谢组—转录组的复合分析后,研究者发现,雷帕霉素复合体(mTORC1)的机制靶点会被激活,而且mTORC1激活的增加会诱发细胞衰老并控制线粒体的“止血”,从而加速机体衰老。
对单细胞转录组数据进行分析后,研究者发现,衰老小鼠机体的脂肪组织中的SASP水平会增加,尤其是IL-1β和TNF-α,这就会通过抑制前脂肪组织的细胞分化能力和免疫细胞的调节来导致脂肪组织的重塑;值得注意的是,从脂肪组织中移除CRTC2的小鼠会表现出BCAA-mTORC1轴的有限激活,最终抑制与衰老相关的慢性代谢性疾病的发生,这也表明,通过控制CRTC2或BCAA的分解代谢就能减缓机体的衰老。
研究者Seung-Hoi Koo教授解释道,这项研究中我们采用了最新的聚合组学技术来进行研究,首次揭示了因衰老所致的脂肪组织中CRTC2水平的增加会导致BCAA分解代谢受损,而这正是机体细胞衰老和代谢障碍发生的主要原因;因此,在脂肪组织中选择性地抑制CRTC2或激活PPARγ或许有望抑制机体衰老并延长机体的健康寿命。
综上,本文研究结果表明,CRTC2对BCAA分解代谢的干扰对于在体内引发与年龄相关的脂肪组织重塑及由此所导致的代谢功能下降是至关重要的。
原始出处:
Han, HS., Ahn, E., Park, E.S. et al. Impaired BCAA catabolism in adipose tissues promotes age-associated metabolic derangement. Nat Aging (2023). doi:10.1038/s43587-023-00460-8
来自: 生物谷
更多阅读:

