很多人都知道“吸烟有害健康”,这句话甚至印在了香烟盒上。越来越多的研究发现长期吸烟会增加患癌风险,但吸烟究竟是如何让细胞更易发生癌变的?
近来,加拿大安大略省癌症研究所(OICR)相关研究团队在Science Advances杂志上发表的研究揭示了其中的秘密[1]。这一研究将吸烟、活性氧(ROS)或APOBEC活性增强与无义突变联系起来,表明吸烟会减少抑癌相关蛋白的形成,让细胞增殖更加难以控制。
DOI:10.1126/sciadv.adh3083.
SGM在吸烟、APOBEC和ROS癌症基因组特征中过度表达
单碱基替换(SBS)特征是癌症基因组突变过程的指标,对此,研究团队探索了SBS特征的蛋白质编码影响,采用计算机工具分析12341个肿瘤样本的DNA,这些样本涉及到了18种不同的肿瘤类型。最终发现,与吸烟有关的肿瘤样本中,DNA上会存留大量基因印记,累积了许多无义突变。
进一步,研究团队专注于诱导蛋白质截短和功能丧失(LOF)的最具破坏性的一类SNV——SGM,发现SGM在吸烟、APOBEC活性和ROS三个主要突变过程的SBS特征中过度表达。对此,结合所有癌症类型的样本进行了泛癌分析,发现吸烟、APOBEC和ROS特征都具有非常强的SGM富集。这些结果表明吸烟的外源性突变过程以及APOBEC活性和ROS的内源性过程似乎是破坏性蛋白质截短突变的主要驱动因素,这些突变可能直接影响癌症中的蛋白质功能和调节。
DOI:10.1126/sciadv.adh3083.
SBS特征通过靶向遗传密码诱导蛋白质截短突变
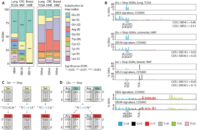
为了探索SGM在三大突变过程中富集的遗传机制,研究团队研究了最常被终止密码子取代的氨基酸类型,重点关注肺癌、乳腺癌和结直肠癌中的吸烟、APOBEC和ROS特征,发现几种突变类型的氨基酸经常被终止密码子取代。
进一步发现谷氨酸(Glu)残基在所有三个突变特征中都显示出强烈的终止密码子取代富集。研究团队将这些统计关联整合到一个机制模型中,最终证实了遗传密码通过吸烟、APOBEC和ROS的突变过程解释了SGM的发生。
DOI:10.1126/sciadv.adh3083.
具有截短突变的驱动基因和通路
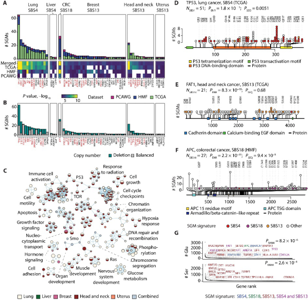
研究团队探索了这些突变是不是发生在特定基因上,从而改变SGM特征功能。对此,团队重点研究了六种类型的癌症,鉴定了56个具有显著富集吸烟APOBEC和ROS特征的SGM基因,鉴定出几种核心抑癌基因,如TP53、FAT1、CDH1、RB1、NF1和APC。这一发现表明抑癌基因功能被改变,阻止异常增殖的能力已经极大减弱。
为了进一步从功能上解释突变,研究团队优先选择癌症类型的SGM基因,富集分析后突出了细胞凋亡、生长因子信号传导、细胞运动以及细胞增殖和发育等生物学过程和途径。大多数检测到的途径在多种癌症类型中被确定,这些途径发挥作用离不开癌症中的吸烟信号和APOBEC信号。因此,这些突变过程产生的SGM汇聚到抑癌基因和癌症途径,从而促进LOF、肿瘤发生和肿瘤进展。
综上所述,吸烟、APOBEC和ROS的突变特征富集于重要癌症基因的截短突变中。
DOI:10.1126/sciadv.adh3083.
SGM特征的临床和分子关联
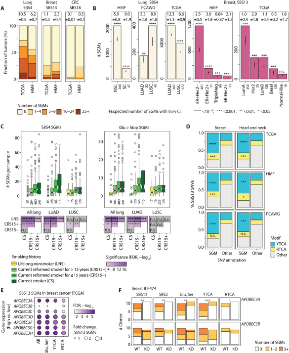
我们量化了SGM在单个癌症基因组中的突变过程。在肺癌中检测到最多的吸烟特征中SGM数量,在乳腺癌中发现APOBEC特征相关最多,ROS相关的SGM虽然在癌症基因组中总体上较少见,但在转移性结直肠癌中最为明显。
接下来研究了SGM特征在癌症亚型水平上的活性。在TCGA数据库的原发性肺腺癌(LUAD)和鳞状细胞癌(LUSC)以及HMF数据集中的转移性非小细胞癌和小细胞癌中检测到吸烟特征SGM的积累。APOBEC与乳腺癌SGM的关联也在主要的组织学和分子癌症亚型中得到证实,并且在原发性乳腺癌和源自乳房的转移性癌症中也被检测到。此外,产生SGM的突变过程在肺癌和乳腺癌亚型癌症中都很活跃。
进一步,研究团队在TCGA数据库中根据肺癌患者吸烟史背景展开SGM评估。发现相比于有吸烟史的患者,终身不吸烟者的癌症基因组吸烟相关SGM较少,而终身吸烟患者吸烟相关SGM明显高于终身不吸烟或长期戒烟患者。基于此,肺癌基因组中的SGM可较大程度归因于终生吸烟活动。
DOI:10.1126/sciadv.adh3083.
小结
总体而言,突变过程和SGM的临床和分子关联为肿瘤异质性和患者预后提供了见解,并对生物标志物和治疗开发具有潜在意义。
“吸烟有害健康”是毋庸置疑的,这项研究提供了进一步的证据,证明吸烟对人类健康造成了严重伤害,特别是导致DNA突变,从而增加癌症等疾病的风险,进一步强调了戒烟或避免吸烟对健康的重要性。
参考文献:
[1] Adler N, Bahcheli AT, Cheng KCL, Al-Zahrani KN, Slobodyanyuk M, Pellegrina D, Schramek D, Reimand J. Mutational processes of tobacco smoking and APOBEC activity generate protein-truncating mutations in cancer genomes. Sci Adv. 2023 Nov 3;9(44):eadh3083. doi: 10.1126/sciadv.adh3083. Epub 2023 Nov 3.
来自: 生物谷
更多阅读:





