近年来,“抗氧化”的风刮得很大。抗氧化精华、抗氧超级食物、抗氧生活方式等等,从吃的到用的层出不穷,收割了一大波消费者。
这火到不行的“抗氧化”,其实是抗氧化自由基的简称。自由基是分子失去一定量电子后形成的原子或基团,人体在与外界持续接触的过程中,包括呼吸(氧化反应)、外界污染、放射线照射等等,体内不断地产生了新的自由基。
而过多自由基的产生,则会导致衰老以及多种疾病的发生,甚至被称为“万病之源”。正所谓“我命由我不由天”,既得知自由基是隐藏在人体内的健康杀手,自然需要想方设法地去抵抗自由基带来的伤害。
此时,抗氧化物的作用便凸显了出来——抗氧化物是抵抗自由基发挥作用和清除自由基的重要物质,能中和人体内有害自由基,从而抑制氧化应激和炎症发生。于是,人们便将目光投向了各种“抗氧化”食物甚至保健品,比如:维生素C片、维生素E片以及N-乙酰半胱氨酸等。
但这件事儿还真没这么简单,抗氧化物并非多多益善,还有可能“适得其反”!近日,来自卡罗林斯卡的研究团队发现:补充维生素C、维生素E等抗氧化物,可能会刺激肺癌肿瘤内血管的生成,为肿瘤提供营养甚至促成转移。该研究发表在Journal of Clinical Investigation上。
https://doi.org/10.1172/JCI169671.
早在2019年,Bergo教授及其研究团队在顶刊Cell上发表的研究便已给抗氧化剂“降了波温”。当时,研究人员在给小鼠喂食一周的维生素E或N-乙酰半胱氨酸后,观察到一个惊人的现象——肺癌小鼠的淋巴转移竟是对照组的6-7倍,且癌细胞的侵袭性更强。
研究者发现,这背后的“始作俑者”是一种名为「BTB和CNC同源物1(BACH1)」的转录因子。当体内的活性氧水平降低时,BACH1的降解受到了抑制,该转录因子含量的增加能激活促转移基因的转录(比如HK2和GAPDH),从而促进肺癌细胞的扩散和转移。
但BACH1的厉害之处可能远不止于此。由于BACH1控制着广泛的血管生成基因的转录,在服用抗氧化剂或缺氧的情况下,BACH1是否会刺激血管的生成,为肿瘤提供氧气和营养物质,从而促进肿瘤生长甚至转移呢?
实验摘要
出于对上述问题的好奇,研究者使用维生素C、维生素E和N-乙酰半胱氨酸等抗氧化物喂食患肺癌的小鼠以及植入人类癌症细胞的小鼠,观察整个过程中BACH1是如何促癌的。
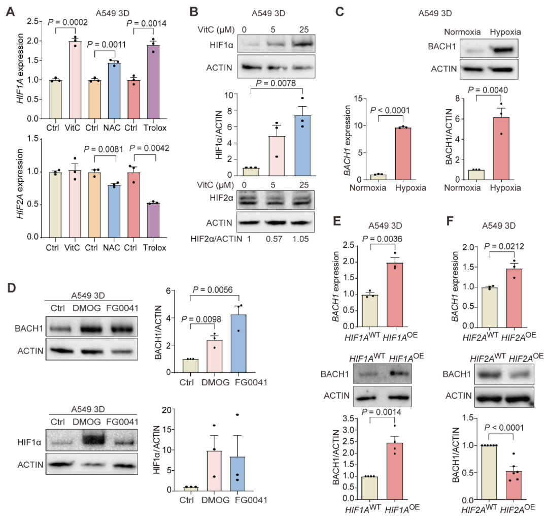
与先前研究一致,在抗氧化剂维生素C、N-乙酰半胱氨酸和维生素E的作用下,肺癌小鼠体内的过氧化氢水平降低,而谷胱甘肽(GSH)和谷胱甘肽二硫化物(GSSG)的比率有所增加,可见这抗氧化物的“抗氧化”效果还真不错。
与此同时,小鼠体内的BACH1蛋白和BACH1的mRNA水平均显著增加。更有意思的是,研究者还观察到抗氧化物的使用大大增加了血管生成基因的表达,包括血管内皮生长因子(VEGFs)、VEGF受体和神经纤毛蛋白(NRP1)等。
抗氧化剂能稳定BACH1,并上调BACH1表达,从而诱导非小细胞肺癌器官和肿瘤中血管生成基因的表达
那么,BACH1与血管生成之间是否存在直接的关联呢?
研究者使用CRISPR/CAS9基因编辑技术控制内源性BACH1的表达之后发现,在BACH1过表达的细胞内,血管生成基因的表达也会相应增加,同时VEGFR2和NRP2蛋白水平均升高。相反,在BACH1低表达的细胞中,血管生成基因和蛋白表达都呈现下降趋势。
然而,当给予这两类细胞抗氧化剂之后,血管生成基因表达和VEGFR2蛋白水平的增加程度在BACH1过表达细胞中明显更高。也就是说,BACH1参与了抗氧化剂介导的血管生成。
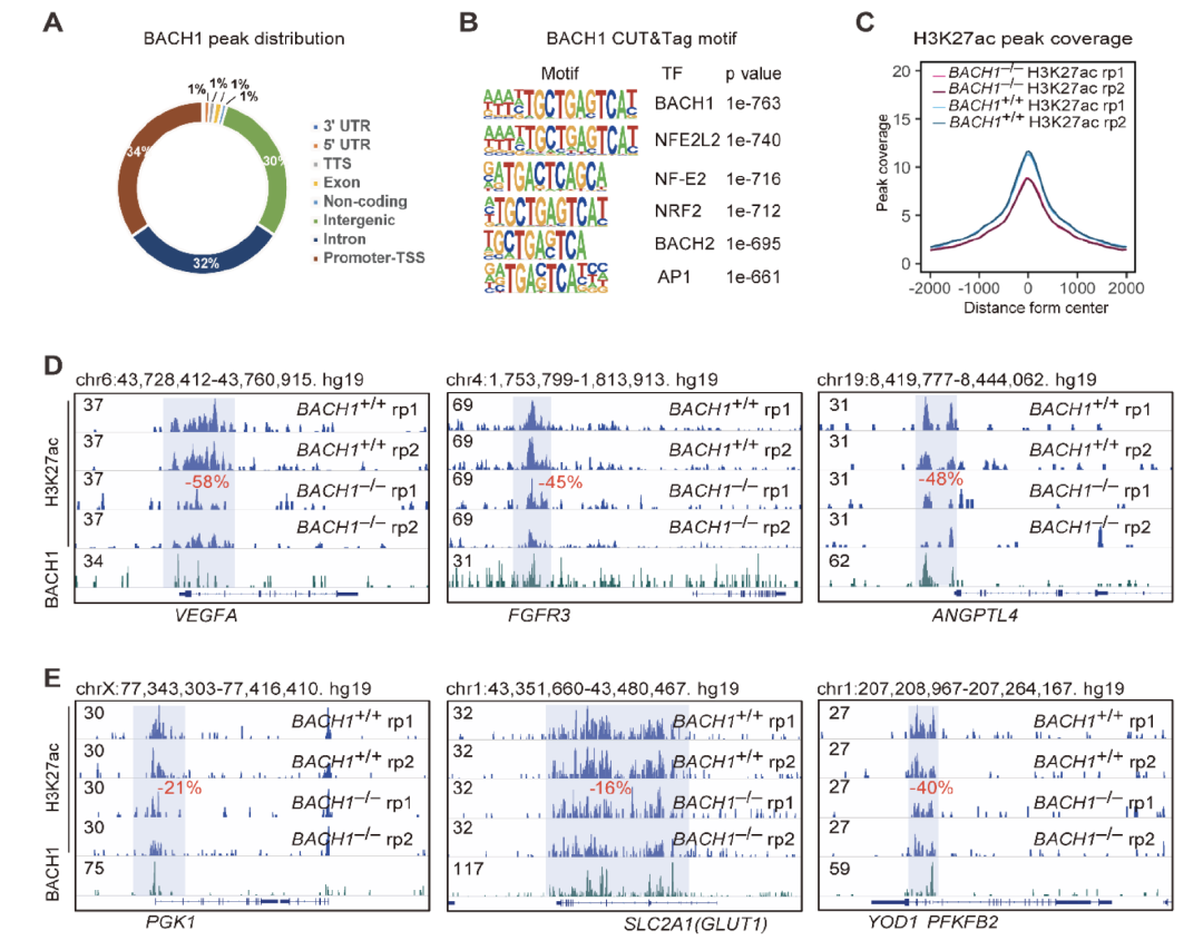
进一步的研究发现,当敲除BACH1后,全基因组以及血管生成和糖酵解基因的启动子和增强子的组蛋白H3K27ac水平显著降低。
因此,准确来说,BACH1在血管生成和糖酵解的调控过程中充当着转录激活剂的作用。
BACH1介导的血管生成和糖酵解基因的表达
研究开展到这里,研究者联想到另一个与BACH1功能非常相似的转录因子——缺氧诱导因子(HIF1α)。在肿瘤缺氧条件下,HIF1α的稳定会刺激血管生成和糖酵解基因的表达,进而促进肿瘤中血管的生成。
BACH1与HIF1α之间究竟有着怎样的关联?两者之间存在着怎样的影响链路?
事实上,HIF1α与BACH1更接近于协同作用。在常氧状态下,HIF1α能够维持BACH1的基础水平,介导抗氧化剂诱导的BACH1水平的升高;但在缺氧条件下,BACH1基因表达和蛋白水平会以HIF1α依赖性方式增加。
不过,有意思的是,在没有HIF1α的情况下,BACH1也能够独自发挥作用。在敲除HIF1α的细胞中,研究者观察到BACH1过表达依然能增加多种血管生成和糖酵解基因的表达。
总结为六个字“可依赖,可独立”。BACH1是HIF1α的转录标靶,能以HIF1α依赖性方式增加血管生成;但同时,BACH1还可以独立于HIF1α调控糖酵解和血管生成相关基因的表达。
依赖于HIF1α的BACH1作用方式
上述研究更多地聚焦于BACH1的作用机制。而最后一步中,研究者确认了该转录因子对肿瘤内血管生成的影响。
结果很明显,在抗氧化剂维生素C和N-乙酰半胱氨酸的使用下,小鼠模型中肿瘤内血管数量明显增加。而敲除BACH1,则会消除这种效应。
癌症基因组图谱(TCGA)数据分析显示,在人群队列中同样存在着类似现象,即肺癌中BACH1的表达与多种血管生成基因和糖酵解基因的表达相关,乳腺癌和肾癌队列中也观察到类似结果。
这意味着,抗氧化剂会提升人体中BACH1的水平,而BACH1促肿瘤中血管生成又存在于人类癌症患者中。因此,维生素C、维生素E等抗氧化剂确实具有促进肿瘤内血管生成的作用,恐为肿瘤的生长和转移铺路。
BACH1使得肿瘤中血管生成的增加
综上所述,BACH1是一种对氧化还原反应敏感的转录因子,能控制肿瘤血管生成并导致转移。而服用抗氧化剂维生素C或维生素E,将稳定体内的BACH1水平,从而加速肺部肿瘤的进展和转移。
正如研究者强调的那样,其实大多数人不需要额外补充抗氧化剂,过量的补充反而会对癌症患者以及高危人群有害。“但也毋需担心食物中的抗氧化成分,保证健康饮食即可。”
小编提醒大家:平日生活中,补充“抗氧化物”最好的方式便是健康饮食,比如多吃新鲜蔬果等。但抗氧化物并非多多益善,在没有医嘱的情况下擅自补充维生素C或维生素E,可就有些“画蛇添足”啦。
参考资料:
[1]Wang T, Dong Y, Huang Z, Zhang G, Zhao Y, Yao H, Hu J, Tüksammel E, Cai H, Liang N, Xu X, Yang X, Schmidt S, Qiao X, Schlisio S, Strömblad S, Qian H, Jiang C, Treuter E, Bergo MO. Antioxidants stimulate BACH1-dependent tumor angiogenesis. J Clin Invest. 2023 Aug 31:e169671. doi: 10.1172/JCI169671. Epub ahead of print. PMID: 37651203.
[2]https://news.ki.se/antioxidants-stimulate-blood-flow-in-tumours
撰文 | Swagpp
编辑 | Swagpp
来源 | 梅斯医学
来自: 生物谷
更多阅读:






