哈佛大学陈曾熙公共卫生学院的研究人员领导的一项新研究发现,摄入较多的血红素铁(红肉和其他动物产品中含有的铁元素)与较高的2型糖尿病(T2D)患病风险有关,而非血红素铁主要存在于植物性食品中。虽然血红素铁与 2 型糖尿病之间的联系以前已有报道,但这项研究的结果更清楚地确定和解释了这种联系。
哈佛大学一项长达 36 年的研究发现,较高的血红素铁摄入量(主要来自红肉)与 2 型糖尿病风险的增加有关。通过整合流行病学数据、代谢生物标志物和代谢组学特征,该研究全面揭示了血红素铁如何影响糖尿病风险。
领衔作者、营养学系副研究员王风雷说:”与之前仅依赖流行病学数据的研究相比,我们整合了多层次的信息,包括流行病学数据、传统代谢生物标志物和前沿代谢组学。这使我们能够更全面地了解铁摄入量与T2D风险之间的关联,以及这种关联的潜在代谢途径。”
该研究报告于 8 月 13 日发表在《自然-新陈代谢》(Nature Metabolism)杂志上。

研究人员利用参加护士健康研究 I 和 II 以及卫生专业人员随访研究的 206615 名成人 36 年的饮食报告,评估了铁与 T2D 之间的联系。他们检查了参与者摄入的各种形式的铁–总铁、血红素铁、非血红素铁、膳食铁(从食物中摄入)和补充铁(从补充剂中摄入)–以及他们的 T2D 状态,并控制了其他健康和生活方式因素。
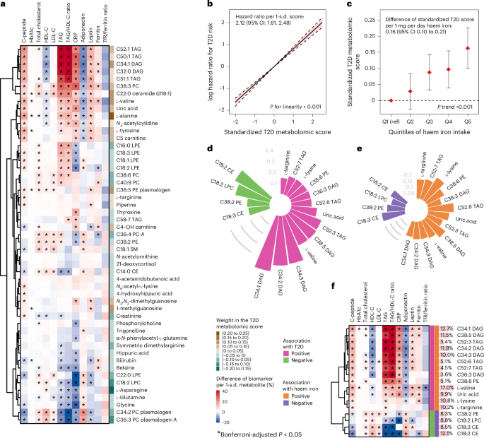
研究人员还分析了血红素铁与T2D之间关系的生物机制。他们研究了37544名参与者的血浆代谢生物标志物,包括与胰岛素水平、血糖、血脂、炎症有关的生物标志物,以及两种铁代谢生物标志物。然后,他们研究了9024名参与者的代谢组学特征–血浆中的小分子代谢物水平,小分子代谢物是分解食物或化学物质等身体过程中产生的物质。
研究发现,较高的血红素铁摄入量与罹患终末期糖尿病的风险之间存在明显关联。摄入量最高组的参与者患 T2D 的风险比摄入量最低组的参与者高出 26%。此外,研究人员还发现,在与未加工红肉相关的 T2D 风险中,血红素铁占了一半以上,在与 T2D 相关的几种饮食模式的风险中,血红素铁也占了中等比例。与之前的研究一致,研究人员发现从饮食或补充剂中摄入非血红素铁与T2D风险之间没有明显的关联。
研究还发现,较高的血红素铁摄入量与与 T2D 相关的血液代谢生物标志物有关。血红素铁摄入量越高,C 肽、甘油三酯、C 反应蛋白、瘦素等生物标志物以及铁超载标志物的水平就越高,而高密度脂蛋白胆固醇和脂肪连通素等有益生物标志物的水平就越低。
研究人员还发现了十几种血液代谢物,包括 L-缬氨酸、L-赖氨酸、尿酸和几种脂质代谢物,它们可能在血红素铁摄入量与 TD2 风险之间的联系中发挥作用。这些代谢物以前曾与 T2D 风险有关。
研究人员说,从人群层面来看,研究结果对降低糖尿病发病率的膳食指南和公共卫生战略具有重要意义。特别是,研究结果引起了人们对在植物肉替代品中添加血红素以增强其肉味和外观的担忧。这些产品越来越受欢迎,但对健康的影响值得进一步研究。
“这项研究强调了健康饮食选择在糖尿病预防中的重要性,”通讯作者、营养学和流行病学 Fredrick J. Stare 教授 Frank Hu 说。”减少血红素铁的摄入量,尤其是从红肉中摄入血红素铁,并采用更多植物性饮食,是降低糖尿病风险的有效策略。”
研究人员指出,这项研究存在一些局限性,包括可能没有完全考虑混杂因素和流行病学数据的测量误差。此外,研究结果是基于以白人为主的研究人群得出的,需要在其他种族和族裔群体中进行复制。
自 中文业界资讯站
更多阅读:
