中国新能源汽车市场走势
- 新能源汽车产量,1-8月同比增长29.6%,增速高于汽车市场整体4.8%的增幅。
中国新能源汽车市场结构
- 2023年8月,轿车占比47.3%,相比同期下降7.44个百分点;SUV、MPV份额升至45.0%和2.6%;客车、卡车份额分别为2.1%和3.0%。


动力电池-装机量整体走势
- 8月新能源汽车动力电池装机量较上月增加4.1GWh。
动力电池-市场配套结构
-
磷酸铁锂扩大在乘用车领域配套占比。

动力电池-电芯企业配套情况
- 电芯企业头部效应明显,宁德时代占比接近50%。
驱动电机-企业配套情况
-
Top10电机配套企业合计配套量超55.7万辆,整体市场配套量同比增长59.7%。

-
热门车型销量增长带动电机配套量增长,AION Y占日本电产41.5%市场份额。

- 头部驱动电机控制器供应商竞争格局基本稳定。
-
四家主流外供企业份额继续下滑,8月份额合计22.4%。
动力电池回收行业
-
新能源汽车渗透率的提升,对下游报废回收行业产生深远的影响。
-
在未来动力电池回收市场中,再生利用将会成为主流。
-
多项行业相关政策及规划推动动力电池回收行业发展。
- 通过借鉴国外相关经验,推动国内相关行业发展。

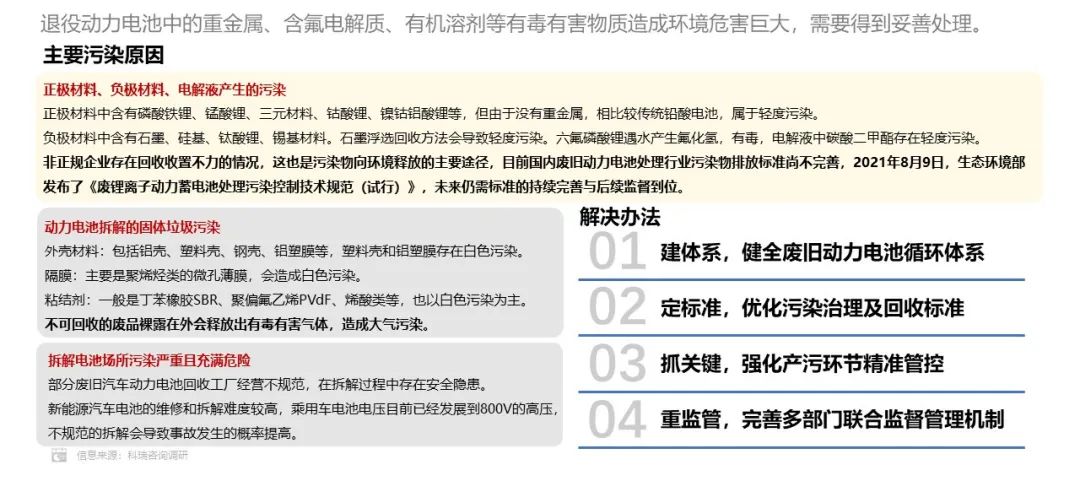
- 环境风险会成为制约新能源汽车电池进一步发展的重要因素。

更多阅读:











