常言道,“杀不死你的,会让你更强大”。
相信大家都听说过这句话,但是你可能不会想到,这句话竟也道出了流感、免疫和癌症之间的恩恩怨怨。
今天,浙江大学医学院免疫学系姚雨石研究员团队,在著名期刊《自然·免疫学》杂志发表了一项重要研究成果[1],阐明了流感增强免疫系统抗肿瘤能力的原因。姚雨石研究员团队的2019级博士生王涛是论文的第一作者。
他们发现,小鼠在感染甲型流感病毒(IAV)康复后,呼吸道粘膜中的驻留肺泡巨噬细胞(AMs),会被流感病毒训练出持久的抗肿瘤免疫能力(训练免疫,trained immunity),这种训练免疫甚至在感染后的120天仍能抑制癌细胞的肺转移。
从机制上讲,被流感病毒训练的肺泡巨噬细胞的吞噬能力和肿瘤细胞毒性增强,它们会浸润到肺部肿瘤病灶发挥抗肿瘤作用,而且这种抗癌效果不依赖于T细胞。
更神奇的是,这些被流感病毒训练过的肺泡巨噬细胞从表观遗传学、转录组和代谢的层面,对肿瘤的免疫抑制微环境有抵抗能力。
论文首页截图
我们都知道,无论是感染流感病毒还是新冠病毒,我们的身体会在康复后形成免疫记忆,在下一轮大流行时我们的免疫系统会迸发出强大的免疫保护能力。
通常情况下,一提起免疫记忆我们就会自然而然地想起获得性免疫。实际上,近年来大量的研究发现,人体的固有免疫在受到刺激后也能产生记忆,科学家将这种免疫记忆命名为“训练免疫”[2]。由于缺乏严格的抗原/病原体反应特异性,因此从理论上讲,被训练的固有免疫细胞对各种异源刺激物的免疫反应都会增强[2]。
虽然已经有大量研究探索了被训练的巨噬细胞在人类和实验动物中的抗感染功能[3],但是被训练的巨噬细胞在抗肿瘤免疫中的潜能目前仍不太清楚。
为了了解呼吸道病毒感染对肺部抗肿瘤免疫的长期影响,王涛等用甲型流感病毒(IAV)感染野生型C57BL/6小鼠。甲型流感病毒在小鼠体内成功诱发了呼吸道炎症,大约两周后,小鼠就康复了。
在感染后30天,他们通过静脉注射将表达荧光标记的B16黑色素瘤细胞(B16-luc)输送到小鼠的肺部。研究结果显示,与未感染的小鼠(PBS)相比,感染甲型流感病毒的小鼠的生存期明显延长,而且肺部肿瘤负担也较低。
感染甲型流感病毒的小鼠(IAV)的生存期延长,肺部肿瘤负担也较低
更厉害的是,他们发现甲型流感病毒感染诱导的抗肿瘤免疫非常持久,在感染后的第60天,甚至120天都观察到了抗肿瘤免疫增强现象;而且腺病毒感染也能诱导类似的抗肿瘤免疫现象。
值得注意的是,如果是皮下注射黑色素瘤细胞,就观察不到甲型流感病毒感染诱导的抗肿瘤免疫;如果是皮下注射能自发发生肺转移的乳腺癌细胞系,则可以观察到甲型流感病毒感染诱导的抗肿瘤免疫(肺部肿瘤负担少)。
基于以上结果,研究人员认为呼吸道病毒感染可以诱发持久的肺部特异性抗肿瘤免疫。
甲型流感病毒感染诱导的抗肿瘤免疫能持续120天
观察到甲型流感病毒感染能诱导肺部抗肿瘤免疫之后,接下来就需要搞清楚这一切是如何发生的。
王涛等发现,甲型流感病毒感染诱导的肺部抗肿瘤免疫反应独立于适应性T细胞,依赖于肺泡巨噬细胞。
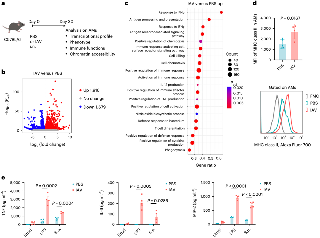
在小鼠感染甲型流感病毒的30天之后,他们通过多种方法比较了未感染或感染甲型流感病毒小鼠的肺泡巨噬细胞,发现二者之间果然存在巨大差异。
具体来说,感染甲型流感病毒小鼠的肺泡巨噬细胞,与免疫激活和效应器功能相关的基因转录上调,MHC-II的表达水平更高,而且这些巨噬细胞在受到与甲型流感病毒无关的抗原刺激后,会分泌更多的促炎症细胞因子/化学因子,例如肿瘤坏死因子(TNF)、白细胞介素-6(IL-6)和巨噬细胞炎症蛋白2(MIP-2)等。
甲型流感病毒对小鼠肺泡巨噬细胞的影响
那么这些巨噬细胞是哪里来的呢?
经过一系列的实验,王涛等证实这些肺泡巨噬细胞不是来源于循环中的单核细胞,而是组织特异性的驻留巨噬细胞。值得一提的是,他们还发现,在感染甲型流感病毒的一周左右,肺泡巨噬细胞减少了近90%,不过在感染后的第9至11天肺泡巨噬细胞的数量开始恢复。
也就是说,虽然甲型流感病毒感染会导致肺泡巨噬细胞锐减,但是在康复的过程中肺泡巨噬细胞会快速增殖。正是基于这些增殖产生的肺泡巨噬细胞,甲型流感病毒诱导的组织特异性训练免疫得以形成。
在随后的研究中,王涛等发现,经甲型流感病毒训练的肺泡巨噬细胞吞噬和肿瘤细胞毒性功能增强,而且这种免疫增强效果依赖于干扰素-γ(IFN-γ)和自然杀伤(NK)细胞。更重要的是,这些肺泡巨噬细胞居然从表观遗传学、转录组和代谢的层面,对肿瘤的免疫抑制微环境产生了抵抗能力。也就是说,它们不惧肿瘤的免疫抑制能力。
吞噬能力增强
在研究的最后,王涛等分析了几个人类肺癌数据库中数据,发现人肺癌组织中浸润的被训练的驻留肺泡巨噬细胞确实与抗肿瘤免疫力有关。这意味着,在模式小鼠体内发现的机制,在人体内可能也存在。
总的来说,姚雨石研究员团队的这项研究成果,让我们对固有免疫细胞的训练免疫有了更深的认知。
尤为吸引人的是,预防性诱导组织驻留巨噬细胞的抗肿瘤免疫,可能是一种潜在的抗癌策略,尤其是对黑色素瘤和乳腺癌等肺转移风险极高的癌症来说。
奇点美物,,,如何预防和筛查癌症,看这本书错不了~
参考文献:
[1].Wang, T., Zhang, J., Wang, Y. et al. Influenza-trained mucosal-resident alveolar macrophages confer long-term antitumor immunity in the lungs. Nat Immunol (2023). https://doi.org/10.1038/s41590-023-01428-x
[2].Netea M G, Joosten L A B, Latz E, et al. Trained immunity: a program of innate immune memory in health and disease[J]. Science, 2016, 352(6284): aaf1098.
[3].Lérias J R, De Sousa E, Paraschoudi G, et al. Trained immunity for personalized cancer immunotherapy: current knowledge and future opportunities[J]. Frontiers in Microbiology, 2020, 10: 2924.
来自:
更多阅读:





