提一个小问题,从小到大,有没有什么吃食是你深恶痛绝、无法接受的?
香菜,香菜,必须是香菜!天知道为了不吃香菜,从小到大挨了多少顿打,出去聚餐又被多少人另眼相看。都说重庆人最大的妥协是吃鸳鸯锅,那么我们反香菜党最大的让步就是“把菜挑走,只吃牛肉”。
现实生活中除了香菜,很多朋友还有自己独特的忌口,比如无法接受牛羊肉、不喝牛奶、极度痛恨大蒜、吃肥肉就吐等现象,这些与大多数人不同的饮食习惯往往被长辈们以一句“这孩子挑食”笼统带过。于是,“挑食”这个标签就牢牢地与忌口者绑定,仿佛只有“节约粮食、给啥吃啥”的孩子才值得被喜爱。
但是,挑食真的是长辈们口中的“坏毛病”吗?
答案是:并不!其实,挑食,只是对食物过敏的“小可怜”对自己的保护机制罢了。
这不,近期Nature发布的研究就为大家平反了——德国癌症研究中心发现,肥大细胞作为一种传感器,向动物发出“求救信号”,让它们不爱摄入营养丰富却会使自己过敏的“蛋清水”,而是选择喝普通的白水,从而保护自己免受威胁健康的过敏反应。
图片来源:Nature
芜湖,“妈见打”的挑食再也不是坏毛病了~为了详细解释这其中“离经叛道”的原理,科学家们设计了一系列实验进行了充分验证。
先简单科普下肥大细胞。肥大细胞主要存在于分隔身体内外的组织中,如胃肠道和肺部的上皮细胞。它为过敏症患者所熟知,可以分泌组胺等信使物质,与IgE一起在过敏和过敏性疾病的免疫应答中起着关键作用。
肥大细胞(图片来源:网络)
为了验证肥大细胞在回避行为中的“纽扣”地位,研究人员构建了肥大细胞缺陷小鼠以及免疫正常的普通小鼠。
随后,他们用过敏原卵清蛋白(鸡蛋清中的一种蛋白成分)腹腔注射小鼠使其对蛋清免疫。在这之后让它们处于一个自由饮水状态,可根据“自身喜好”自由选择饮用普通水或含鸡蛋清的水。
令人惊讶的是,很大一部分接受卵清蛋白免疫的非基因缺失小鼠在接受免疫的第一天就不爱喝含有鸡蛋清的水,有些小鼠甚至在喝第一口后就避开并只喝普通水。而未接受卵清蛋白免疫的非基因缺失小鼠则更喜欢饮用富含鸡蛋清的水。
接受蛋清免疫治疗的小鼠更偏向于饮用普通水
OVA:过敏原卵清蛋白注射小鼠(图片来源:Nature)
那么这种因过敏而自发的规避行为,是否受肥大细胞的调控呢?
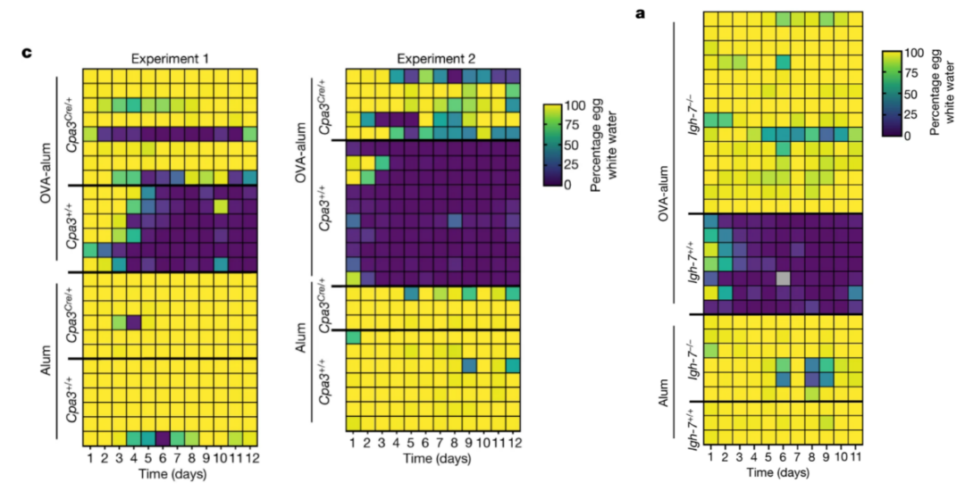
同样的实验被重复在了肥大细胞缺失的小鼠身上。有趣的是,免疫和未免疫的基因缺失小鼠居然都更喜欢含蛋清的水。此外,基因上不能产生IgE的小鼠也没有表现出回避行为。由此,研究人员得出一个结论——通过人为操纵肥大细胞和IgE这两个变量,有望改善致敏小鼠对过敏原的回避行为。
肥大细胞缺失(Cpa3+/+Cre/+)和IgE缺失(Igh-7+/+−/−)小鼠蛋清水摄入量占总水摄入量的百分比(色标表示百分比)
(图片来源:Nature)
但是,现实生活中人们往往很难完全避免接触过敏原,同样的,要是对蛋清过敏的小鼠不幸喝下了蛋清水会发生什么呢?
研究人员人为的令小鼠摄入蛋清,果不其然,肥大细胞正常的卵清蛋白注射小鼠开始腹泻,炎症反应增强,胃和小肠中的中性粒细胞百分比增加,血清IL-4和IL-6水平增加,种种症状像极了不慎过敏应激的人类。而神奇的是,肥大细胞缺失的小鼠依然在这种情况下活得分外健康。
避免抗原接触可防止小鼠胃肠道组织中的免疫激活和炎症相关基因表达
(图片来源:Nature)
实验进行到这里,研究人员面临着一个悬而未决的问题:作为免疫系统的一个组分,肥大细胞是如何与大脑“对话”进而影响行为的?由此,他们研究了肥大细胞释放的多种生物活性物质,发现当阻断白三烯(一类已知能激活感觉神经的促炎信使分子)的合成时,卵清蛋白免疫治疗小鼠对蛋清水的回避行为被降低。
肥大细胞和IgE促进回避免疫
(图片来源:Nature)
想必是肥大细胞产生白三烯,然后控制了小鼠的脑部神经。研究人员试图找到这一神经通路,却未能揭示神经元途径传递回避信号的证据。
好在另一篇发表在Nature的耶鲁大学医学院的研究已经证实,摄入的过敏原会激活大脑的厌恶刺激反应区域,从而令机体回避对同种物质的再次摄入——也就是说,当你吃了一口食物感到没来由的讨厌,并发誓以后再也不吃时,可能是因为它是你的过敏原,你的免疫系统向大脑求救产生厌恶信号,从而避免你再次摄入同样的物质引发过敏。
(图片来源:Nature)
也许未来的某一天,人类可以通过药物干预等手段,让每个地球人平等的爱好每一种食物,到那时小编再考虑品尝一下传说中能把人香迷糊的香菜吧(手动狗头)。
参考资料:
[1] Plum T, Binzberger R, Thiele R, Shang F, Postrach D, Fung C, Fortea M, Stakenborg N, Wang Z, Tappe-Theodor A, Poth T, MacLaren DAA, Boeckxstaens G, Kuner R, Pitzer C, Monyer H, Xin C, Bonventre JV, Tanaka S, Voehringer D, Berghe PV, Strid J, Feyerabend TB, Rodewald HR. Mast cells link immune sensing to antigen-avoidance behaviour. Nature. 2023 Jul 12. doi: 10.1038/s41586-023-06188-0. Epub ahead of print. PMID: 37438525.
[2] Florsheim EB, Bachtel ND, Cullen J, Lima BGC, Godazgar M, Carvalho F, Chatain CP, Zimmer MR, Zhang C, Gautier G, Launay P, Wang A, Dietrich MO, Medzhitov R. Immune sensing of food allergens promotes avoidance behaviour. Nature. 2023 Jul 12. doi: 10.1038/s41586-023-06362-4. Epub ahead of print. PMID: 37437602.
撰文 | 乐一
编辑 | Swagpp
来源 | 梅斯医学
来自: 生物谷
更多阅读:






