数字家庭作为数字中国的重要组成部分,已升级成为国家战略层面的发展方向。运营商作为网络强国、 数字中国建设的国家队、主力军,长期致力于积极推进数字家庭行业的高质量发展
数字家庭行业进入国家层面支持的快车道,广阔的发展前景吸引了众多跨领域企业纷至沓来,市场角 逐正当时,企业要成功突围,取决于综合竞争力的较量,对综合竞争力的准确评估至关重要
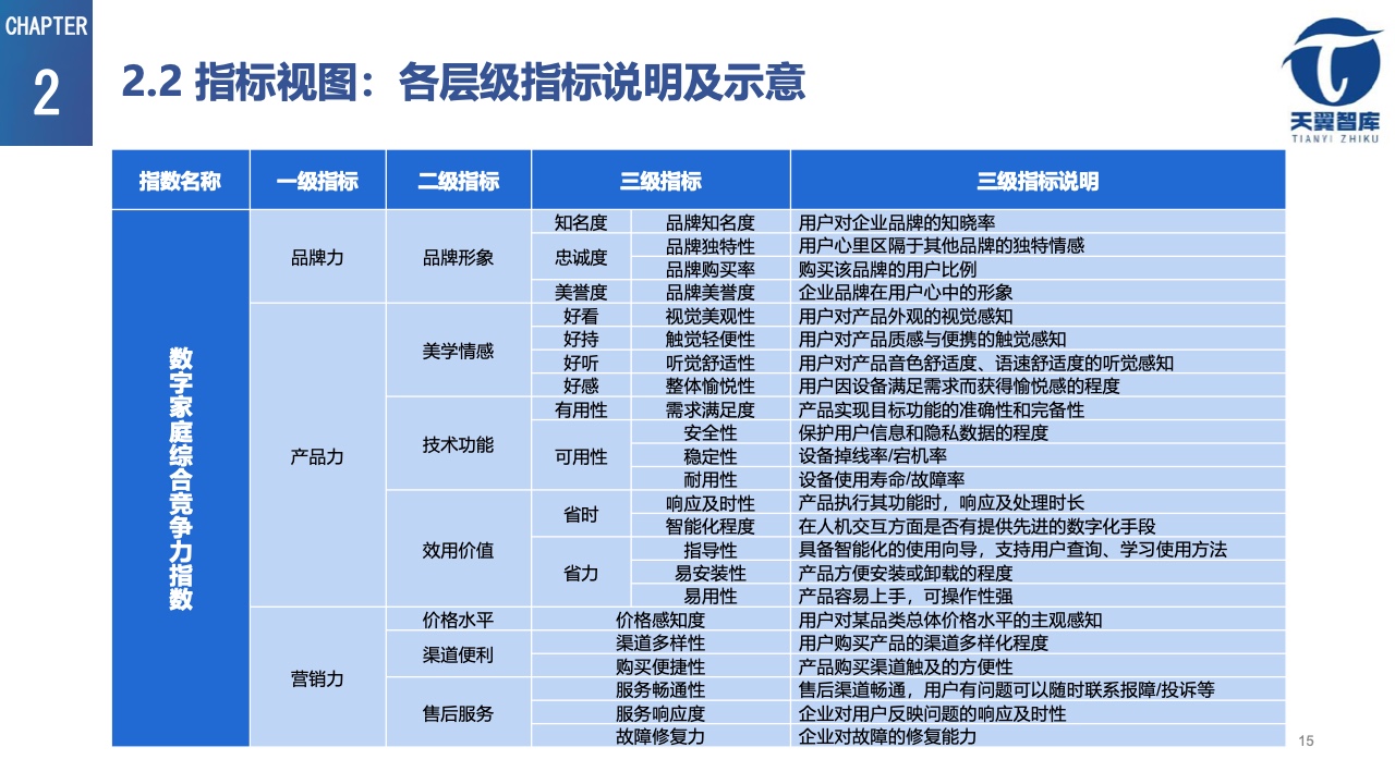
关于数字家庭竞争力评估,现有研究存在评估视角、评估维度、评估量化三方面不足。中国电信研究 院结合业界基础理论和自有实证研究,从消费者视角出发,构建了创新与实践兼具的综合评估体系一 一数字家庭竞争力指数 (Digital Home Firm Competitiveness Index,简称为FCI指数)
正如一切消费变革的终点都是指向用户生活方式升级,FCI指数的构建是中国电信勇担央企责任,致 力满足人民需求,提升人民群众获得感、幸福感、安全感的踔厉践行
更多阅读:






































