tau蛋白是一种在神经系统中常见的蛋白质,主要存在于神经元的轴突中。在正常情况下,tau蛋白与微管结合,并帮助维持微管的结构和正常的轴突运输,以支持神经元的结构和功能。
一旦tau蛋白发生异常聚集和积累,则与阿尔茨海默病等神经退行性疾病有关。在这些疾病中,tau蛋白发生异常的化学修饰,如过度磷酸化,导致其失去对微管的结合能力。这使得tau蛋白从微管中解离并开始聚集成结构异常的蛋白团,导致神经纤维缠结形成,从而致使神经元的损失和功能障碍。
尽管我们已经在努力了解tau蛋白所介导的病理机制,但目前还没有可阻止或逆转tau蛋白病病理进展的有效治疗方法。
德国汉诺威医学院的Evgeni Ponimaskin和他的同事们在之前的工作中发现,血清素受体 7 (5-HT7R) 的高组成型活性促进了tau蛋白介导的病理[1]。这次,他们又提交了新的答案。
他们发现,靶向5-HT7R的反向激动剂是治疗tau蛋白病的新策略。临床获批的抗精神病药物氨磺必利,则是一种高效的5-HT7R反向激动剂,可以在体内、体外实验中减少tau蛋白磷酸化水平、神经纤维缠结形成,以及改善小鼠的记忆缺陷、运动行为,有潜力成为治疗tau蛋白病的药物[2]。
文章于近日发表在Alzheimer’s & Dementia期刊上。

论文首页截图
在之前的工作中,Evgeni Ponimaskin等人已经证明,靶向5-HT7R的高度特异性反向激动剂SB-269970,能够通过阻断5-HT7R的组成型活性来消除tau过度磷酸化和聚集[1]。在这项研究中,研究者们试图从临床批准的安全药物中寻找新的解答。
他们选择了抗精神病药物氨磺必利(Amisulpride)、氯氮平(Clozapine)、鲁拉西酮(Lurasidone),以及抗抑郁药物米安色林(Mianserin)、伏硫西汀(Vortioxetine)进行药理学分析。
结果显示,氨磺必利、Clozapine、鲁拉西酮和米安色林属于5-HT7R的反向激动剂,即与5-HT7R结合后,逆转其活性状态,减少其组成型活性。而伏硫西汀属于5-HT7R的拮抗剂,与5-HT7R结合后阻断其与激动剂的结合,从而抑制其激活。

抑制组成型5-HT7R活性的剂量反应曲线
利用HEK293 tau-BiFC细胞模型,研究者们初步验证发现,表达5-HT7R的细胞表现出明显的tau蛋白聚集积累,而这几种5-HT7R反向激动剂与SB-269970的效果相当,能够减少5-HT7R诱导的tau蛋白聚集的形成,并降低磷酸化水平。
作为拮抗剂的伏硫西汀则不能,这再次说明阻断5-HT7R的组成型活性才是关键。
其中,氨磺必利具有与SB-269970类似的化学结构,是最有效的5-HT7R反向激动剂,且与其它血清素受体没有交叉反应,具有高度特异性。另外,氨磺必利处理不会影响5-HT7R的表达水平,在高达100μM的浓度下也没有任何细胞毒性作用,而其他药物的处理明显降低了细胞增殖数量。
这些优点使得氨磺必利具有治疗tau病理的潜力。

反向激活剂能够减少tau蛋白聚集
随后,研究者们还在其它tau病理细胞模型中进行体外实验验证。
在携带人类tau[R406W]突变体的小鼠初级皮层神经元细胞模型中,18.6%±1.0%的神经元纤维缠结,使用氨磺必利后数量显著减少至8.0%±0.5%。氨磺必利还对神经元具有保护作用,对照组中12.7%±0.5%的神经元发生凋亡,使用氨磺必利后数量显著减少至6.4%±0.7%。
相比之下,其它几种药物则没有这些效果。

SB-269970和氨磺必利处理减少了神经纤维缠结
不仅如此,他们发现,氨磺必利主要是降低了不可溶性tau聚集的形成。
这些结果在携带tau[R406W]突变的人类皮层神经元(由人类诱导多能干细胞培养形成)细胞模型中,也可以观察到。与对照载体处理相比,用氨磺必利处理这些神经元可显著降低tau蛋白上多个病理磷酸化位点(T181和S202/T205)的过度磷酸化。
最后,研究者们利用两种tau病理小鼠模型验证了氨磺必利的效果。
他们给小鼠前额皮层注射携带有荧光蛋白的tau[R406W],并用氨磺必利治疗后发现,头几天时候可以观察到tau蛋白积累,但在治疗16天后tau蛋白水平显著降低,且神经元保持完整。
在tauP301L-BiFC小鼠模型中,小鼠表现出较低的运动活动和更焦虑的行为,且对新物体识别和空间工作记忆方面表现出明显的缺陷,与野生型小鼠相比有明显差异。而接受氨磺必利治疗后,tauP301L-BiFC小鼠的运动行为、焦虑行为、记忆能力都能到改善,接近野生型小鼠的状况。

氨磺必利改善了小鼠的记忆能力
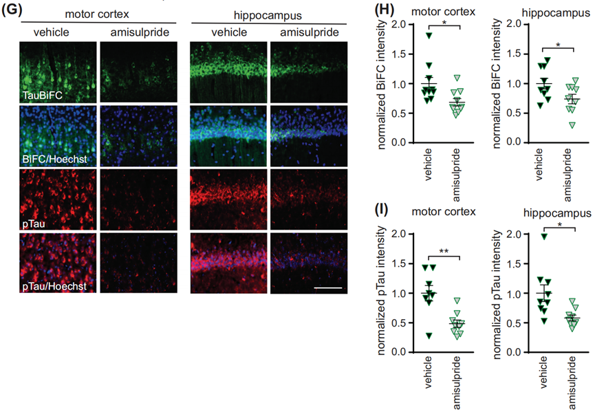
此外,对tauP301L-BiFC小鼠大脑切片的分析结果显示,氨磺必利治疗能够显著减少tau蛋白的磷酸化水平,不溶性tau蛋白水平减少,进一步证实了氨磺必利对tau病理的抑制作用。

氨磺必利治疗减少了小鼠的tau蛋白聚集和磷酸化水平
总体来说,Evgeni Ponimaskin等人利用多种tau蛋白病理细胞模型和小鼠模型发现,氨磺必利作为一种高效的5-HT7R反向激动剂,通过阻断5-HT7R的组成型活性,能够减少tau蛋白过度磷酸化和聚集,具有潜力成为治疗tau病理和相关神经退行性疾病的候选药物。
研究者们表示,将进一步验证氨磺必利在治疗这些疾病中的疗效和安全性,同时进一步开发更有效和更高特异选择性的5-HT7R 反向激动剂。
参考文献:
[1]Labus J, Röhrs K-F, Ackmann J, et al. Amelioration of Tau pathology and memory deficits by targeting 5-HT7 receptor. Prog Neurobiol.2021;197:101900. doi: 10.1016/j.pneurobio.2020.101900
[2]https://alz-journals.onlinelibrary.wiley.com/doi/full/10.1002/alz.13090#
来自: 奇点神思
更多阅读:
