肿瘤能否被治愈,一直是医学界专注研究的问题。近年来开发的新型肿瘤免疫疗法因其具有特异高效、使患者免于伤害性治疗等优点而被寄予厚望,但肿瘤免疫疗法治疗效果却可能因人而已,而且为何会产生这些差异的原因还不得而知。
越来越多研究发现,中性粒细胞在许多疾病中起着重要作用,包括肿瘤、心血管疾病和自体免疫疾病等。中性粒细胞是白细胞的一种,是血液中数目最多的白细胞类型,约占成人外周血白细胞总数的60%~70%。既往认为,中性粒细胞只是负责清除感染、寿命短暂的“步兵”,但该观念似乎已经过时。近年来,有研究已证实中性粒细胞在癌症的发生、发展和治疗中的重要作用,可以根据其极化状态促进或抑制肿瘤生长。
近日,瑞士日内瓦大学、美国哈佛医学院和路德维希癌症研究所的研究者们在 Cell 期刊发表了题为《Aneutrophil response linked to tumor control in immunotherapy》(免疫治疗中与肿瘤控制相关的中性粒细胞反应)的研究论文。发现了中性粒细胞在癌症免疫治疗中的作用中的作用呈现双面性。根据其表面的分子标记,这些中性粒细胞既可以促进肿瘤的生长,也可以抑制肿瘤的进展。这些抗肿瘤中性粒细胞在肿瘤组织中越多,免疫治疗的效果越好。
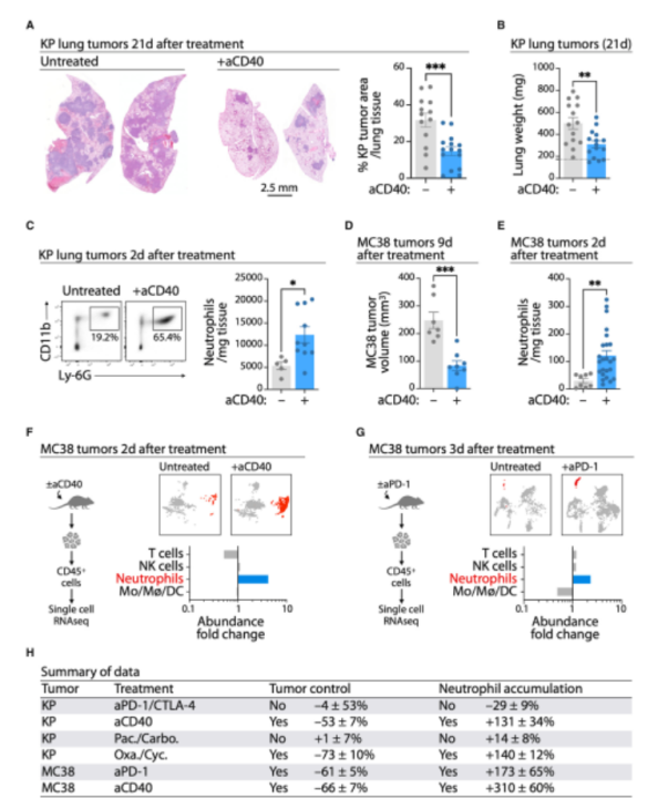
研究者们为了解肿瘤免疫治疗后中性粒细胞的反应,首选研究了小鼠肺腺癌模型,使其进行肿瘤免疫疗法,并观察了中性粒细胞的变化。结果发现:中性粒细胞积聚可能发生在不同的肿瘤类型中,是具有控制肿瘤生长能力的治疗的常见特征。在治疗成功的小鼠中发现中性粒细胞在肿瘤中积聚。(图1)
图1 在治疗成功的背景下,中性粒细胞在肿瘤中积聚[1]
进一步研究发现,在小鼠肺腺癌模型中,免疫治疗诱导的中性粒细胞获得了干扰素基因。中性粒细胞中干扰素反应转录因子IRF1的缺失将导致免疫治疗失败。此外,中性粒细胞反应还依赖于抗肿瘤免疫的关键成分,包括BATF3依赖性人树突状细胞、IL-12和IFNγ。更重要的是,当研究人员阻断这些特定中性粒细胞的反应,治疗的效果就会消失。
图2 研究设计图[1]
除本研究外,康奈尔医学院领导的团队近日同样在Cell期刊上发表了题为:《T cell immunotherapies engage neutrophils to eliminate tumor antigen escape variants》(T细胞免疫疗法利用中性粒细胞消除肿瘤抗原逃逸变异)的研究论文。发现了T细胞在攻击肿瘤时,激活了中性粒细胞,反过来又杀死了T细胞无法清除的肿瘤细胞。
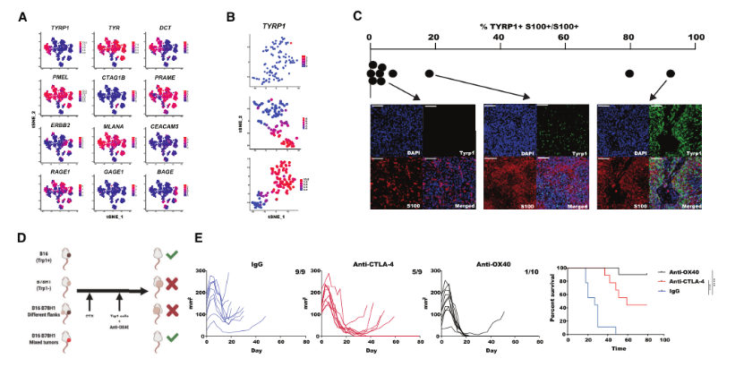
研究者分析了一种实验性的增强型免疫疗法,在标准小鼠模型中,他们的增强型T细胞疗法能够清除黑色素瘤,即使大部分的黑色素瘤细胞缺乏目标抗原Trp1。
图3 有效的免疫疗法可以消除抗原逃逸变异[2]
分析后得知是因为T细胞对表达Trp1的黑色素瘤细胞的初始抗肿瘤活性触发了中性粒细胞的二次肿瘤杀伤反应。T细胞免疫疗法所召唤的中性粒细胞确实杀死了剩余的不表达Trp1的黑色素瘤细胞,在一定程度上是通过分泌高活性分子NO来实现的。此外,抗肿瘤的中性粒细胞表现出不同的基因型和表型。在一个广泛使用的黑色素瘤患者数据库中,这种基因表达“特征”在活检肿瘤样本中存在越多,患者的预后就越好。
图4 研究设计图[2]
无论如何,最新的研究结果均表明,中性粒细胞可以发挥重要的抗肿瘤作用,其可以成为抗肿瘤免疫的重要参与者,增强癌症免疫疗法的疗效并确保治疗的成功,否则肿瘤将会继续存活。未来随着对中性粒细胞生物学的研究更加成熟,在肿瘤治疗领域或将再迎来一大强将,为患者带来更加新型的治疗策略。
参考文献:
1. Gungabeesoon J, Gort-Freitas NA, Kiss M, et al. A neutrophil response linked to tumor control in immunotherapy[J]. Cell. 2023 Mar 30;186(7):1448-1464.e20.
2.Hirschhorn D, Budhu S, Kraehenbuehl L, et al. T cell immunotherapies engage neutrophils to eliminate tumor antigen escape variants. Cell. 2023 Mar 30;186(7):1432-1447.e17.
来自: 生物谷
更多阅读:






