报告摘要:
根据安居客4月40城租赁价格指数,全国40城中22个城市租赁价格环比指数温和上涨,16个城市价格环比指数小幅下跌。一线城市本月租赁环比价格指数表现较上月持平。仅武汉、三亚本月环比价格波动超过3%。
本月,本月各类户型上涨城市数量较上月均有所减少。一室和两室户型挂牌价格环比表现相对较好。其中,一室户型环比价格指数上涨城市达到18个,两室户型环比价格指数上涨城市达到12个。
4月,全国40城租赁新增挂牌房源供应量环比下跌1%。全国40城租赁市场需求呈现普遍回落,整体需求热度环比下降17.1%。
本月市场整体的价格供需格局波动较小。市场中等价位的供需有小幅回暖趋势,而低价位市场供需持续回落。其中,1001~3500元/月/套价位的供需占比分别小幅上升0.6%、0.5%。
一、租赁行业动态
1、重点政策解读
Ø 广州:部分商业办公、旅馆等非居住存量房屋可改建为保障性租赁住房
4月17日,《广州市住房和城乡建设局关于推进非居住存量房屋改建保障性租赁住房工作的通知》正式发布。其中明确,《通知》实施前已建成的商业办公、旅馆、厂房、仓储、科研教育等合法非居住存量房屋,可以宗地或栋为单位按规定改建为保障性租赁住房。
解读:《通知》的正式发布,进一步明确了保障性租赁住房的存量筹措渠道。强化了资源要素服务保障,扩大保障性租赁住房供给,促进住房租赁市场健康发展。其中明确,改建项目用作保障性租赁住房,不动产权证、土地使用年限、用地性质、建筑高度、建筑层高不变,不补缴土地价款。同时,要求项目的改建建筑面积在5000平方米以上的,应当按照改建建筑面积6%集中设置公共服务设施用房或者项目自有公共活动区,用以保障租客的日常生活便利。
Ø 杭州:优化住房租赁企业“白名单”管理机制
4月4日,杭州市住保房管部门指导市租赁管理协会发布了《关于进一步完善住房租赁企业“白名单”机制的通知》,进一步优化“白名单”准入条件,并明确退出机制、完善流程等内容,为租赁当事人提供规范运营租赁企业,保障租赁当事人合法权益。《通知》新增企业运营房源总量、房屋出租率等指标,进一步优化了住房租赁企业“白名单”准入条件,并明确了退出机制、完善流程、发布渠道等内容。
解读:杭州于2019年在全国首推租赁资金监管机制,要求租赁企业在监管银行设立专用存款专户,有效防范租赁企业经营风险,保障租赁当事人合法权益。截至目前,杭州共有170家住房租赁企业开设监管账户,其中51家被纳入“白名单”。本次《通知》进一步优化了住房租赁企业“白名单”准入条件,完善了对租赁企业的风险监管。
Ø 济南:保障性租赁住房项目水电气暖将按照居民价格标准执行
4月13日,济南市发展和改革委员会、济南市住房和城乡建设局联合下发通知,明确对利用非居住存量土地建设和非居住存量房屋改建的保障性租赁住房,取得《保障性租赁住房项目认定书》后,用水、用电、用气、用暖按居民价格标准执行。
对利用非居住存量土地建设和非居住存量房屋改建的保障性租赁住房,取得《保障性租赁住房项目认定书》后,用水、用电、用气、用暖按居民价格标准执行。其中,用电价格按照我省居民生活用电类别的非居民用户价格执行,用水价格按照执行居民水价的非居民用户价格执行,用气价格按照执行居民气价的非居民用户价格执行,用暖价格按照居民供热价格执行。
解读:目前,全国已有多城市出台关于非居住存量土地建设和非居住存量房屋改建的保障性租赁住房,用水、用电、用气、用暖按居民价格标准执行的规定。这一标准的确定有利于推动存量转化保租房的发展,对于盘活房地产存量市场也有积极作用。同时,也保障了租房群体利益。
2、金融动态
Ø 国家开发银行:支持根据海南自贸港特色开展保障性租赁住房等项目
国家开发银行印发《国家开发银行支持海南自由贸易港建设指导意见(2023年版)》提出,服务构建与自贸港发展目标相适应的现代基础设施体系,重点围绕网络型交通、产业升级、城市、农业农村和国家安全领域基础设施,支持综合立体交通网、高速公路骨干网、主线辅线机场、智慧水网、新型电力系统等重点基础设施项目建设,支持根据当地特色开展保障性租赁住房等住房保障项目。
Ø 西安安居建设拟发行15亿元中票,募资用于购买存量房屋
4月27日,中国银行间市场交易商协会披露了西安市安居建设管理集团有限公司2023年度第三期中期票据(保障性租赁住房)募集说明书。本期债券所募集的资金将全部用于购买存量房屋,改建后作为保障性租赁住房使用。注册金额15亿元,发行金额15亿元,发行期限为5年,采用固定利率,按年计息。截至本募集说明书签署之日,发行人及下属子公司待偿还债务融资工具余额35亿元,其中私募公司债余额为15亿元,中期票据20亿元。
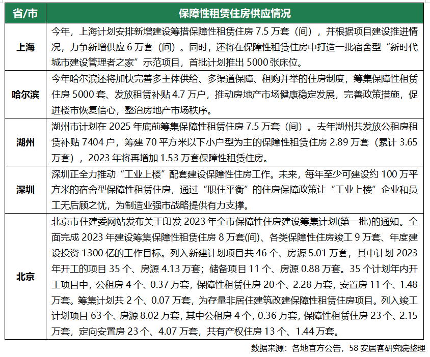
3、保障性租赁住房动态
二、全国40城租赁价格指数表现情况
1、安居客全国40城租赁价格指数
附注:
1. 城市范围:全国租赁重点40城;各城市的市辖区,不包括县。
2. 数据样本:数据基于市场公开信息、58同城网站及安居客网站自有监测数据、历史沉淀大数据等。
4月,全国40城租赁市场价格表现较上月持平。根据安居客全国40城租赁价格指数显示,22个城市租赁价格环比指数温和上涨,16个城市价格环比指数小幅下跌。整体来看,35个城市本月环比价格指数波动幅度位于-2%~2%区间;仅武汉、三亚本月环比价格波动超过3%。目前,租赁市场处于相对平稳的阶段。
本月,在城市价格表现方面,仍呈现出部分二线省会城市租赁价格指数表现较好的态势,武汉、贵阳、长沙、成都、济南等城市的环比和同比价格指数均表现相对较好。从价格端反馈出租赁市场呈现较好的复苏状态。一线城市本月租赁环比价格指数表现较上月持平,北京本月同比价格表现较好,广州、深圳则低于去年同期价格。
结合40城租赁价格同比指数表现来看,25个城市租赁价格同比指数呈现上涨,15个城市价格同比指数下跌,整体表现好于上月,反应出多数城市租赁市场仍延续复苏状态。尤其,二线城市市场价格回升表现更显著,如长沙、济南、合肥、福州、太原、无锡及武汉等。
此外,结合今年“五一”假期各城市价格表现来看,全国40城租赁挂牌价格较去年同期小幅上涨3.1%。一二线城市整体挂牌价格表现相对较好,其中,二线城市成都、南京、宁波、青岛、武汉、无锡及长沙等租赁挂牌价格同比上涨较强。
整体而言,一方面,由于去年全国仍受到疫情的影响,租赁市场价格表现低迷,市场信心不足,受疫情影响更大的二线城市租赁价格回升更显著;另一方面,租赁作为消费中的刚性支出,疫情后受就业、收入的带动影响,在一季度呈现出较强的复苏状态,市场恢复到良性的供需量价关系。
2、安居客全国40城租赁价格分类指数
附注:
1. 城市范围:全国租赁重点40城;各城市的市辖区,不包括县。
2. 数据样本:数据基于市场公开信息、58同城网站及安居客网站自有监测数据、历史沉淀大数据等。
根据4月安居客全国40城租赁价格分类指数显示,由于整体租赁市场热度阶段性回落,本月各类户型的上涨城市数量较上月均有所减少。一室和两室户型挂牌价格环比表现相对较好。其中,一室户型环比价格指数上涨城市达到18个,两室户型环比价格指数上涨城市达到12个。
春季租赁旺季过后,以白领为主要群体的一室需求有所恢复,部分二线城市表现较好,如武汉、长沙、中山、成都等。同时,由于租赁群体结构的不同,中山、呼和浩特、兰州、温州、济南及无锡等两室和三室户型的环比价格表现较强。
结合各户型同比数据来看,两室和三室户型同比价格表现恢复更好。两室户型同比价格指数上涨城市达到13个,三室户型同比价格指数上涨城市达到14个。主要以二线城市为主,包括长沙、无锡、呼和浩特、中山、佛山及重庆。这些城市普遍租金水平相对合理,两室和三室户型的对于家庭型租赁及合租等需求相对性价比较高。
三、全国40城租赁供需表现情况
1、4月全国40城租赁新增挂牌供应情况
4月,全国40城租赁新增挂牌房源供应量环比下跌1%。根据安居客监测数据显示,本月租赁新增挂牌房源供应环比上涨城市继续减少,仅15个城市新增供应量维持上升,25个城市供应量环比收缩。其中,三亚在上月租赁供应放量的基础上,本月挂牌环比上涨9.5%。此外,重庆、宁波、温州、上海及南京等城市,新增挂牌供应相对稳定,市场仍保持供应小幅上升的趋势。
从具体城市表现来看:
一线城市中,仅上海新增租赁供应环比小幅上升,北京、广州、深圳供应延续上月下跌趋势,且广州、深圳供应环比跌幅均超过10%。由于春节后,一线城市二手房市场成交活跃,在一定程度上分流了租赁市场的供应。上海由于去年疫情影响,挂牌量基数较低,本月仍保持环比上升4.5%。
二线城市中,重庆、成都、宁波、天津、南京、昆明及长沙等省会城市新增挂牌环比小幅上升。今年,受不同城市间经济复苏节奏及产业结构的差异影响,城市间租赁市场的供需变化也将呈现节奏性差异。随着二线城市的工业、制造业及服务业逐步复苏,租赁市场的活跃度有望提升。
结合4月新增挂牌的区域结构分布来看,新增挂牌量较上月小幅收缩,但各区域间挂牌量分布占比波动加大。其中,华东区域占比上升1.4%,本月供应占比达到50.0%;华南区域占比继续下降1.0%,本月占比已不足10%。华北东北占比下降0.4%,供应占比达到21.4%。中西部占比与上月持平,仍为19.5%。
2、4月全国40城租赁市场需求热度情况
4月,全国40城租赁市场需求呈现普遍回落,整体需求热度环比下降17.1%。根据安居客监测数据显示,上海、杭州、东莞及太原4个城市租赁需求热度环比跌幅超过20%。核心一二线城市延续上月趋势,本月跌幅仍相对显著,北京、广州及深圳热度环比跌幅超过15%。二线城市中,福州、海口、长春、沈阳、哈尔滨等环比跌幅相对较小。由于今年一季度租赁市场迎来“小阳春”旺季,多数由求职及换工作带动的需求集中在春节后释放。因此,4月租赁需求整体呈现回落。预计,5月作为春季租赁旺季与暑期求职租赁季的过渡,市场需求将进入相对平稳的过渡区间。
从4月各区域租赁需求结构分布来看,华北东北和中西部需求占比均小幅上升0.2%,分别达到24.8%、24.6%,华东地区本月占比小幅下降0.2%至29.6%,仍为四个区域中最高。对比租赁挂牌供应来看,市场需求分布相对更均衡。
3、4月全国40城租赁供需结构情况
(1) 4月40城租赁价格供需分布变化
从4月全国40城租赁价格供需分布来看,市场整体的价格供需格局波动较小。中低价位供需仍占主导,501~2500元/月/套的供应占比达到58.2%,占比上升0.4%;对应的价格段的需求占比与上月持平,仍为75.2%。
本月1000元/月/套以下需求占比持续小幅下降0.6%。1001~3500元/月/套中等价位的需求占比小幅上升0.5%。同时,对应价格段的供应占比小幅上升0.6%。此外,4000元/月/套以上房源供应占比小幅下降0.4%,而对应的价格需求基本与上月持平。整体来看,市场中等价位的供需有小幅回暖趋势,而低价位市场供需持续回落。
结合市场供需环比数据来看,除了500元/月/套以下之外,各价位房源供应均呈现环比小幅回升,其中,501~4000元/月/套各价格段供应环比上涨均超过7%。但市场对各价格的需求均呈现显著回落,其中,1000元/月/套以下、3501~4000元/月/套及15001~20000元/月/套的需求环比降幅超过10%。市场需求热度持续回落。
(2) 4月40城租赁户型供需分布变化
4月,全国40城租赁户型供需分布结构环比变化较小。户型的供应格局基本无变化。需求方面,由于春季租赁旺季的结束,市场对一室户型的需求下降。本月一室需求占比环比持续下降0.5%,而两室和三室的需求占比均小幅上升0.3%。市场对两室和三室需求延续了上升趋势,在一定程度上,今年市场租赁需求更凸显性价比。
结合户型供需环比变化来看,本月整体新增供应环比涨幅较上月有所下降,市场三室以内户型供应环比涨幅超过7%。需求方面,各类户型环比需求热度均回落,各户型间差异不大。其中,一室和四室以上户型需求回落超过10%。
更多阅读:













