近来,由人工智能生成的虚构新闻图像在社交媒体广泛传播,引发了人们对于虚假信息和错误信息泛滥的担忧。千余名科技界人士呼吁,暂停训练包括ChatGPT在内的强大人工智能系统。联合国教科文组织于3月31日号召各国立即执行其《人工智能伦理问题建议书》。
2021年11月,联合国教科文组织通过《人工智能伦理问题建议书》,旨在促进人工智能为人类、社会、环境以及生态系统服务,并预防其潜在风险。《建议书》包含规范人工智能发展应遵循的原则以及在原则指导下人工智能应用的领域。
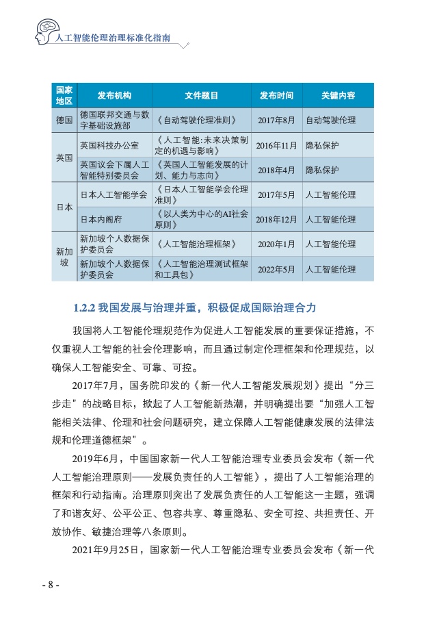
该组织总干事阿祖莱在30日的声明中说,世界需要更强有力的人工智能伦理规则,这是时代的挑战。声明指出,迄今为止,有40多个国家已与联合国教科文组织开展合作,依据《建议书》在国家层面制定人工智能规范措施。该组织呼吁所有国家加入这一行动。
日前,针对人工智能带来的隐私泄漏、偏见歧视、滥用恶用等伦理问题,中国电子技术标准化研究院发布《人工智能伦理治理标准化指南》。该《指南》由中国电子技术标准化研究院牵头,依托国家人工智能标准化总体组和全国信标委人工智能分技术委员会组织浙江大学、上海商汤智能科技有限公司等政产学研用等50余家单位共同编制完成。
《人工智能伦理治理标准化指南》共分为六章,以人工智能伦理治理标准体系的建立和具体标准研制为目标,重点围绕人工智能伦理概念和范畴、人工智能伦理风险评估、人工智能伦理治理技术和工具、人工智能伦理治理标准体系建设、重点标准研制清单,以及展望与建议等6个方面展开研究,力争为落实人工智能伦理治理标准化工作奠定坚实基础。
更多阅读:





























