流行病学研究已揭示的不良影响包括后代肛门生殖器距离改变、葡萄糖/胰岛素耐受性受损、新生儿行为改变以及心脏代谢功能紊乱等1。然而目前大多数研究都集中在母体接触EDCs对后代的影响,对父亲接触EDCs的影响知之甚少。
近日发表的一篇环境科学研究中,来自加利福尼亚大学的研究团队通过小鼠模型,首次揭示了一个令人担忧的证据:雄性小鼠接触邻苯二甲酸二环己酯(DCHP)对小鼠后代代谢健康的影响可以持续两代,即影响到孙辈2。
小鼠模型揭示父亲接触DCHP 对后代健康的影响可以持续两代
为了研究父亲接触DCHP对后代健康的影响,研究团队首先建立了DCHP小鼠模型:将8周龄的雄性野生小鼠分为两组, DCHP暴露组小鼠进行持续4周的10mg/kg/d的DCHP灌胃处理;对照组小鼠则进行了相同时间的溶剂灌胃处理;两组小鼠分别与12周龄未暴露的雌性小鼠交配,获得子一代和子二代(子辈和孙辈)。
研究发现,父代DCHP暴露不仅导致子一代小鼠的胰岛素抵抗加剧和胰岛素信号受损,也会在子二代中引起跨代不良影响,并引发雌性后代的葡萄糖不耐受。同时,研究团队针对代谢相关的关键器官——肝脏,进行了转录组测序,发现子代肝脏中有289个基因表达水平异常,并且这些基因普遍与代谢疾病风险相关,涉及“炎症反应”、“脂质代谢”、“细胞对激素刺激的反应”和“葡萄糖稳态反应”等信号通路2。这更进一步说明父亲接触DCHP导致子代代谢相关基因异常,引发后代罹患代谢紊乱疾病的风险。
▲父代DCHP暴露研究方案以及DCHP暴露对亲代和子代的影响(图片来源:参考资料[2])
父代DCHP暴露如何传给后代?被人忽视的小RNA可能是背后推手
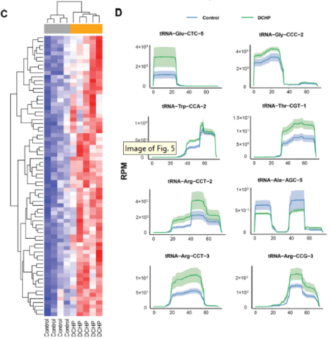
DCHP暴露是父亲受到的后天环境影响,这种影响为什么可以被传给后代?最新研究表明,精子的非编码RNA(sncRNA),包括rRNA衍生的小RNA(rsRNA)和tRNA衍生的小RNAs(tsRNA),形成了“精子RNA密码”,它们携带重要的表观遗传信息,可能诱导代谢紊乱的代际传递。与其他研究充分的RNA相比,tsRNAs和rsRNAs大部分都带有修饰基团,并且由于加工过程中被不同的酶切割,可能显示不同的RNA末端。当对这些高度修饰的精子sncRNA进行RNA-seq分析时,这些修饰会干扰cDNA文库构建过程,使得tsRNAs和rsRNAs成为传统测序方法的漏网之鱼。
为了解决这个问题,研究团队开发了一种创新的RNA测序方法PANDORA seq,通过RNA修饰中止测序,克服RNA修饰引发的序列干扰,获得tsRNAs和rsRNAs的全景图谱。测序结果显示,DCHP暴露组小鼠的精子中,大量tsRNA和rsRNA的表达水平上调,介导了DCHP引发的不良影响的代际传播。

▲通过PANDORA-seq方法揭示tsRNAs和rsRNAs表达图谱(图片来源:参考资料[2])
不过目前尚不清楚DCHP通过什么机制导致了精子小RNA的变化,要彻底揭示这一过程,可能需要开展tsRNA/rsRNA分离和合子注射实验,以探索这些RNA在DCHP诱导的代际和跨代代谢紊乱中发挥的真正作用。
生活中随处可见的化学物质,竟能对代谢健康造成如此深远的影响,这场塑料制品带来的跨代健康危机可能出乎大多数人的意料。尽管我们尚需进一步深入研究来阐明具体作用机理,不过目前能够确定的是,减少使用塑料制品已经刻不容缓!治理塑料污染的意义不仅在于保护地球、保护人类生存的环境,也是为了保护我们自己、保持子孙后代的身体健康!
参考文献
1 Liu, J. et al. Perinatal Combinational Exposure to Bisphenol A and a High-Fat Diet Contributes to Transgenerational Dysregulation of Cardiovascular and Metabolic Systems in Mice. Front Cell Dev Biol 10, 834346, doi:10.3389/fcell.2022.834346 (2022).
2 Liu, J. et al. Paternal phthalate exposure-elicited offspring metabolic disorders are associated with altered sperm small RNAs in mice. Environ Int 172, 107769, doi:10.1016/j.envint.2023.107769 (2023).
来自:
更多阅读:


