一、行业
1、行业数据
- 10月新能源商用车销量增速放缓,同比增长51.1%,增速连续两个月下降。
- 1-10月销量21.7万辆,同比增长60.8%。
-
10月轻客增幅远高于市场整体增幅,同比达到201.8%,份额大幅增长16.9个百分点。 -
微客销量连续四个月环比下滑,同比增幅收窄至3.9%,份额同比下滑12.2个百分点。

- 10月,新能源商用车渗透率首次超过14%,达到14.4%,同比翻番;轻客市场连续三个月超过微客市场的规模,渗透率连续5个月上升,10月超过39%;新能源重卡渗透率首次超过5%,累计同比达到202.2%。


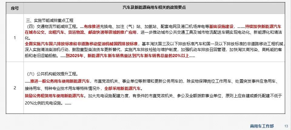
- 11月14日,生态环境部等15部门联合印发了《深入打好重污染天气消除、臭氧污染防治和柴油货车污染治理攻坚战行动方案》,解决突出大气环境问题,持续改善空气质量。
- 11月14日,天津市商务局等二十一部门发布《关于天津市搞活汽车流通扩大汽车消费若干措施》的通知,促进汽车消费提质扩容。
- 11月15日,浙江省发布《浙江省加快推进公路沿线充电基础设施建设行动实施方案》,保障和促进电动汽车产业发展。
- 11月16日,福州市人民政府发布《福州市 “十四五”节能减排综合工作实施方案的通知》,推进经济社会发展全面绿色转型,助力实现碳达峰、碳中和目标。
-
11月16日,广西桂林交警发布《关于调整桂林市城区道路过境车辆和货运车辆通行规定的通告》,取消皮卡及新能源货车的通行限制。

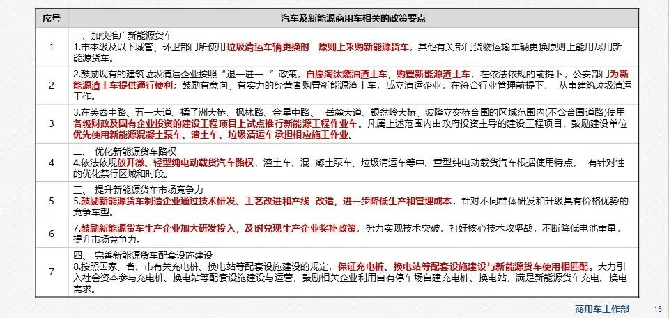
- 11月17日,湖南省长沙市发布关于印发《关于加快推广新能源货车的实施意见》的通知,加快新能源货车销售使用。

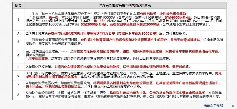
- 11月17日,杭州市发布了关于《杭州市重点领域机动车清洁化绿色积分实施细则(试行)》的补充通知(征求意见稿),激励推进车辆清洁化。

1.车企动态

- 工信部发布第365批《道路机动车辆生产企业及产品公告》新车公示。
- 第365批新产品公示发布了24款纯电动厢式运输车 、10款纯电动载货汽车。

- 工信部(第365批) 《道路机动车辆生产企业及产品公告》中公示了金琥-EV48车型,这款车为金琥汽车委托江铃生产,其核心参数配置如下:

- 工信部(第365批) 《道路机动车辆生产企业及产品公告》中公示了瑞驰EF51车型,其核心参数配置如下:

- 工信部(第365批) 《道路机动车辆生产企业及产品公告》中公示潍柴新能源-全新轻卡和鑫源汽车-T5L,其核心参数配置如下:

1.报告解读
- 报告名称:《2022-2025年全球锂资源供需格局展望》-2022年9月
- 作者:象屿新能源 产业发展部 李嘉辉

更多阅读:














