一、宏观经济
- 11月份PMI指数出现明显回升,且重回荣枯线以上,表明中国经济开始回归全面恢复态势。
二、行业信息
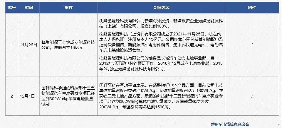
- 蜂巢能源于上饶成立能源科技公司,注册资本13亿元。
- 国轩高科:承担的科技部十三五新能源汽车重点研发专项已经达到302Wh/kg单体电池批量试制。
- 中科院院士欧阳明高:预计明年新能源汽车销量500万辆,市场渗透率会超过20%。
三、行业客户
- 顺丰同城12月14日敲锣上市,阿里巴巴成基石投资者。
四、政策速览
- 郑州市关于市区道路交通管理措施的通告:12月1日起,郑州实行最严道路交管措施 新能源车不限行。
- 国家:十四五推进100个绿色示范城市创建工作
- 郑州:明确切换目标、路权政策已落地
- 无锡:新能源货车路权放大,利于市场
一、车企动态
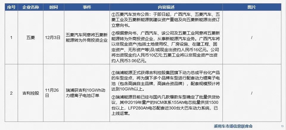
- 五菱汽车同意将五菱新能源转为外商投资企业。
- 瑞浦获吉利10GWh动力锂离子电池订单。
- 三一电动重卡500台战略合作大单落地河北。
- 建电池项目,吉利科技西南总部落户重庆。
- 中联重科发布多款全球首创新能源产品。
- 开心汽车发布新能源汽车战略规划,初期开发中型商用新能源汽车,用于城内和城际物流应用。
一、技术动态
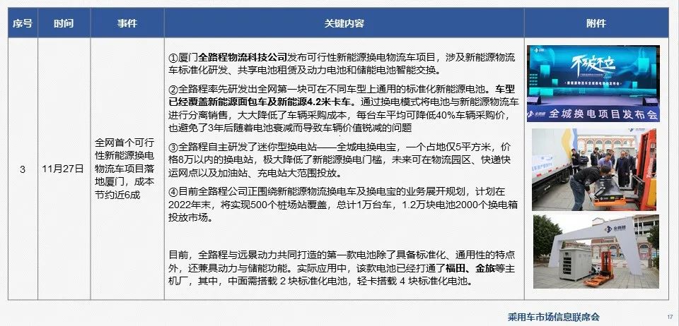
- 全网首个可行性新能源换电物流车项目落地厦门。
更多阅读:















