一、行业
1、行业数据
- 2月份新能源物流车上险8420辆,同比增长251.3%,环比增长91.7%;新能源物流车市场启动早,增长快,创历年同期新高。
- 1-2月累计上险12812辆,同比增长102.9%。
2.行业信息
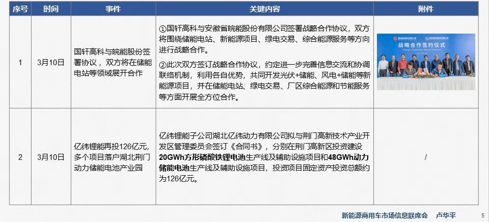
- 国轩高科与皖能股份签署协议 ,双方将在储能电站等领域展开合作。
- 亿纬锂能再投126亿元,多个项目落户湖北荆门动力储能电池产业园。
- 总投入120亿,欣旺达30GWh动力电池项目落子珠海。
- 奥动新能源与中禾国辰达成合资合作,携手布局华北换电服务网络。
- 获蜂巢能源支持,Exide将在印度建电池工厂。
- 宁德时代、永福股份成立新公司,经营范围含新能源汽车整车销售。
3.行业客户
- 京东物流发布了上市以来首份年度业绩报告,2021年总收入为1046.9亿元,同比增长42.7%
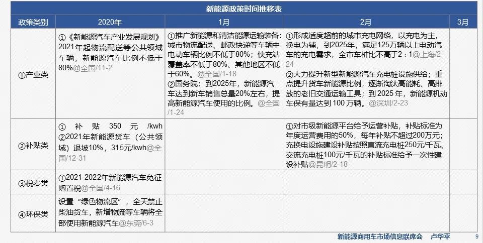
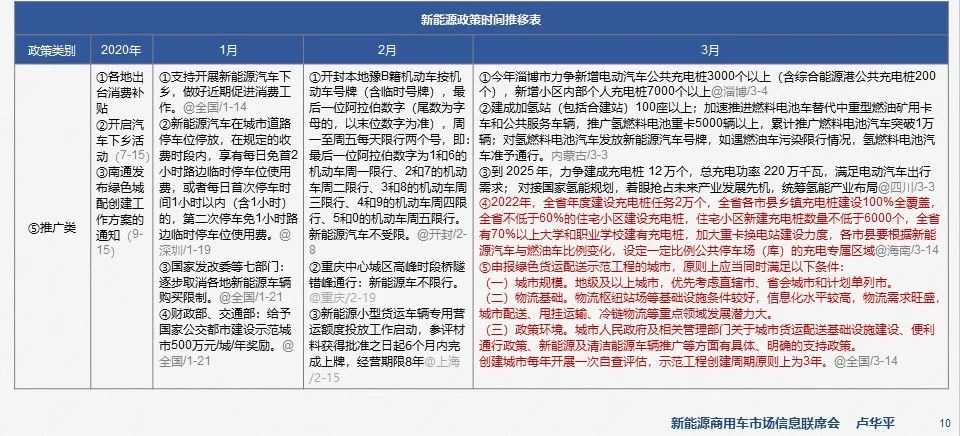
4、政策速览
- 海南《2022年充电基础设施建设运营管理任务计划安排》:2022年建设充电桩2万个,各市县乡镇充电桩建设100%全覆盖。
- 《城市绿色货运配送示范工程管理办法》正式实施。
二、企业
1、车企动态
- 吉利卡车换电站正式投入使用,加快换电网络布局。
- 三一集团与金隅集团战略签约,双方将在新型建材等领域开展合作。
- 交付100辆,签约200辆 上汽红岩助力新疆绿色发展。
- 吉利商用车集团与兴业金融租赁达成战略合作。
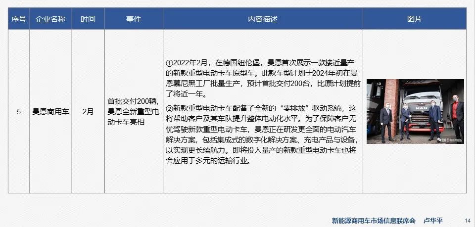
- 首批交付200辆,曼恩全新重型电动卡车亮相。
2、新品信息
- 工信部发布《新能源汽车推广应用推荐车型目录(2022年第2批)》。本批次目录中共计有103款新能源专用车上榜,其中电动类(含普通充电类和换电模式)车型92款,燃料电池车型9款,插电式混合动力车型2款。
- 2022年3月18日,瑞驰在官网发布首款纯电动双排微卡。
- 新一批推广目录公示了远程微客, 产品配置信息待后续跟踪,部分产品参数信息如下:
- 新一批推广目录公示了远程轻客,产品价配信息待后续跟踪,产品参数信息如下:
- 第2批推广目录共发布了4款微客、2款轻客、5款轻卡和3款微卡车型。
- 截止目前,未上市核心竞品中轻卡新品居多,预计2季度上市新品多,产品竞争大。
更多阅读:


















