当人们在不知情的情况下吃、喝或吸入几乎看不见的塑料碎片时会发生什么?虽然还不清楚这对人类到底有什么影响,但研究人员现在已经朝着回答这个问题迈出了一步。在ACS的《环境科学与技术》杂志上,一个研究小组报告了实验室结果,表明微小的塑料颗粒可以进入肝脏和肺细胞,扰乱它们的正常过程,可能导致不良的健康后果。

塑料在日常生活中不可避免。我们带回家的许多产品都是由塑料制成或用塑料包装的,所有这些都可能释放出微小和纳米大小的碎片,可能被意外消耗或吸入。虽然纳米塑料对人类的健康风险还不完全清楚,但研究人员最近表明,直径小于100纳米的颗粒可以进入动物的血液和器官,导致炎症、毒性和神经系统变化。因此,蔡宗伟、郑春苗和同事们想要研究当人类肺和肝细胞暴露在同样大小的纳米塑料中时,分子水平和代谢的影响。
评估线粒体功能公认标准分析之安捷伦Seahorse XF细胞线粒体压力测试:一次分析获得基础呼吸、ATP 关联呼吸、最大呼吸、备用呼吸能力以及非线粒体呼吸多个参数,详情点击领 取
研究人员将人类肝脏和肺细胞分别培养在实验室平板上,并用不同数量的80纳米宽的塑料颗粒处理它们。两天后,电子显微镜图像显示,纳米塑料已经进入两种细胞,但没有杀死它们。
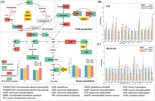
为了进一步了解细胞发生了什么,研究人员观察了线粒体在代谢过程中释放的化合物。线粒体是产生能量的关键细胞器,被认为对纳米塑料很敏感。当肝脏和肺细胞暴露在更多的纳米塑料中时,它们会产生更多的活性氧和不同数量的核苷酸、核苷、氨基酸、多肽和羧酸,这表明多重代谢过程受到了干扰。在某些情况下,线粒体通路似乎出现功能障碍。研究人员说,这些观察结果表明,虽然接触纳米塑料不会杀死人类的肺和肝细胞,但它可能会破坏关键过程,可能对器官造成负面影响。






自 生物通
更多阅读:
