全球领先的消费者洞察与市场研究机构J.D. Power(君迪)今日正式发布2022中国汽车产品魅力指数研究SM(APEAL),研究显示,各细分市场的购车人群较2021年相比,均表现出对车辆安全更为重视的态度。
J.D. Power中国区联合研究总经理王庆华表示:”汽车产品魅力在消费者购车决策中的重要性逐年上升,J.D. Power的研究发现,产品设计在消费者购买决策中的重要性从2019年的17%提高到今年的21%。此外,产品魅力表现与口碑推荐度也高度正相关,魅力指数得分越高,用户对产品的推荐意愿也越强。”
今年是J.D. Power连续第20年在中国开展汽车产品魅力指数研究,该研究由中国汽车性能、运行和设计研究更名而来,衡量了新车车主在购车2至6个月内拥有和驾驶车辆的各方面体验,是汽车厂商设计和开发有吸引力车辆的重要依据。2022年中国汽车行业整体魅力指数为730分(研究采用1,000分制),较2021年下降3分。
今年的研究显示,在10项魅力因子中,安全感成为唯一一项在各类细分市场中权重占比均有提升的因子,反映出购车人群对车辆安全性的重视程度逐年提升。与此同时,在安全感这一维度上的魅力指数较2021年下降5分,得分为720分,说明消费者对于车辆安全性的感知和满意度减弱。
J.D. Power中国区汽车产品事业部总经理杨涛表示:”近期,一些车辆安全类事件引起全行业及消费者的关注。事实上,随着中国汽车市场的不断成熟,消费者也更加趋于理性,在被高颜值和各类酷炫科技所打动的同时,对于车辆的安全性也重新引起重视。汽车厂家在设计和开发一款车型时,除了追逐造型和科技配置的创新突破,还需思考如何为用户带去真正的安全感,从而实现多维度用户体验提升。”
该研究的其他发现:
- 豪华品牌魅力指数行业领先优势明显:2022年,豪华轿车魅力指数为744分,继续保持行业领先,主流国际品牌(732分)与自主品牌(715分)的魅力指数得分均有不同程度下降。细分市场方面,豪华轿车的魅力指数进步最大,较去年提升3分,小型轿车的魅力指数与去年持平,SUV, MPV和中型轿车的魅力指数则不如上一年。
- 传统能源汽车与新能源车的魅力指数差距进一步扩大:2022年,传统能源车的魅力指数得分为730分,相较新能源汽车的魅力指数(739分)落后了9分。去年两者差距为2分,今年两者之间差距进一步扩大。
- 燃油经济性成为退步最大的魅力因子:从中国汽车行业来看,今年在燃油经济性/续航里程方面的得分为728分,较2021年的744分下滑明显。受油价上涨等客观因素影响,消费者对车辆的燃油经济性/续航里程敏感度提升,因此整体满意度较去年有所下降。
排名最高的品牌和车型
保时捷(765分)获得豪华车品牌第一,宝马(747分)和雷克萨斯(747分)并列第二。别克(739分)获得主流车品牌第一,东风日产(738分)和一汽丰田(737分)分别排名第二和第三。中国自主品牌中,广汽传祺和吉利(731分)排名并列第一,东风风行和荣威(727分)排名并列第三。
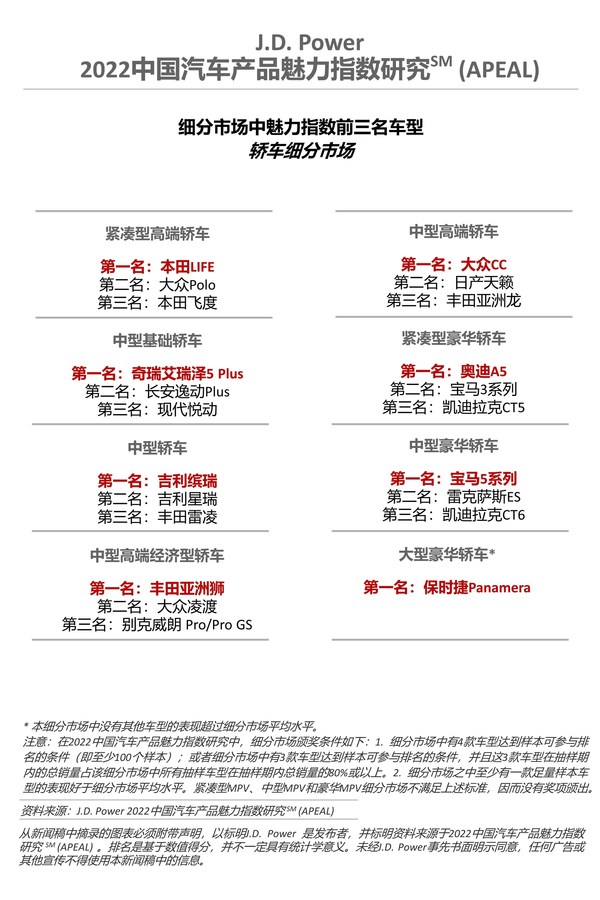
车型层面,今年研究中共有17个细分市场的17款车型摘得奖项。保时捷品牌获得车型层面奖项的是保时捷Panamera、保时捷Macan(并列)和保时捷Cayenne。梅赛德斯-奔驰品牌获得车型层面奖项的是梅赛德斯–奔驰GLB级和梅赛德斯–奔驰GLC级(并列)。其他获得各自所在细分市场奖项的车型有奥迪A5、宝马5系列、别克全新GL8、奇瑞艾瑞泽5 Plus、东风风神AX7、广汽传祺GS3、吉利缤瑞、哈弗M6、本田LIFE、丰田亚洲狮、大众CC和大众途昂。
中国汽车产品魅力指数研究(APEAL)围绕新车的各个方面来衡量车主对汽车产品魅力的感受与满意程度,涉及10个车辆表现类别(外观造型、设置和启动、上/下车、车身内装、车辆性能、驾驶感受、安全感、车载信息娱乐系统、驾乘舒适性以及燃油经济性)的37个要素。
2022年中国汽车产品魅力指数研究(APEAL)是基于2021年6月至2022年3月期间购买新车的35,277位传统燃油车车主的评价。研究涵盖56个品牌的247款车型。数据收集工作于2021年12月至2022年5月间在70个中国主要城市进行。J.D. Power另一项研究——中国新能源汽车产品魅力指数研究(NEV-APEAL)衡量的是新能源汽车车主对新能源汽车产品魅力的满意度。
注:后附五张图表

2022中国汽车产品魅力指数研究-豪华车品牌

2022中国汽车产品魅力指数研究-主流车品牌

2022中国汽车产品魅力指数研究-自主品牌

2022中国汽车产品魅力指数研究-轿车细分市场

2022中国汽车产品魅力指数研究-SUV+MPV细分市场
自 J.D. Power中国
更多阅读:
