一、行业洞察
商用车企业2021年财报及主要业绩
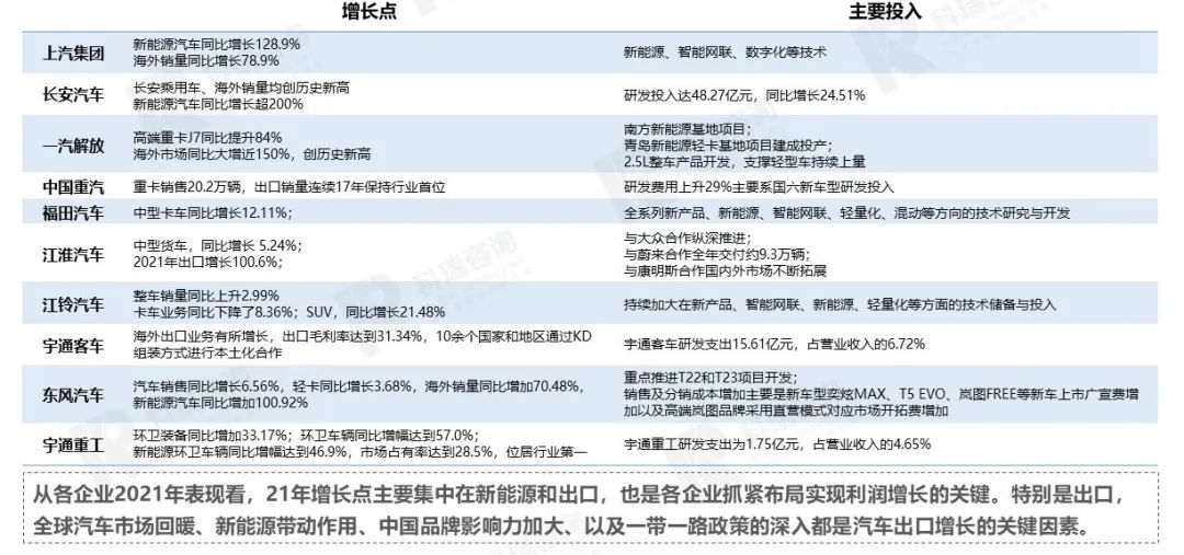
财报总结:新能源和出口是关键词
二、应用场景
清障车发展背景
- 近几年来,随着机动车保有量的增加、道路总里程的增加,道路汽车救援,应急保障体系的建设尤为重要,清障车作为道路应急救援装备,利好政策也不断推出,产业化发展稳步提升,也给清障车快速发展带来机遇。
清障车市场规模
- 随着我国汽车销量的逐渐提升,中国已进入了汽车社会,在享受汽车带来便利的同时,汽车故障和交通事故已经成为影响国民经济发展的社会问题。因此,建立我国道路救援体系,大力发展道路救援行业已成为我国社会保障事业的重要组成部分,这其中最主要的救援装备就是清障车。
- 最初清障车是用于清理交通事故中的故障汽车、保障道路快速通畅的车辆。现在清障车又有一个非常重要的用途,就是商品车的转运。目前来看,清障车用于商品车倒运的频次超过了道路救援。
清障车产品结构
- 清障车近几年连续上涨,而且小型化趋势明显,轻卡清障车销量逐年增加、100-160马力产品占比超过八成,这部分车辆主要用于城市内乘用车、轻型商用车运输。
-
目前畅销的几款单品主要是重汽和福田欧马可产品,它们的承载能力和底盘空间可塑性极强、产品质量稳定因此很受欢迎。 -
清障车是在轻卡载货车底盘基础上改装而成的,需要一些特殊性的改装,主要是底盘零部件的布置和局部受力点加强。
疫情影响、经济下行压力加大
- 4月份疫情对经济运行造成较大冲击,吉林、上海、北京等多地区出现人员返岗受限、跨区域物流受阻等问题,对产业链供应链稳定运行造成一定冲击。虽然部分地区逐渐复工复产,但前期产业链的影响仍然较大需要2个月左右的恢复周期。
2022轻型商用车市场销量预测
- 未来中国经济将逐步进入中速、高质量发展阶段,需求结构逐渐由投资型向消费型转变,区域发展将逐步趋向均衡,货运弹性下降,货运市场格局将更加合理。
- 轻型商用车整体需求逐渐趋于稳定,市场需求逐渐回归产品本源,需求逐渐均衡。
- 从产品维度,产品逐步趋于高端化,定制化,进入创新和精耕细作阶段,因此会出现一个明显的回落沉淀期。
更多阅读:










