一、行业洞察
进一步加强轻型货车、小微型载客汽车和等级管理工作的通知
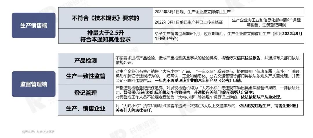
- 工业和信息化部公安部联合下发《关于进一步加强轻型货车、小微型载客汽车生产和等级管理工作的通知》,通知要求新申报产品及已列入《公告》的在产产品,除需符合国家有关政策和强制性标准要求外,还需满足《技术规范》规定要求。不符合《技术规范》要求的新产品,工业和信息化部将不予公告。即不能登记为蓝牌产品。
- 本次《通知》从产品端,生产销售端、监管端三方面提出要求,对不合规的产品设置了过渡期。从源头有效消除违规产品和违规行为。
- 从产品层面,除蓝牌轻卡货车受到较大影响外,受影响最大的是自卸车产品,目前,市面上并无符合新规要求的“后单胎”在售蓝牌工程车,因此这是一个机遇也是一个挑战。
- 仓栅车受影响较大,2021仓栅车销量整体下降45%。
- 受需求影响,将有部分蓝牌载货车转向黄牌中卡、蓝牌小卡、新能源轻卡和轻客,产品回归合规均衡发展。
- 12月25日,在智蓝汽车2022战略合作伙伴峰会的云平台上,智蓝汽车品牌发布,完成福田智蓝新能源向智蓝汽车的升级,智蓝汽车将承载福田汽车新能源科技、全新平台、生态发展方向,向科技、能源型企业大踏步前进。
奥铃轻卡“科技创新 用户驱动”
二、应用场景
城镇化逐年提高,拉动市政环卫需求
- 2020年我国城镇化率达到63.879%,受城镇化进程加快、政府环卫投入力度加大、环卫机械化率提高以及国民环卫意识增强等多方面因素的综合影响,我国环卫车需求,特别是新能源环卫车需求,逐年升高。
政策驱动,需求拐点已到
- 在碳中和大背景下,叠加环卫怠速工作的特殊性以及强示范效应,新能源环卫车的推广逻辑更加稳固,政策支撑明确走强。
市政环卫产品结构小型化、新能源化趋势明显
- 从近几年的产品结构 趋势来看,市政环卫产品轻量化趋势十分明显,轻卡、小卡产品的比重不断挤压微型和重型产品市场。加上政策的倾斜,轻型新能源市政环卫车型将持续上涨。
- 目前轻型市政环卫车以城市垃圾清运、高空作业、应急救险为主,主要应用范围在城市内,居民区,学校等人口密集地区,需要车辆在满足功能的前提下具有蓝牌路权,新能源车在路权和城市内噪声方面优势明显。
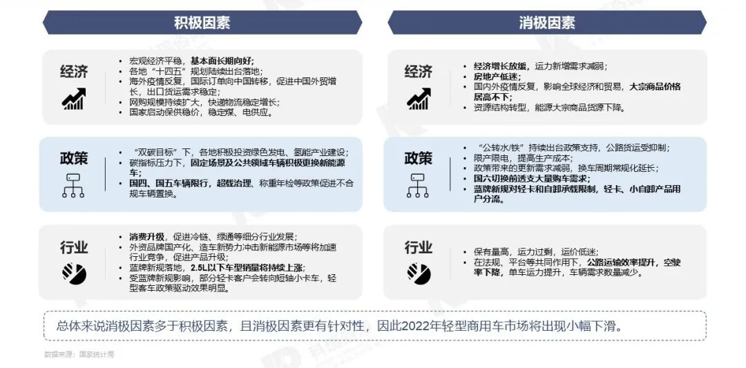
2022年国内经济下行压力增大
- 中央经济工作会议于12月8日至10日在北京召开,总结2021年经济工作,分析当前经济形势,部署2022年经济工作。总体上看,面对需求、供给和预期同时趋弱的“三重压力”,中央提出了“扩需求” “调供给” “稳预期”的三重应对举措。
- 2022年我国经济仍面临着内外多重压力和不确定性,经济下行压力增大,但我国经济韧性强、长期向好的基本面不会改变。
2022市场主要影响因素分析
- 未来中国经济将逐步进入中速、高质量发展阶段,需求结构逐渐由投资型向消费型转变,区域发展将逐趋向均衡,货运弹性下降,货运市场格局将更加合理。
- 轻型商用车整体需求逐渐趋于稳定,市场需求逐渐回归产品本源,需求逐渐均衡。
- 从产品维度,产品逐步趋于高端化,定制化,进入创新和精耕细作阶段,因此会出现一个明显的回落沉淀期。
更多阅读:















