报告指出,亚洲各国和地区都先后宣布了碳中和目标,未来几年应通过制定坚定计划和采取行动,来落实这些脱碳承诺。
——建立绿色增长模式,重建更好未来。亚洲各国和地区政府迫切需要采取新的经济增长模式,即环境可持续和社会包容的模式,并且需要扩大减缓气候变化的公共资金规模,扩大绿色投资,将疫后经济复苏与加速气候行动相结合。
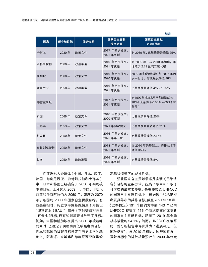
——制定更具雄心的2030年国家自主贡献目标,并对实现自主贡献目标有明确的时间表和路线图。
——健全的绿色治理。包括机构设置、计划与政策以及市场基础设施等方面,建立全方位绿色治理体系;建立良好的激励机制;强化沟通,提升政策透明度,帮助整个社会更好地理解碳中和路径;参与气候信息披露、绿色金融分类等全球标准制定,为私营部门对绿色产业进行投资创造良好环境。
——逐步减少煤炭使用。为加快碳中和进程,减少未来资产搁浅风险,亚洲国家需要逐步淘汰燃煤电厂,但要在减排与能源安全、供应链安全、食品安全和保证人们正常生活之间取得平衡。
——扩大可再生能源规模和交通电气化。通过太阳能电池板、风能和风力涡轮机的生产,以及交通部门的电气化,为经济发展提供重要机会,并推动亚洲成为全球最大的电动汽车生产地和市场。
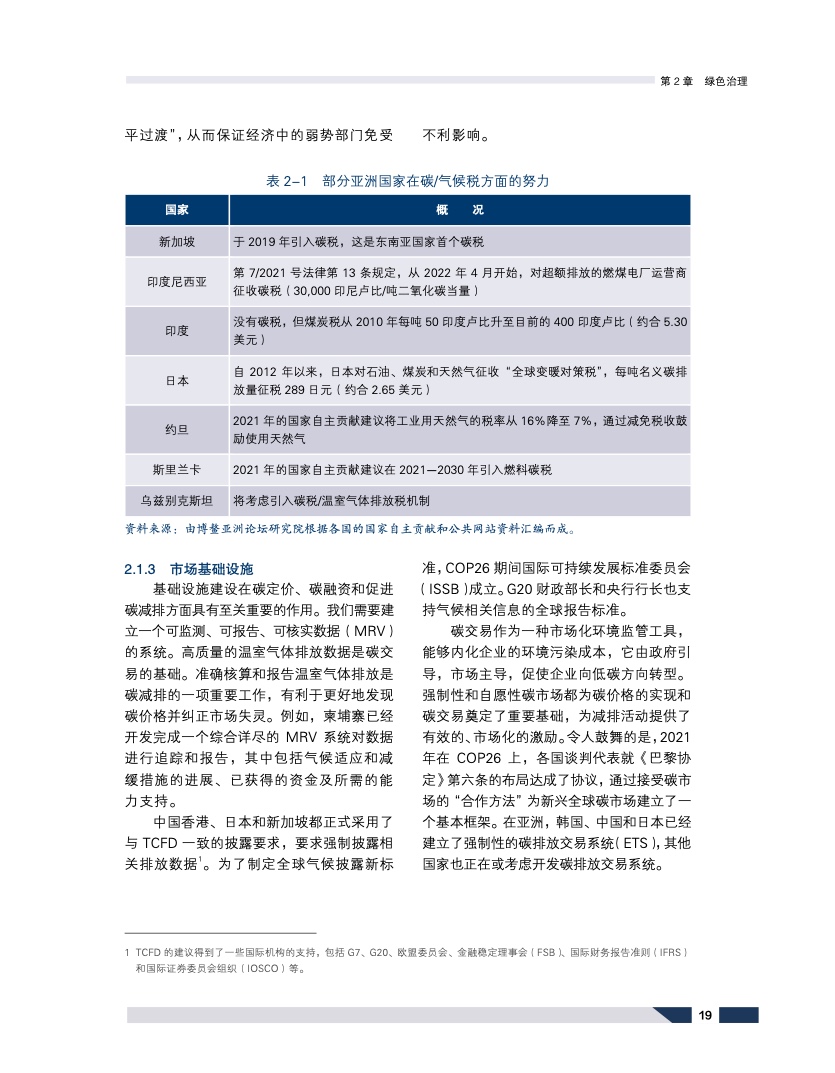
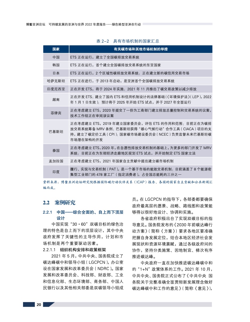
——形成碳定价。鼓励亚洲国家和地区使用碳税和碳价格等显性碳定价,内化污染活动的外部成本。碳定价还应与一揽子政策措施相匹配,解决由此产生的分配和社会影响问题。亚洲经济体还需要为欧盟和其他先进经济体设立跨境碳税做好准备。
——发展绿色金融。亚洲各国和地区需采取有力政策,进一步促进绿色信贷和绿色债券市场的发展。
——加大气候融资和绿色技术转移。亚洲区域内可以考虑建立相应的区域性安排,来支持尚未商业化的绿色技术试验以及未来推广。
——加入国际气候变化倡议和平台。鼓励亚洲企业参与那些分享实践经验和讨论不同国家关切的国际平台和倡议。
博鳌亚洲论坛秘书长李保东表示,亚洲在全球碳中和的进程中扮演着重要角色。亚洲国家和地区实现碳中和和绿色转型,需要和平安定的国际环境;需要稳定的产业链、供应链作为保障;需要发达国家对发展中国家气候援助资金加快补齐落地;需要得到更多的绿色技术支持与资金的投入。

PDF版本将分享到199IT知识星球,扫描下面二维码即可!
更多阅读:
