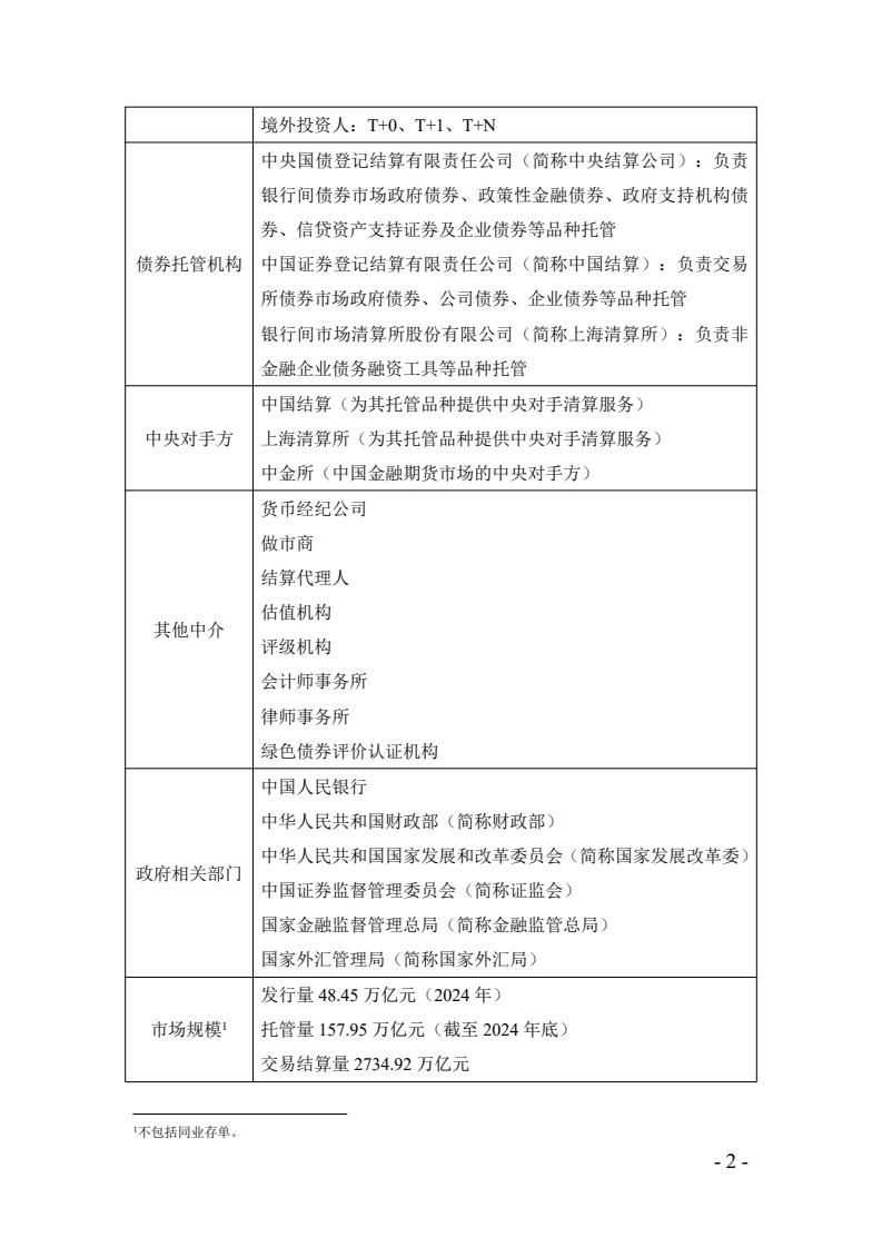
2024年,支持各类债券发行登记27.8万亿元,完成交易结算 3089万亿元,是国内最大的债券交易结算平台。2024年末托管债券115.6万亿元,债劵托管量约占全市场73.2%。
2024年支持央行公开市场操作及创新工具操作46.4万亿元。财政政策方面,支持政府债劵发行和国库现金管理,助力财政政策积极有。2024年支持政府债券发行22.1万亿元,支持中央及地方国库现金管理操作5.7万亿元。产业政策方面,为国家发展改革委政府出资产业基金登记等产业政策实施提供服务。
截至2024年末,境外机构在中央结算公司的托管量2.96万亿元,约占境外持有总量的9成。

文档链接将分享到199IT知识星球,扫描下面二维码即可查阅!
更多阅读:
