公务员车市定义:由国家机构在编人员组成的细分车市
根据国家统计局的行业分类标准,公务员属于公共管理和社会组织的分类范畴,本报告聚焦国家机构的在编工作人员,包括权力机构、行政机构、人民法院等,将由国家机构在编人员组成的细分车市定义为公务员车市;
由于公务员群体相对独特,容易衍生出有自身特色的购车行为,是车企非常值得研究的新细分车市
近十多年,随着私人消费快速崛起与公车改革力度不断加强,公务车市场份额持续大幅萎缩
由于公务车市场大幅萎缩,广大车企被迫放弃公务车市场,相关车企高层不再 “斤斤计较”
21 世纪前十多年,由于私家车消费快速崛起,导致了公务车市场份额的快速萎缩,但仍维持着较高的年销量与保有量占比,且单车利润高,是不折不扣的 “优质细分车市”。2014 年之前,角逐公务车市场是中国品牌高端化的核心突破口,围绕公务车市场,推出了尊驰、宾悦、荣威 750、荣威 950、盛世、传祺 GA5、奔腾 B90 等一大堆高级别轿车。在两会等关键场合,广大车企代表积极游说各级政府部门的公务车要采购中国品牌;
2014 年起,由于中央政府突然加速公务车改革,导致公务车份额加速萎缩,不仅迫使吉利、江淮、长城、传祺等 “非主流官车品牌”,战略性放弃公务车市场,就连奥迪、红旗等 “主流官车品牌”,也被迫战略转型,加速年轻化等,角逐私家车市场。在整个十三五期间,很少听到相关车企高层为敦促相关部门采购中国品牌的奔走呼吁
公车改革的潜在价值是什么?车企冒然退出 “官车市场” 是否合理?
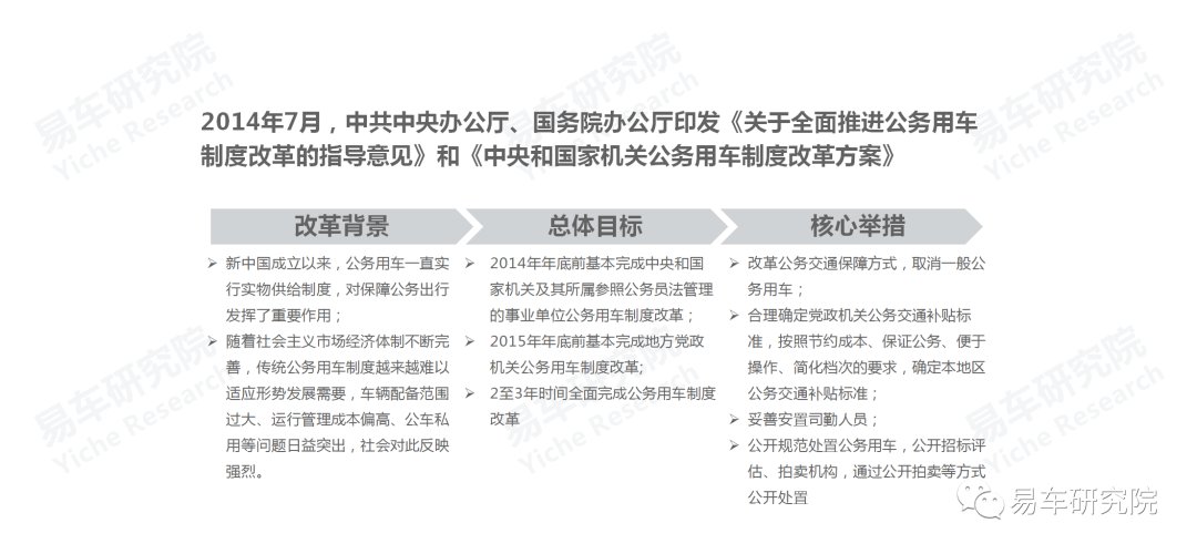
2014 年公车改革的核心背景是,随着社会主义市场经济体制不断完善,实物供给主导的传统公务用车制度,越来越难以适应形势发展需要,车辆配备范围过大、运行管理成本偏高、公车私用等问题日益突出,社会对此反映强烈。2015-2017 年,随着取消一般公务车、发放交通补贴等具体政策的全面落地,不仅在防止腐败、缓解财政压力等诸多方面,取得了非常直接的社会价值,也衍生出不少潜在价值,诸如鼓励公务员买车,扩大车市消费,促进内需等;
对 “官车市场” 有多种定义:从使用性质讲,公务用车统称为官车;从身份特征讲,公务员用车统称为官车。在公务车大规模减少之际,一旦公务员购车快速增加,势必会颠覆 “官车市场” 的传统定义,由公务用车向公务员购车演变;
根据上述定义的演变,那问题来了,2014 年之后,公务员车市发展如何?广大车企在纷纷退出公务车市之际,有没有布局公务员车市?
在公车市场快速萎缩之际,公务员车市正式迎来了加速发展期
2014 年,中央政府明确提出用 2 至 3 年时间全面完成公务用车制度改革的主张,2015-2017 年,通过取消一般公务用车、发放交通补贴、拍卖公务车等,不仅大幅减少了公车数量,而且优化了结构,减少领导个人用车,增加应急类等公务车。2018 年之后,由于日常更新增加,尤其是 2020 年疫情爆发,增加了部分应急为主的公务车采购,但绝对值仍大幅低于 2014 年的公车改革之前;
公车改革产生了不少衍生价值,直接刺激了公务员购车,该细分车市 2014 年起加速扩张,2021 年突破 100 万辆;
公务车市场的大幅萎缩,与公务员车市的快速崛起,彻底颠覆了 “官车市场” 的传统定义,实现了以车为中心向以人为中心的演变
2014 年公车改革是助推公务员车市繁荣的直接原因,近 40 多年中国公务员数量的持续增加,是推动公务员车市繁荣的根本原因
2014 年之后,公务员车市快速爆发,除了有公车改革等直接,或带有偶然性因素,也有根本性的,或必然性的因素;
改革开放之后的近 40 多年 (1978-2020 年),中国以公务员为主的公共管理与社会组织人员数量不断增加, 1982 年突破 500 万人,1993 年突破 1000 万人,2012 年突破 1500 万人,2019-2020 年接近 2000 万人,为公务员车市的持续繁荣,提供了基本保障;
近几年,公务员团队内部演变,都有利于繁荣公务员车市:2018 年以后入职的公务员正青春,但人数加速增加,且以首购为主,有利于刺激首购公务员车市;2012-2018 年入职的目前以换购为主,且该阶段人数持续提升,有利于刺激换购车市;1995-2011 年入职的以增换购为主,且该阶段人数持续提升,有利于刺激增换购车市;1995 年之前入职的以 (准) 退休购车为主,且该阶段人数持续提升,有利于刺激高龄车市;
公务员车市的用户特征,以中年、男性、高学历、较高收入、已婚等为主
2021 年,易车研究院调研数据显示,公务员车市具有自身鲜明的用户特征:
由于公务员团队整体年龄大幅高于互联网等行业,使得公务员车市以中年用户为主,35-54 岁占比高达 55.80%,大幅高于大盘的 47.20%;
由于公务员团队以男性为主,使得公务员车市也以男性用户为主,占比高达 86.72%,大幅高于大盘的 66.44%;
由于公务员团队的招聘门槛更高,使得公务员车市以本科及以上的高学历用户为主,占比高达 72.86%,大幅高于大盘的 31.17%;
由于公务员团队的收入处于中等偏上水平,且更有保障,使得公务员车市的家庭收入更高,15 万元及以上占比 49.6%,大幅高于大盘的 36.29%;
由于公务员的工作相对稳定、收入更有保障、社会地位更高等,在谈婚论嫁中自然 “更吃香”,结婚自然会更早,使得公务员车市以已婚家庭用户为主,占比高达 90.79%,大幅高于大盘的 82%;
公务员车市的用户特征以中年、男性、高学历、较高收入、已婚等为主,是非常优质的细分车市,理应成为主流车企的兵家必争之地
公务员车市的购车特征,在中高价区、中高级别、日系、油电混动等细分车市更加活跃
2021 年,易车研究院调研数据显示,公务员用户具有自身鲜明的购车特征:
由于公务员团队的购车能力更强,使得公务员用户在 12 万元及以上中高价区的渗透率更显著,达到 6% 左右;
由于公务员团队的用车场景更集中上下班,甚至涵盖少部分公务用车场景,使得公务员用户在中高级别车型的渗透率更显著;
由于公务员购车以家庭为主,为妻子购车的现象越来越普遍,在微型轿车等以代步为主的细分车市,也有较高的渗透率;
由于公务员用户更加低调、理性与务实,从国别看,在日系车市的渗透率比较高,从能源形式看,在油电混动、纯电领域的渗透率比较高;
公务员车市的购车特征,在中高价区、中高级别、日系、油电混动等细分车市更加活跃,对广大车企积极布局公务员车市,具有很大的指导价值
公务员用户以中年、男性、高学历、较高收入、已婚等为主,助力中高价区、高端、中高级、日系、油电混动等细分车市发展
公务员车市低调但不低价,高端品牌第二阵营的渗透率力压奥迪、奔驰、宝马,红旗领衔 2021 年公务员车市品牌渗透率排行
易车研究院调研发现,2021 年,红旗的公务员渗透率高达 20.72%,引领公务员车市渗透率排行榜。但此官车非彼官车:多数不再是政府掏钱,而是公务员自己掏钱;多数不再是公务场景使用,而是家庭场景使用…… 不仅说明红旗的改革卓有成效,也提示红旗更有针对性布局公务员车市;
高端品牌第二阵营的四大金刚雷克萨斯、林肯、沃尔沃、凯迪拉克,清一色位列公务员渗透率品牌 TOP5,将奥迪、奔驰、宝马等传统公车代表品牌,远远甩在身后。四大金刚相对 ABB 要低调多了,但也不掉价,这与公务员低调、沉稳,但不乏购买力的诸多特征高度吻合;
中国品牌除红旗,整体相对比较靠后,中国品牌得抓紧跟上 “官车市场” 转型升级的节奏,加速由公车市场向公务员车市渗透;
任何榜单出来后,易车研究院都会习惯性找部分车企验证,在验证公务员渗透率的过程中,我们发现不少车企的用户数据库是有大问题的,与实际用户差异显著,但用户画像等又是车企规划车型、制定顶层战略等的重要参考对象,欢迎车企随时找易车研究院交流
2022-2026 年,公务员车市的消费潜力将持续释放,销量有望冲击 150 万辆,“官车市场” 蓬勃发展,车企理应高度重视
2014-2021 年,公务员车市除了直接受惠于公车改革,也受惠于公务员首购增加、再购增加、(准) 退休快速涌入等根本性原因,且这些根本性因素在 2022-2026 年的推动作用会持续强化:应届高校毕业生的数量还会持续增加,青年人的就业形势依然严峻,公务员招聘人数仍得维持高位,持续巩固公务员对首购车市的贡献;伴随 2002 年起大学扩招,公务员数量持续提升,上述用户的增换购潜力将持续释放;20 世纪 80 年代,改革开放,百废待兴,快速壮大公务员团队,接下来这部分用户将大规模步入退休阶段,将强势刺激高龄车市;
2021 年中国公务员车市的销量突破 100 万辆,2022-2026 年有望挑战 150 万辆,“官车市场” 持续蓬勃发展,广大车企理应高度重视
青年公务员用户助力车企抢占准高校毕业生车市的战略制高点
增换购公务员用户助力车企抢占中产车市的战略制高点
(准) 退休公务员用户助力车企抢占高龄车市的战略制高点
公务员用户助力广大车企抢占车市下沉的战略制高点
公务员用户对行业发展的价值显著,是广大车企抢占诸多新细分车市的战略级车市
中国品牌角逐公务员车市任重道远,虽然长城、吉利等的多品牌布局风生水起,但目前仍没有针对公务员车市的具体布局
从中国乘用车的国别看,用户买的最多的当然是中国品牌,爱国消费溢于言表,终端销量占比近四成,但易车研究院调研发现,2021 年公务员首选日系,占比 27.04%,高于中国品牌的 26.87%,与大盘分布反差鲜明;
广大中国品牌先别急着责怪公务员,主要原因在自身。2014 年起,公车改革快速推进,中国品牌被迫放弃 “官车市场”。近几年,随着中国品牌造车实力的大幅提升,中国品牌也变得有点高调,“角逐豪华车市、对标奥迪奔驰宝马” 等口号一浪接一浪,与公务员用户相对低调的购车风格有所偏差。但雷克萨斯、丰田等仍旧保持相对低调的风格,且努力突出可靠性、节能性等产品品质,再次击中了公务员理性、务实等消费痛点,共同提升了日系在公务员车市的竞争力;
近几年,长城、吉利等的多品牌布局风生水起,但目前仍没有针对公务员车市的具体布局。2022-2026 年,公务员车市将持续向好,建议广大中国品牌不要光喊口号,要以俯首甘为孺子牛的低调姿态,脚踏实地服务好公务员用户,争取跟上 “官车市场” 由公务车市场向公务员车市转型的新机遇。退一步讲,高调那么难的事情,中国品牌都能做到,低调下应当不难吧?诸如魏派,是否可以试探下公务员车市?
奥迪、红旗的 “去官车化” 不应矫枉过正,公务员车市理应成为两者的新蓝海
公务员用户对具体车企的战略价值显著,有利于优化、培育、挖掘具体车企的发展模式
更多阅读:

































