一、行业洞察
吉利远程汽车发布未来十年战略规划
- 11月8日,吉利旗下新能源商用车品牌远程汽车,举办题为“远程星瀚世界”的线上发布会,公布“1233”市场生态战略,并提出远程汽车2030年远景战略目标。
远程星瀚H将于2024年上市,新能源智能重卡再添一员
- 发布会上,远程汽车发布了新能源智能豪华重卡——星瀚H。作为商用车的造车新势力,远程汽车再向新能源智能重卡行业增加一款重量级产品。
奇瑞商用车开瑞品牌焕新发布,迎合新世代用户,聚焦乡村振兴
- 10月27日,开瑞汽车作为奇瑞集团“商乘并举”战略的重要布局,基于共同富裕的社会大方向,聚焦主力城镇建设、乡村振兴,以“返乡创业青年”为中心,发布了品牌焕新战略。
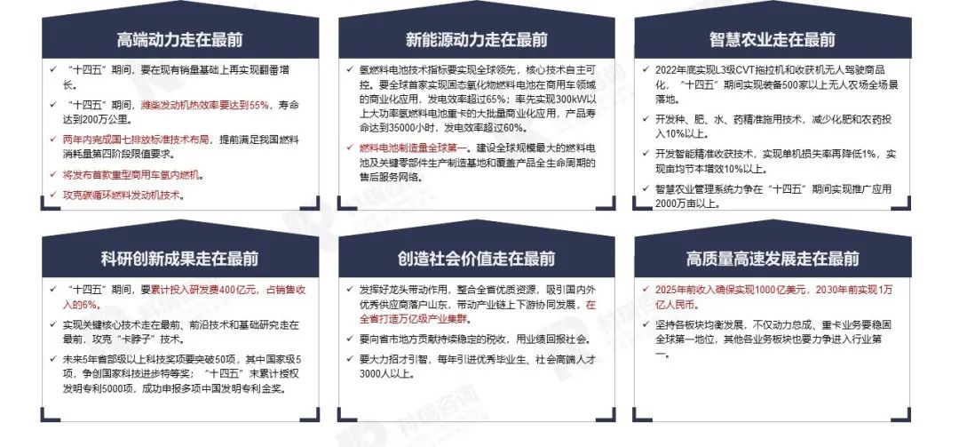
潍柴“十四五”力争“六个走在最前”,两年内布局国七
- 11月17日,谭旭光代表潍柴集团向全球员工发出“六个走在最前”动员令。
农产品运输需求旺盛,为绿通运输提供坚实基础
- 绿通涉及到新鲜蔬菜、水果、鲜活水产品、肉、蛋、奶等农产品。从宏观数据来看,蔬菜、水果、蛋类、奶类近年均保持较好增长势头,随着人们生活水平提高,以及生鲜电商的快速发展,人们对新鲜农产品的需求将稳定增长,对运输的品质和时效性也会提出更高要求。
绿通运输政策不断规范化,切实提高鲜活农产品运输效率
- “绿通”指鲜活农产品运输绿色通道,指在收费公路收费口设立专用通道,对整车合法运输鲜活农产品的车辆给予“不扣车、不卸载、不罚款”和减免通行费的优惠政策。
政策落实过程中争议点频发,影响绿通运输积极性
- 绿通政策的本意是提升新鲜农产品的运输效率,保障人民群众日常生活需求供应,减轻农民负担。但在实际操作过程中,司机经常会由于各种原因享受不到绿通的便利和优惠,而绿通产品时效性强,运输压力很大,令不少货运从业者望而却步。
- 绿通行业相对来说散户较多,对成本敏感,所以对油耗、出勤率等较为关注。
- 绿通货物易损坏变质、不耐颠簸,故要求车辆NVH性能较好;同时动力性好、故障率低、性能稳定,满足绿通产品的时效性要求。
- 绿通运输法规严格,为满足免费要求必须标载,因此比较关注车辆轻量化。
- 近期推出的绿通车辆主打卖点各有侧重,除时效性作为绿通行业的刚需始终是核心卖点,各厂家加大了对舒适性的重视程度,更舒适的气囊座椅、更宽大的床铺、更多的储物空间、逐渐增加的智能化配置等,迎合了绿通司机长期“以车为家”的实际需求。
10月份国民经济运行总体平稳
- 中国经济正处于转型的关键时期,中长期看,我国经济长期向好。同时,当前国际环境依然复杂严峻,不稳定不确定因素仍然较多,国内发展中阶段性结构性矛盾犹存,明年我国经济的下行压力依然较大,保持经济稳定恢复仍需加力。
2022年市场主要影响因素分析
- 未来中国经济将逐步进入中速高质量发展阶段,需求结构逐渐由投资型向消费型转变,区域发展将逐趋向均衡,货运弹性下降,货运市场格局将更加合理。
- 商用车整体需求逐渐趋于稳定,市场需求将以自然更新为主。
更多阅读:













