今年以来,在以习近平同志为核心的党中央坚强领导下,我国经济持续恢复发展,主要宏观指标处于合理区间,经济保持较好发展态势,韧性持续显现。2021 年第三季度国内生产总值(GDP)同比增长 4.9%,两年平均增长 4.9%;前三季度居民消费价格指数(CPI)同比上涨 0.6%,就业形势总体稳定,进出口贸易保持较快增长。
人民银行坚持以习近平新时代中国特色社会主义思想为指导,坚决贯彻党中央、国务院的决策部署,稳字当头,稳健的货币政策灵活精准、合理适度,搞好跨周期政策设计,保持政策稳定性,增强前瞻性、有效性,科学管理市场预期,努力服务实体经济,有效防控金融风险,为经济高质量发展营造了适宜的货币金融环境。
一是保持流动性合理充裕。7 月 15 日降准 0.5 个百分点,释放长期资金约 1 万亿元。综合运用降准、再贷款、再贴现、中期借贷便利、公开市场操作等多种货币政策工具,满足金融机构合理的流动性需求,引导货币市场利率围绕公开市场操作利率平稳运行。推动常备借贷便利操作方式改革,增强银行体系流动性的稳定性。二是发挥好结构性货币政策工具牵引带动作用。新增 3000 亿元支小再贷款额度,加大对中小微企业纾困帮扶力度,实施好两项直达实体经济货币政策工具的延期工作,综合施策支持区域协调发展,加大对科技创新、小微企业、绿色发展、制造业等领域的政策支持力度。三是持续释放贷款市场报价利率(LPR)改革红利。进一步发挥贷款市场报价利率的指导性作用,推动实际贷款利率稳中有降,优化存款利率监管,降低银行负债成本,持续推动各类放贷主体明示贷款年化利率。四是以我为主,把握好内部均衡和外部均衡的平衡。深化汇率市场化改革,保持人民币汇率弹性,加强预期管理,发挥汇率调节宏观经济和国际收支自动稳定器功能。五是坚持市场化法治化原则,统筹发展和安全,有效防控金融风险,牢牢守住不发生系统性金融风险的底线。
总体来看,我国坚持实施正常的货币政策,把握好稳健货币政策的力度和节奏,综合研判国内外经济金融形势的边际变化以及主要经济体可能的货币政策调整,主动做出前瞻性安排,金融支持实体经济的力度保持稳固,金融市场平稳运行。9 月末广义货币(M2)同比增长 8.3%,社会融资规模存量同比增长 10%。信贷结构持续优化,9 月末普惠小微贷款和制造业中长期贷款余额同比增速分别达到 27.4% 和 37.8%。9 月,企业贷款加权平均利率为 4.59%,普惠小微企业贷款利率为 4.89%,分别较上年 12 月下降 0.02 个和 0.19 个百分点。货币市场利率平稳,1-9 月银行间市场存款类机构 7 天期回购加权平均利率(DR007)均值为 2.18%,与央行 7 天期公开市场操作利率仅相差 2 个基点。人民币汇率有升有贬,双向浮动,在合理均衡水平上保持基本稳定。9 月末,人民币对美元汇率中间价为 6.4854 元,较上年末升值 0.6%。前三季度,人民币对美元汇率年化波动率为 3.2%。
我国是具有强劲韧性的超大型经济体,经济长期向好的基本面没有变,发展潜力大、回旋空间广阔的特点明显,市场主体活力充足。也要看到,世界百年未有之大变局和新冠肺炎疫情全球大流行交织影响,外部环境更趋复杂严峻,国内经济恢复发展面临一些阶段性、结构性、周期性因素制约,要坚定信心,集中精力办好自己的事。下一阶段,中国人民银行将坚持以习近平新时代中国特色社会主义思想为指导,贯彻党的十九届五中、六中全会、中央经济工作会议精神,落实《政府工作报告》要求,按照党中央、国务院的决策部署,坚持稳中求进工作总基调,完整、准确、全面贯彻新发展理念,深化供给侧结构性改革,加快构建新发展格局,建设现代中央银行制度,健全现代货币政策框架,推动高质量发展。加强国内外经济形势边际变化的研判分析,统筹做好今明两年宏观政策衔接,坚持把服务实体经济放到更加突出的位置,保持货币政策稳定性,稳定市场预期,努力保持经济运行在合理区间。
稳健的货币政策要灵活精准、合理适度,以我为主,稳字当头,把握好政策力度和节奏,处理好经济发展和防范风险的关系,做好跨周期调节,维护经济大局总体平稳,增强经济发展韧性。完善货币供应调控机制,保持流动性合理充裕,增强信贷总量增长的稳定性,保持货币供应量和社会融资规模增速同名义经济增速基本匹配,保持宏观杠杆率基本稳定。密切跟踪研判物价走势,稳定社会预期,保持物价水平总体稳定。发挥好结构性货币政策工具作用,用好新增 3000 亿元支小再贷款额度,实施好两项直达实体经济货币政策工具的延期工作,用好 2000 亿元再贷款额度支持区域协调发展,落实好碳减排支持工具,设立 2000 亿元支持煤炭清洁高效利用专项再贷款,引导金融机构继续加大对中小微企业、绿色发展等重点领域和薄弱环节的支持。健全市场化利率形成和传导机制,继续释放贷款市场报价利率改革效能,优化存款利率监管,推动小微企业综合融资成本稳中有降。深化汇率市场化改革,增强人民币汇率弹性,加强预期管理,完善跨境融资宏观审慎管理,引导企业和金融机构坚持 “风险中性” 理念,保持人民币汇率在合理均衡水平上的基本稳定。坚持底线思维,增强系统观念,遵循市场化法治化原则,统筹做好重大金融风险防范化解工作。推动经济稳定恢复,努力完成今年经济发展主要目标任务。

PDF版本将分享到199IT知识星球,扫描下面二维码即可!
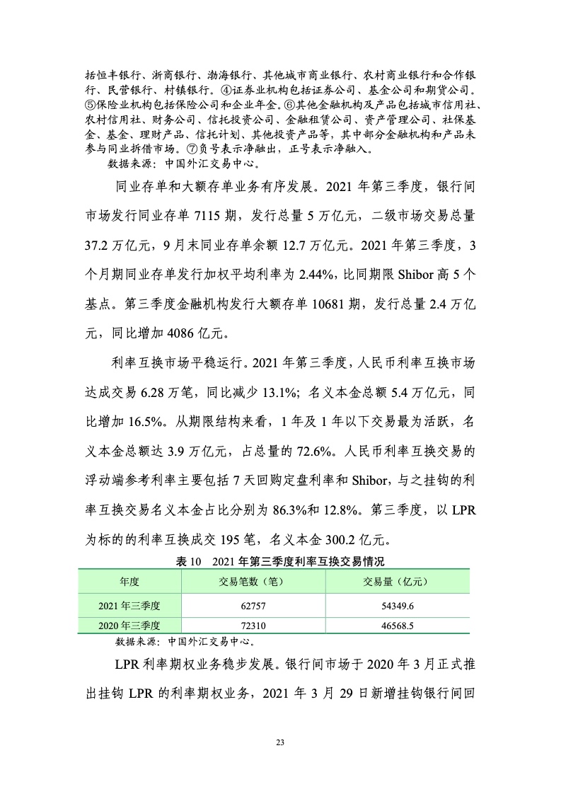
更多阅读:
