上半年,中国人民银行综合运用多种货币政策工具,保持银行体系流动性充裕。下调存款准备金率及 7天期逆回购操作利率,继续营造适宜的流动性环境。同时,灵活把握公开市场操作力度和节奏,及时熨平财政税收、政府债券发行等短期波动因素,促进货币市场利率平稳运行。6月末,金融机构超额准备金率为 1.4%。
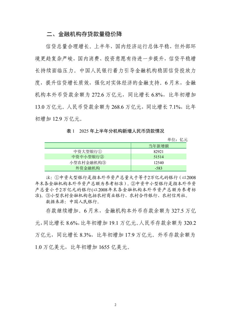
信贷总量合理增长。上半年,国内经济运行总体平稳,但外部环境更趋复杂严峻,国内消费、投资意愿有待进一步提升,信贷平稳增长持续面临压力。中国人民银行着力引导金融机构稳固信贷投放力度,提升信贷增长质效,强化对实体经济的金融支持。6月末,金融机构本外币贷款余额为272.6万亿元,同比增长6.8%,比年初增加13.0万亿元。人民币贷款余额为 268.6万亿元,同比增长7.1%,比年初增加12.9万亿元。
存款继续增加。6月末,金融机构本外币存款余额为 327.5万亿元,同比增长 8.6%,比年初增加19.1 万亿元。人民币存款余额为 320.2万亿元,同比增长8.3%,比年初增加17.9万亿元。外币存款余额为1.0万亿美元,比年初增加1655亿美元。
新发放贷款加权平均利率持续处于低位。中国人民银行不断深化利率市场化改革,健全市场化的利率调控框架,强化利率政策执行和监督,推动社会综合融资成本下降。6月,1年期和5年期以上贷款市场报价利率(LPR)分别为3.0%和3.5%,均同比下降0.45个百分点;新发放贷款加权平均利率约3.3%,同比下降约0.4个百分点。

文档链接将分享到199IT知识星球,扫描下面二维码即可查阅!
更多阅读:
- 中国人民银行:2019年第一季度城镇储户问卷调查报告
- 中国人民银行:2021年第二季度中国货币政策执行报告
- 中国人民银行:2020年第四季度中国货币政策执行报告
- 中国人民银行:2020年第三季度中国货币政策执行报告
- 中国人民银行:2022年第二季度中国货币政策执行报告
- 中国人民银行:2023年第一季度中国货币政策执行报告
- 中国人民银行:2022年第一季度中国货币政策执行报告
- 央行:2017年四季度中国货币政策执行报告
- 中国人民银行:广西壮族自治区金融运行报告(2022)
- 中国人民银行:云南省金融运行报告(2022)
- 中国人民银行:2021 年中国普惠金融指标分析报告
- 中国人民银行:福建省金融运行报告(2022)
- 中国人民银行:湖南省金融运行报告(2022)
- 中国人民银行:江苏省金融运行报告(2022)
- 中国人民银行:浙江省金融运行报告(2022)
