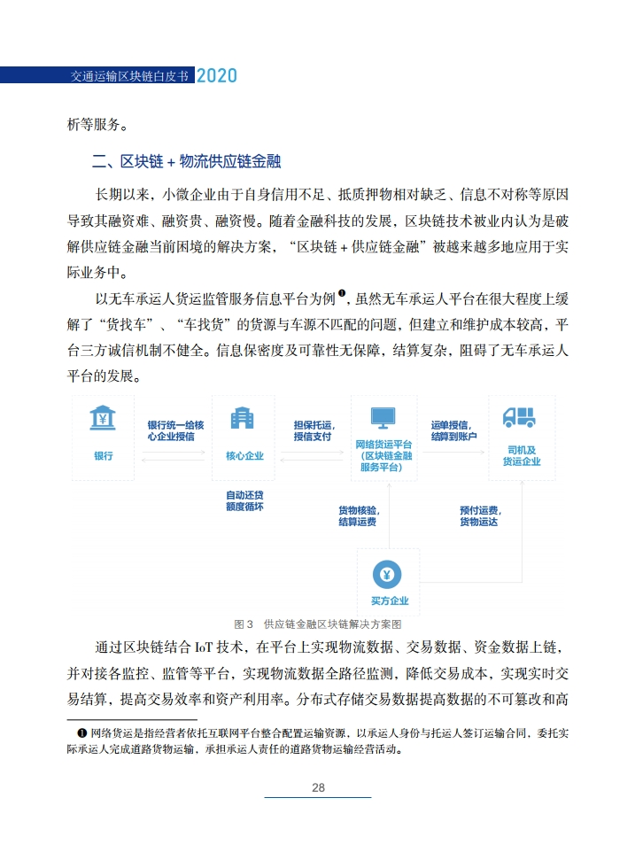
为加快交通运输领域区块链技术研发与应用,由中国公路学会牵头,组织中国银行股份有限公司、中银金科科技有限公司、杭州趣链科技有限公司、华为技术有限公司华为云、交通金融科技创新联合实验室等单位联合研究编制了《交通运输区块链白皮书(2020)》。白皮书编制秉持“科学、专业、独立、客观”的原则,旨在为公众了解交通运输领域区块链技术应用提供一扇窗口、记录区块链在交通运输行业的成长轨迹、搭建交通运输区块链产学研智库合作平台,促进区块链与交通运输深度融合。
《交通运输区块链白皮书(2020)》共有八个章节,系统介绍了区块链技术原理和特点、在金融等多个行业的应用情况,并结合交通运输行业特点,从交通基础设施、货运物流、客运出行、行业管理服务等领域对区块链技术的应用现状和应用前景进行了阐述,研究提出交通运输领域区块链技术应用的顶层设计、关键技术和标准、推进路线图、政策建议,全方位展示了当前中国交通运输区块链研发和产业化水平,期望能为政府决策提供参考。
针对交通运输行业参与方众多、应用场景复杂、数据交换需求海量、跨部门跨地区跨专业信息共享难、物联网设施巨多等实际情况和特点,《交通运输区块链白皮书(2020)》提出了需要突破的交通运输区块链关键技术,包括高性能共识算法、海量节点高性能组网模型、基于IPFS的高效混合存储引擎、基于关系数据库的区块链存储技术、健壮的安全隐私保护技术、高效智能合约体系、区块链芯片技术、区块链跨链技术等。
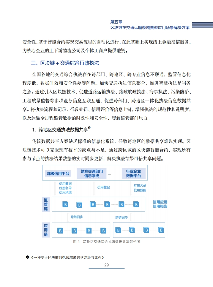
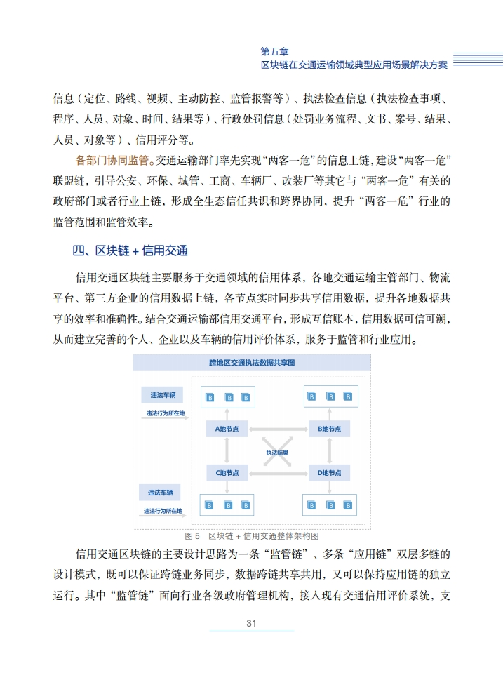
《交通运输区块链白皮书(2020)》就区块链在交通运输领域的典型应用场景,创新性地提出了技术解决方案,包括区块链+公路自由流收费、区块链+物流供应链金融、区块链+交通综合行政执法、区块链+信用交通、区块链+多式联运电子提单、区块链+物流追溯、区块链+智慧交通施工等,从技术角度论证了区块链技术在交通领域应用的可行性,并提出了投融资建议。
为促进交通运输领域区块链技术研发与应用,《交通运输区块链白皮书(2020)》从愿景目标、大力推进交通区块链应用基础层建设、大力推进区块链与交通运输场景融合应用、大力推进区块链与政府治理场景融合应用、大力推进推进交通区块链产业生态建设等方面,提出了交通运输区块链发展路线图,并从人才梯队建设、项目试点示范、政府政策扶持、完善监管机制、营造良好环境等角度向政府和市场提出了政策建议。
PDF版本将分享到199IT知识星球,扫描下面二维码即可!
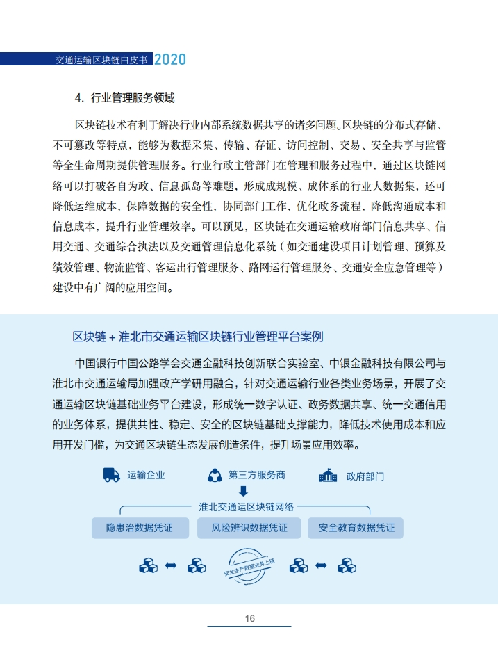
更多阅读:



























































