过去,客户调查、焦点小组访谈以及研究报告是企业用来了解人们对其产品或服务的看法的主要途径。然而这些传统方法有不少弊端。首先,这些方法的样本数量有限,而且可能存在偏差。其次,研究耗时,望眼欲穿得来的结果很快便落伍了。此外,人们的言行常常不一致,比如他们会一边抱怨廉价航空,一边仍旧趋之若鹜。
社交聆听提供了另一种方法,使企业能够实时获取更丰富的客户洞见。每天,在社交媒体上都有数亿万人公开分享自己的生活,既有他们去过哪里、买过什么以及各种愉快或不愉快的体验,或是纯粹表达自己的感受与看法。对于零售、消费品、零售银行、保险、医疗保健等直面消费者的行业来说,这些信息无疑是一座金矿。但到目前为止,大多数企业尚未充分挖掘这些信息的巨大价值。
经验让我们相信,通过分析消费者在社交媒体上的言论,企业可以低成本地获得更好的洞见,从而快速反应,获得竞争优势。越来越多的消费品企业开始运用社交聆听来进行新品开发、市场营销、企业运营与国际扩张。它还可以助力企业的早期危机管理,帮助企业发现潜在地收购目标。换言之,社交聆听就好像一张“寻宝图”。
当前,社交聆听的运用大多局限用于民意监控,例如用来统计某品牌被提及的次数(“热度”),以及谈论该品牌时内容的正负面性(“情感”)。这种监控只能生成标准化或汇总性的指标,很难导出真正可行的业务决策。
近来,机器学习技术的进步使得人们能够对自然语言进行智能分析,同时也能监控图片和视频。我们看到,新技术已经能够帮助企业高效地调查更广泛的消费者感受,并关注他们生活的其他方面。企业可以绘制并实时更新消费者偏好,同时也能及时掌握消费者之间相互联系与影响的途径。
机器学习还可以摒除数据“不干净”的问题。企业通常会从供应商那里购买社交媒体数据,但实际上许多平台上发布的内容并非来自真实的消费者,而是出自品牌营销机构、电商卖家或机器人。我们曾经见过这样一个案例,在数据供应商提供的平台内容里,90%以上都不是消费者所写。这样的杜撰内容往往过于正面,不能真实反映品牌的健康度。而机器学习技术可以通过分析帐户及其内容,过滤掉此类虚假帖子。
随着机器学习技术的进步与发展,社交聆听终将重写消费品公司的运作规则。我们的探索才刚刚起步,却已经看到社交聆听正在改变消费品公司的新品开发、市场营销与产品包装的方式。在不少案例中,社交聆听都已经给消费品公司带来了切实的帮助。
01 生成消费者洞见
社交聆听可以挖掘出各个消费市场之间的潜在联系。由于消费者更倾向于在贴合自己的场合接受文化和时尚的熏陶,消费市场之间的影响便举足轻重。举例而言,通过对社交媒体帖子的分析发现,现今印尼化妆品市场受泰国流行趋势的影响更大,高于法国或日本。此外,通过社交聆听还可以锁定相关的产品与品牌,以及它们发生关联的原因。例如,一条关于散粉的Instagram帖子这样写道:“泰国最畅销的产品!超级适合我的肤色。”另一个人则提到了产品的防晒系数。
这些评论表明,印尼的化妆品消费者认为,他们和泰国消费者所处的气候及肤色方面更相似。所以,在泰国流行的产品也将是他们的合适之选。有鉴于此,化妆品制造商可以考虑将泰国的流行单品引入印尼,并利用他们在泰国的热度为印尼市场营销造势。我们对化妆品行业的研究表明,通过找出泰国最具前景的品牌并与之合作,制造商能将印尼市场的投资回报率提升20%之多。
社交媒体上的评论还可以推动产品的升级换代。比如,制造商可以基于更好的消费者反馈,将拳头产品的投产比例从十分之一增加到五分之一,同时将开发“陪跑”产品的成本减半。社交聆听让制造商更贴近消费者,从而能为特定的群体提供定制化、小批量的产品。
02 让部落营销有的放矢
分析社交媒体上的交流互动,在Twitter或微博上圈定口味和需求相同的人群,可以使部落营销变得更容易、更精准。比如,通过跟踪与观察新妈妈们之间的联系,营销人员可以绘制出相应的部落图谱,同时确定部落领袖,也就是那些交际最广的成员。这可能会在很大程度上影响整个部落对婴儿用品及其他产品的取向。
社交聆听能够回答有关部落领袖的关键问题:这些领袖的帖子是否收到踊跃回复?他们的帖子是否被转发?在他们的照片中是否使用了某些化妆品、配饰与服装的特定组合?换句话说,部落领袖如何提高大家对品牌的兴趣?这些兴趣是否通过转推进一步扩散,并转化成实际购买?(见图2)
一旦锁定对某个产品类别忠实拥趸的部落,品牌就可以与这些部落的领袖建立联系,比如发送样品让他们独家预览/试用,或是邀请他们参加活动。部落领袖可能随之将这些信息转化为帖子,在社群中激发消费者对该品牌及其最新产品的兴趣。这些营销技巧可以作为付费邀请明星或关键意见领袖进行大规模品牌宣传的补充。社交聆听与部落营销相结合能够带来更高的营销支出回报率,能够比传统广告高出20%-50%。
03 改善运营
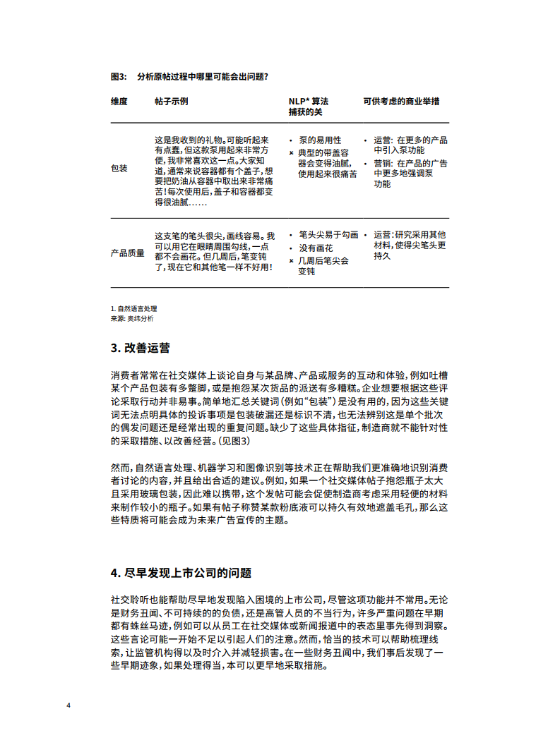
消费者常常在社交媒体上谈论他们与某品牌、产品或服务的互动和体验,例如吐槽某个产品包装有多蹩脚,或是抱怨某次货品的派送有多糟糕。企业想要根据这些评论采取行动并非易事。简单地汇总关键词(例如“包装”)是没有用的,因为这些关键词无法点明具体的投诉事项是包装破漏还是标识不清,也无法辨别这是单个批次的偶发问题还是经常出现的重复问题。缺少了这些具体指征,制造商就不能针对性的采取措施、改善经营。(见图3)
然而,自然语言处理、机器学习和图像识别等技术正在帮助我们更准确地识别消费者讨论的内容,并且给出合适的建议。例如,如果一个社交媒体帖子抱怨瓶子太大且采用玻璃包装,因此难以携带,这个发帖可能会促使制造商考虑采用轻便的材料来制作较小的瓶子。如果有帖子称赞某款粉底液可以持久有效地遮盖毛孔,那么这些特质将可能会成为未来广告宣传的主题。
04 尽早发现上市公司的问题
社交聆听也能帮助尽早地发现陷入困境的上市公司,尽管这项功能并不太常用。无论是财务丑闻、不可持续的的负债,还是高管人员的不当行为,许多严重问题在早期都有蛛丝马迹,例如可以从员工在社交媒体或新闻报道中的表态里事先得到洞察。这些言论可能一开始不足以引起人们的注意。然而,恰当的技术可以帮助梳理线索,让监管机构得以及时介入并减轻损害。在一些财务丑闻中,我们事后发现了一些早期迹象,如果处理得当,本可以更早地采取措施。
社交聆听的前景
在实际操作中,社交聆听的用例往往具有综合性。举例来说,如果一家零售银行想以绿地模式打造一个全新的数字化部门,可以使用社交聆听来识别和量化客户痛点,细分潜在客户,以及为产品设计提供信息。在部门建立后,同样可以使用社交聆听来寻找并锁定具有社交影响力的人群,同时跟踪品牌认知度,不断优化产品与服务。
尽管社交聆听已面世十多年,仍鲜有公司能够充分利用这项技术。不是因为没有材料:社交媒体平台和第三方数据供应商完全有能力提供公开可用的社交媒体数据,且所有这些数据均在用户明确同意的情况下发布。社交聆听物尽其用的重要前提是保证数据的质量。很多时候,数据过于重复集中,无法滤选重要的消费者洞见,更遑论其中还夹杂着大量的虚假信息。想要获得真实可靠的数据从而助力商业决策绝非易事,需要使用多种自然语言识别系统和其他的先进技术,来自动有效地分析社交媒体帐户及其内容。
很快,这些技术就能被广泛应用于那些面向消费者的行业。如果企业忽略这些技术,将很难迎头赶上。相反,产品制造商若能切实了解消费者,并实时获得反馈,它们将取得巨大的优势。
为用好社交聆听这张“寻宝图”,企业首先需要评估当前的能力,包括数据访问能力和数据分析技术能力,同时估算由此带来的业务价值。仅需花费几星期的时间,便能让企业了解到哪些社交聆听的新技术最为行之有效,并看到它们可以创造的潜在价值。随后,企业可以进行升级,修改基础分析技术,为社交聆听开发新的业务用例。这通常需要三至六个月的时间。升级完成后,企业的业务决策将变得更为智能。根据我们的经验,只需要再过几周就能催生商业效益。
PDF版本将分享到199IT知识星球,扫描下面二维码即可!
更多阅读:







































