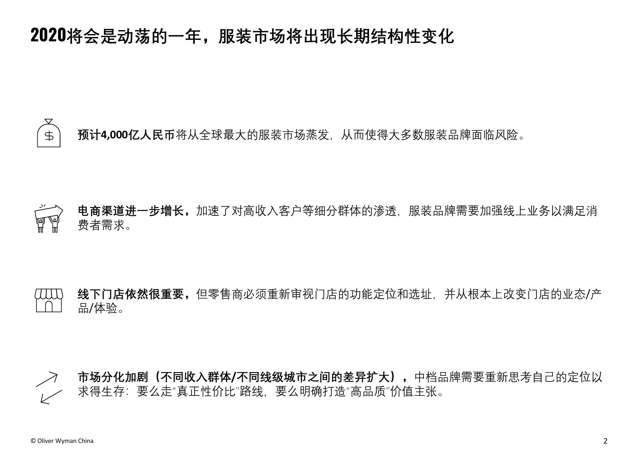
报告显示,2020年第一季度,超过75%的消费者推迟或减少了服装和鞋类的支出,但4、5月份的促销活动大大刺激了消费者的购买欲,下半年的支出将有望回升至2019年水平。
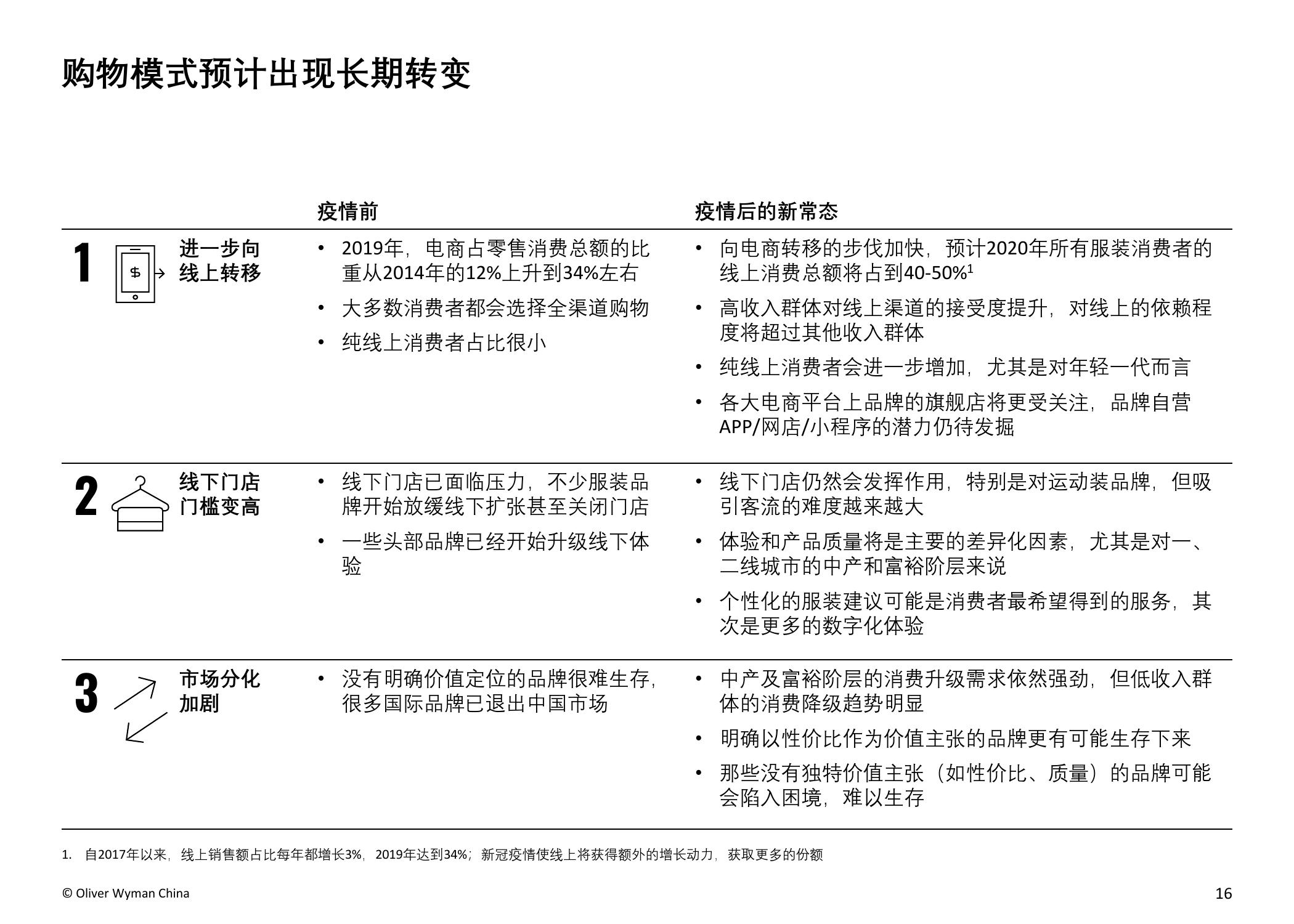
奥纬预计,受疫情影响,2020年中国服装市场的总体市场规模将减少15%,总额约人民币4,000亿元。本次调研的负责人、奥纬咨询零售及消费品业务董事合伙人Imke Wouters对此表示:“中国是世界最大的服装市场,今年是将经历动荡的一年。我们认为疫情使中国的服装和鞋类市场出现了长期结构性转变,例如电商取得进一步增长并向高收入群体加速渗透,不同线级城市间的市场分化加剧,线下门店面临更为严峻的挑战,亟需转变思路以适应疫情后的新常态。”
疫情的爆发加速了服装和鞋类品牌向电商转移的步伐。奥纬预测,2020年服装消费者的线上消费总额占比将从2019年的34%上升至40-50%。奥纬调研发现,高收入群体对线上渠道的接受度提升:疫情期间,高收入群体的线上花费占比从最低(疫情前约为47%)跃升至最高(64%)。尽管以年轻一代为主的纯线上消费者的数量有所增加,但高达90%的受访者表示疫情后仍会选择全渠道购物,证明线下实体门店的作用不可或缺。
疫情趋稳后(6月至12月),品牌实体店的客流水平预计将有所回升,而百货商场的客流难以出现明显好转。超过四成的受访者表示,他们仍愿意去实体店购物,试穿等亲身体验和产品质量的保证是他们的主要考虑因素。另外,超过六成受访者认为实体店如增加有趣的新体验,对顾客来说将会更具吸引力,包括新科技VR试衣、AI搭配建议、提供线下独家产品以及个性化导购服务等。
调研发现,运动服装品牌的实体门店较其余品类的服装品牌更受青睐。与普通消费者相比,运动服装爱好者表示,在未来一到两年内,他们更倾向于在品牌的实体店购物。
更多阅读:



































