中国的零售业已恢复到新冠疫情之前的八成水平。大量的讨论围绕消费者行为将如何及为什么因为新冠疫情变化展开,而一个更重要的问题却少有关注——这些变化对零售商而言意味着什么?而在复苏中遥遥领先的中国,零售商面临着一系列不一样的挑战。
全球咨询公司AlixPartners认为消费者购买习惯的不断变化、数字化的加速实施与对实体店的角色的重新评估,以及全球供应链的根本改变将会长期陪伴我们并可能因经济衰退和病毒的不确定性而加速变化。更为关键的是,中国的零售商们更迫切地需要落实各项应急计划,以便新冠疫情再度来临时确保业务连续性。
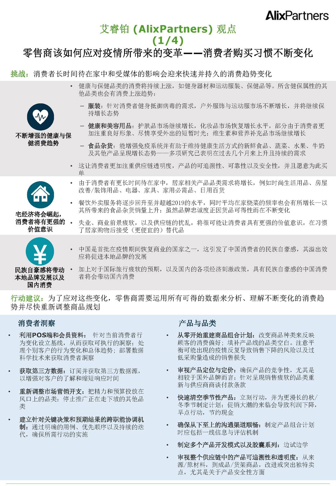
AlixPartners将发布一系列观点文章《零售商该如何应对疫情所带来的变革》,旨在帮助中国零售商制定切合实际的方案以应对COVID-19危机带来的变化,并着眼长远的发展与成功。以下为系列观点文章第一篇——消费者购买习惯不断变化。
更多阅读:

