我们现在到了无所不在的粉丝经济时代,粉丝运营越来越呈现出垂直化、扩散化、专业化的趋势。粉丝运营已经成为继Social和PR之后又一种非常重要的运营手段。在此背景下,聚焦内容帮助业内进行产业赋能的专业粉运公司应运而生。
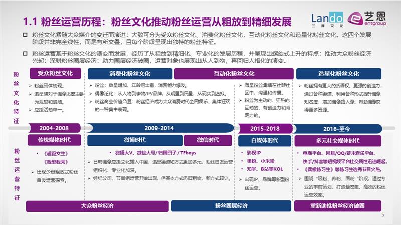
内容向粉运的核心要义在于借助专业的运营手段,对粉丝进行持续情感刺激,整合并调动其参与传播过程,使得粉丝热度达到有效转化,实现破圈效应。
2019年6月17日“中国文娱指数盛典”上,兰渡文化CEO陆婷婷女士分享了多年专业化粉丝运营经验与行业洞察,并与艺恩联合发布了“可能是粉圈洞察与运营最好的白皮书”——《粉圈新洞察与粉丝运营进阶全攻略》。
随着偶像与粉丝文化变迁,粉丝运营需求与策略也有了巨大变化,《粉圈新洞察与粉丝运营进阶全攻略》聚焦行业发展与核心粉丝群体洞察,结合典型粉丝运营案例,梳理了粉丝运营方法论与常见问题的解答,试图为读者提供新思路、新方向。
以下为白皮书免费版,欲知详细内容可参见付费完整版白皮书,扫描二维码可进入购买链接。
来自:entgroup
更多阅读:


















































