《中国房地产行业投资促进报告》由德勤研究团队携手中国商务部投资促进事务局及德勤中国房地产行业团队联合编撰。本报告主要关注中国住宅和商业地产行业发展现状和趋势。以经济新常态为背景,分析了经济放缓、货币贬值、消费和技术升级以及资本市场波动等对行业的影响;详细梳理了外商“引进来”和中国企业“走出去”在发展规模、主要模式、投资主体、驱动因素以及趋势和挑战等作分析。
核心观点/主要成果
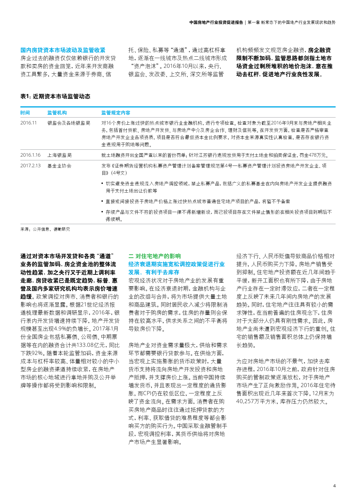
房地产业是中国国民经济的支柱产业,近十年来始终保持着较快的发展速度,已成为吸引外商投资和促进中国企业走出去的重要行业和市场。自2014年以来,中国经济进入新常态,宏观经济下行,房屋价格增速逐步放缓,随着政府对产能过剩行业进行供给侧改革,在历史繁荣期大量开发积累的库存需要逐步消化。因此,当前的中国房地产行业正在进入新一轮调整期,政府不断出台对楼市的宏观调控政策并对房地产开发贷款加强监管,意在抑制杠杆和房地产泡沫,促进行业良性发展。报告主要发现如下:
- “限外令”全面松绑,旨在为房地产行业提供更为宽松的政策环境、提升买家心理预期及缓和外资流出,这将为一线及二线重点城市中高端物业市场带来利好。但受制于当前中国房地产市场整体发展态势及政府调控影响,国内地产商资金链收紧,房价增速持续放缓,该政策的实质性利好较为有限。
- 近十年来外商投资规模在波动中持续增长,投资主体主要为香港、新加坡和东南亚知名地产商。大型品牌项目为主,合同项目数量逐年降低。一线和二线热点城市及其他重要区域中心城市为外资主要目标,涵盖商铺、酒店、高档公寓、写字楼等的大型商业地产综合体项目逐渐成为主流。
- 欧美房地产基金以及新加坡、香港、马来西亚等地的房地产开发商构成了外商投资主体,在中国投资打造了一系列中高端住宅产品和城市地标建筑,以港资、东南亚、欧洲奢侈品集团为代表的商业地产品类丰富,预期未来将继续为内地市场带来成熟优质的商业地产运作理念,推动市场繁荣。
- 中国地产商主要以北美、欧洲、澳大利亚及东南亚国家为目标区域进行布局,行业国际化的主要形式包括对外直接投资、海外并购和海外融资等,具体表现为在发展中国家直接开发住宅和商业综合体项目,以及在欧美发达国家购入成熟高端物业。但国家政策变化是行业对外投资发展的决定因素,2017年开始,中国政府持续监管房地产海外投资以控制资本外流,受此影响,房企海外投资将持续受到抑制。
PDF版本将分享到199IT交流群,支持我们发展可加入!

更多阅读:































